客户文章 | 灵芝酸A缓解高脂血症及其潜在的作用机制
1280 人阅读发布时间:2021-02-08 09:33
脂质代谢紊乱是由于体内脂肪过多积累而引起的严重代谢问题,包括高脂血症、高血糖、肝脂肪变性和心血管疾病等。其中,高脂血症是动脉粥样硬化及相关心血管疾病发生的主要危险因素。据估计,到2022年,全世界将有7800万人患有高脂血症,严重影响人类的健康。
灵芝是作为一种名贵药用真菌,几百年来一直被广泛用作治疗肝炎、高血糖、高胆固醇血症等多种疾病。灵芝酸A(GA)作为灵芝(G. lucidum)中最丰富的三萜类化合物之一,具有显著的生物学活性,例如抗肝损伤、抗氧化和抗癌等。尽管有研究显示灵芝三萜类化合物可以作为重要的活性物质用于预防高脂血症,但是GA在高脂血症和NAFLD中的保护作用及其作用机制还不是很清楚。
2020年6月份,阿趣生物协助福州大学吕旭聪老师团队在英国皇家化学学会(RSC)旗下的国际著名科学期刊《Food & Function》(中科院分区一区,Top期刊)发表题为“Ganoderic acid A from Ganoderma lucidum ameliorates lipid metabolism and alters gut microbiota composition in hyperlipidemic mice fed a high-fat diet”的封面论文,该工作系首次从肠道微生物组、肝脏代谢组学及肝脏基因表达和病理学的角度报道灵芝酸A(GA)对高脂饮食 (HFD)导致高脂血症的预防作用机制。
1.研究方法
文章以40例SPF小鼠为研究对象,随机分为以下5组(n=8):
连续喂养8周,采集粪便、血清、肝脏样本,以代谢组学(UPLC-QTOF/MS)和高通量测序(16S)技术手段结合生化分析来探究GA对高脂饮食小鼠高脂血症的改善作用及其机制。
2.研究结果
本研究的目的就是探究GA在高脂饮食 (HFD)导致小鼠高脂血症中的缓解作用及其作用机制。研究结果表明, HFD组小鼠喂养8周后体重显著增加(图1A),GA干预能够显著抑制HFD饮食小鼠体重和附睾白脂肪组织(eWAT)异常增加,抑制附睾脂肪细胞肥大以及改善与脂质代谢相关的血液和肝生化指标。组织学分析发现GA干预能够大大减少高脂饮食引起的肝脂的过度积累。
图1 GA干预对体重参数的影响
为了探讨GA在改善HFD小鼠中脂质积累的作用,测定喂养8周的小鼠血清TG、TC、LDL-C和HDL-C水平(图2)。结果表明,与NFD组相比,HFD小鼠血清TG、TC和LDL-C水平明显升高(p<0.05),且GA干预可显著降低HFD小鼠血清中TG、TC和LDL-C水平(p<0.05)。另外,GA干预能够增加小肠中短链脂肪酸(SCFAs) 水平和促进胆汁酸(BAs)的分泌(图2)。
图2 GA对血清生化指标及小肠SCFAs和粪便BAs水平的影响
文章通过细菌全长16S rDNA高通量测序发现膳食补充GA能够引起高脂饮食小鼠肠道微生物结构的显著变化,特别是能够调控与功能相关的一些微生物类群的相对丰度。
为了进一步揭示肠道微生物菌群和脂质代谢物的关系,通过Spearman相关分析网络图,可以看到关键肠道微生物菌群和脂质代谢物之间的相关性(图3)。其中,嗜酸类杆菌(otu1757和OTU290)、缬草芽孢杆菌(otu1712)等关键菌群与盲肠SCFAs(乙酸、ding酸和bing酸)水平成正相关,但与血清总胆固醇、甘油三酯、低密度脂蛋白胆固醇和胆汁酸呈负相关。
而拟杆菌(otu926)、粘液性阿克曼菌(otu3264)、鼠乳杆菌(otu2827和otu2058)、金黄色拟杆菌(otu4641)、大肠厌氧菌(otu5000)等与盲肠SCFA(乙酸、ding酸、bing酸)水平则呈负相关,与血清TC、TG、LDL-C水平及肝脏TC、TG、NEFA水平及附睾脂肪指数呈正相关。
图3 关键微生物菌群与脂质代谢的相关性
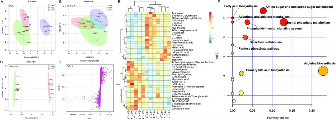
最后,文章基于UPLC-QTOF/MS代谢组学分析方法,进一步揭示在肝脏中高脂血症小鼠与高剂量GA干预小鼠代谢物的差异。分析发现,相对高脂饮食引起的高脂血症小鼠,高剂量GA干预后的小鼠中111个生物标志物发生显著变化,其中47个代谢物发生上调,而64个代谢物发生下调。通过对不同肝代谢物的代谢通路富集分析证实GA干预能够显著调节胆汁酸生物合成、脂肪酸生物合成、氨基糖和核苷酸糖代谢以及磷酸肌醇代谢等(图4a和4b)。为阐明GA改善血脂异常的机制,作者采用qRT-PCR方法检测了肝脏脂肪酸代谢和胆汁酸稳态相关基因的mRNA水平。结果表明GA对肝脏脂质代谢和胆汁酸稳态相关基因的表达有显著的调控作用。
图4a GA 干预对小鼠肝脏代谢物的影响(正)

图4b GA 干预对小鼠肝脏代谢物的影响(负)
3.结论
本研究发现GA可以改善小鼠的高脂血症和肠道菌群失调。以UPLC-QTOF/MS为基础的肝脏代谢组学研究揭示了GA对高脂血症的潜在保护机制,从而我们认识到关键微生物菌群和重要代谢生物标志物在高脂血症发生发展中的作用,这些发现为来自G. lucidum的灵芝酸A可以潜在用于缓解脂质代谢紊乱和改善肠道菌群失衡提供了新证据。
百趣生物为本研究提供了LC-MS非靶标代谢组学检测分析服务。LC-MS非靶标代谢组学可应用于表型和生理功能研究、疾病病理研究、临床诊断及治疗、药物研究、中医理论研究、食品科学与营养学研究、畜牧与农林业研究、环境毒理研究等方面。有需要LC-MS非靶标代谢组学检测分析服务的老师,欢迎在文末留言或者垂询服务热线:400-664-9912。
复制这段内容后打开百度网盘手机App,操作更方便哦