13 年
手机商铺
公司新闻/正文
689 人阅读发布时间:2021-06-08 15:42

发表期刊:Cardiovascular Research
影响因子:IF=8.168
合作客户:哈尔滨医科大学附属第一医院
百趣生物提供服务:16S(可点击了解详细信息)

肠道菌群失调导致紧密连接蛋白ZO-1、claudin-4、occludin等表达水平降低,导致肠道通透性增加,LPS趁机进入循环,这可能导致糖耐量受损。进而LPS和葡萄糖过量增强心房NLRP3炎症小体活性,导致纤维化心房结构重塑。
老龄化是心房颤动(AF)发病率增加的最重要因素。肠道菌群失调与年龄相关的疾病有关。本研究通过使用粪便菌群移植(FMT)大鼠模型证明了老年大鼠的房颤易感性可以传递给年轻宿主。循环脂多糖LPS和葡萄糖水平的显著增加导致NOD样受体蛋白(NLRP)-3炎症体的上调表达,促进房颤的发展(取决于受体宿主心房纤维化的增强)。
tip:心脏纤维化的进展降低了心房和心室的顺应性,并破坏了正常有序的导电结构。这最终导致心脏的舒张和收缩功能受损,并最终导致心律失常。
临床研究发现与年轻患者相比,老年患者血清脂多糖和葡萄糖水平均逐渐升高。在临床房颤患者中也证实了循环脂多糖和葡萄糖水平、肠道结构和大鼠心房NLRP 3-炎症体的衰老特征。最后,移植年轻肠道菌群的老龄大鼠恢复了肠结构和心房NLRP 3-炎症体活性,这抑制了与老龄相关的房颤的发展。
研究描述了肠道菌群失调在年龄相关性房颤发病机制中的新因果作用,表明微生物群-肠道屏障-心房NLRP3炎症小体轴可能是治疗年龄相关性心律失常疾病的合理分子靶点。
实验动物:雄性大鼠
分组:对照组,young-FMT,aged-FMT
实验:分子实验(WB,OGTT,免疫共沉淀),16S扩增子(粪便),蛋白质组学(结肠组织)。
1. 老龄化改变肠道菌群组成并促进房颤易感性
首先借助心房电生理试验(对老年组和年轻组大鼠)验证了老龄化确实影响大鼠对房颤的易感性。并且作者通过16S rDNA研究了老年和年轻大鼠的粪便菌群。两组间微生物群落结构因年龄而显著分离。在门的水平上,随着年龄的增长,螺毛类增加,疣粒菌减少。厚壁菌门与拟杆菌门的比率(F/B比率,肠道微生物生物失调的指标)显著降低,在科、属水平上肠道菌群组成的也有显著变化。房颤易感性的增加与老年过程中肠道生物失调的发展密切相关。
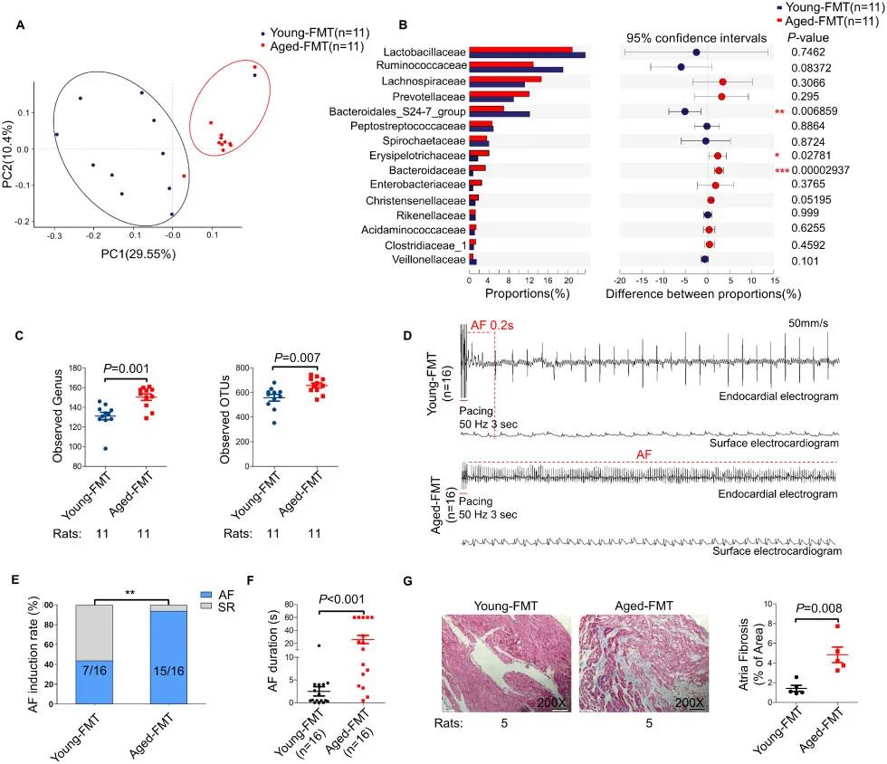
2. 老年大鼠肠道菌群移植增加年轻大鼠对房颤的易感性
为研究肠道菌群在与年龄相关的房颤中的作用,对年轻大鼠进行了持续6周的FMT试验。未加权主成分分析显示,young-FMT组和aged-FMT组之间的微生物群是分开的。属水平的T-O-P15差异菌群表明移植后大鼠的肠道菌群成功地向老龄化表型转移。结果表明,与年龄相关的FMT成功地改变了年轻大鼠的肠道微生态。但两组体重无显著差异。
与年轻的FMT大鼠相比,aged-FMT组大鼠具有明显更高的诱发率和更长的房颤持续时间。然而,两组之间AERP(房颤发生的重要基础)没有差异。此外,马森三色染色(组织学染色方法)显示aged-FMT组大鼠的心房纤维化明显增加。TGF-β1和α-SMA在心房中的表达水平显著增加,两种纤维化相关标志蛋白也被证实。此外,在aged-FMT组组的心室中没有观察到显著的纤维化。综上所述,年龄相关的微生物失调会导致房颤的易感性增加。

图1 老年大鼠肠道菌群成功在受体大鼠中重新定植并促进AF易感性
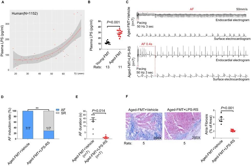
3. 随着年龄的增长,微生物来源的脂多糖增加,促进房颤
肠道菌群可以通过产生活性代谢物影响宿主生理活动,如TMAO、脂多糖、胆汁酸等。脂多糖水平(circulating LPS)随着年龄的增长而增加,并在与年龄相关疾病的炎症过程中起重要作用。因此推测脂多糖可能通过介老龄化过程中的心房炎症而促进房颤。为了确定脂多糖在年龄相关性房颤中的作用,作者收集了1152名人类献血者的血浆样本进行脂多糖水平检测。结果发现随着年龄的增长,血浆脂多糖浓度逐渐升高。此外,在老年组和aged-FMT组大鼠中也发现了脂多糖水平的增加,表明脂多糖可能介导与老年相关的房颤的炎症反应。
脂多糖主要通过激活TLR4蛋白的表达而导致促炎细胞因子的分泌,该蛋白在老年大鼠心房组织中的表达高于其他器官,老年人心房更易受脂多糖的影响。LPS-RS是一种有效的脂多糖拮抗剂,用于aged-FMT组大鼠后(1毫克/千克,每周一次,持续6周),作者发现aged-FMT组大鼠房颤诱发率和房颤持续时间显著降低;心房纤维化和纤维化相关蛋白的表达水平也通过脂多糖-受体显著改善,证明老年微生物群通过升高的循环脂多糖促进对房颤的易感性。

图2 老龄化过程中循环LPS水平的增加促进AF易感性
4. 老龄化菌群移植导致肠道屏障功能障碍
脂多糖是由大多数革兰氏阴性菌的外膜囊泡产生的。然而,在aged-FMT组和young-FMT组之间的粪便中没有发现革兰氏阴性细菌丰度和脂多糖水平的差异,可能是肠道屏障的功能障碍导致这一结果。因此,作者研究了老年菌群移植是否改变肠道屏障的完整性。结果,近端结肠的HE 和 Masson染色显示aged-FMT组大鼠绒毛长度较短,纤维化面积增加。作者用口服异硫氰酸荧光素(FITC)-葡聚糖测试肠渗透性,发现aged-FMT组大鼠的血清FITC葡聚糖水平明显高于young-FMT组大鼠。
为了揭示在观察到的肠道表型中微生物群-上皮细胞相互作用的潜在机制,作者对近端结肠组织样本的蛋白质组学进行了深入分析。与aged-FMT组相比,共有179种蛋白(124种上调,55种下调)在young-FMT组的近端结肠组织样本中显著异常表达(FC> 2.0,P < 0.05)。
火山图中显示了差异表达蛋白质的概况。差异表达蛋白的具体数量如图3F所示。KEGG通路分析表明,这些差异表达蛋白在33条途径中富集,主要参与炎症相关途径。然后,作者进一步检测了富集分析途径的代表性蛋白的表达水平,包括aged-FMT组和young-FMT组大鼠近端结肠组织的ISG15、S100A8和S100A9,在老年糖尿病大鼠和人类老年志愿者中,炎症相关标记物的表达水平显著增加。炎症过程与循环脂多糖升高有关,可能参与了肠通透性增加,并且这种增加功能可以通过老年相关微生物移植来转移。

图3 老年组菌群移植导致肠道屏障功能障碍和病理变化
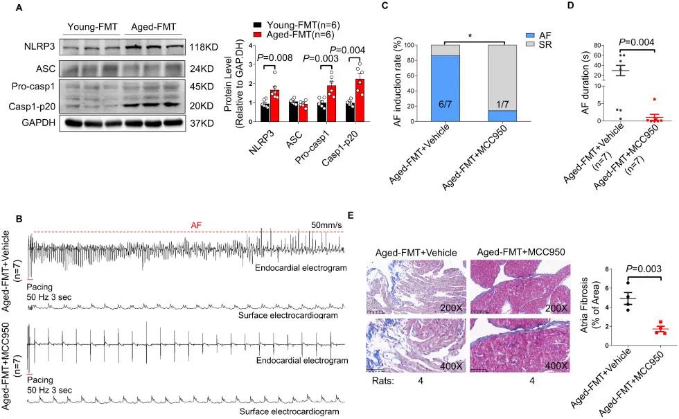
5. 老龄化相关脂多糖通过激活心房NLRP 3-炎症小体促进房颤
脂多糖诱导的TLR4激活被认为是介导NLRP 3-炎症小体(参与多种年龄相关疾病的发生)表达的启动信号。本研究中,虽然凋亡相关斑点样蛋白(ASC)的蛋白表达水平保持不变,但aged-FMT组大鼠心房中NLRP3、促半胱天冬酶-1和活化半胱天冬酶-1的水平显著增加。并且aged-FMT组大鼠的NLRP 3-炎症小体成分上调,同时TLR4/pNFjB通路的激活增强,pNFjB增加。白细胞介素(IL)-1b也因老年组的菌群移植而显著增加。表明NLRP3——炎症体的“启动”和“组装”都被老年组的菌群移植激活。
为了验证NLRP 3-炎症小体对老年相关微生态失调诱导的房颤的刺激作用,作者给aged-FMT组大鼠服用选择性炎症体抑制剂MCC950,以中断NLRP 3-炎症体复合物的组装。MCC950显著降低aged-FMT组大鼠心房NLRP3通路的表达水平。一系列实验数据表明,老年微生物群通过circulating LPS诱导NLRP3升高,最终增强心房纤维化而导致房颤。

图4 老年肠道菌群失调通过激活NLRP3通路促进AF易感性
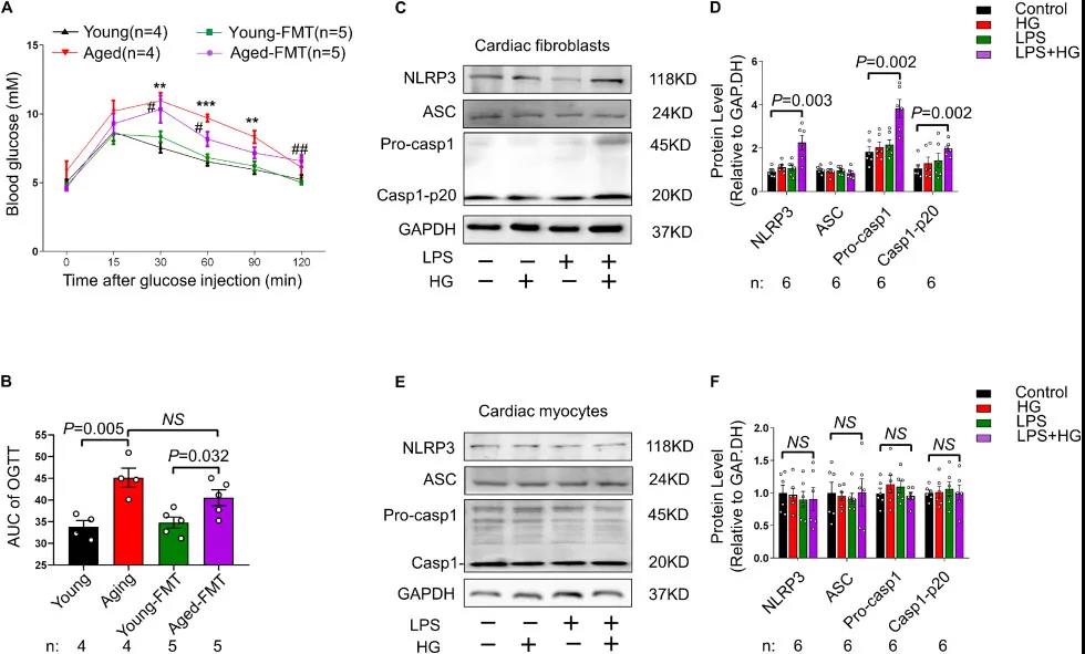
6. 葡萄糖过量增强NLRP 3-炎症小体活性
NLRP3炎症小体可以被激活以响应结构多样的损伤相关分子模式,作者推测葡萄糖可能参与了与老龄化相关的AF的发展。结果表明老年大鼠的OGTT明显高于年轻大鼠,并且可通过FMT转移,可推测老年微生物群失调导致葡萄糖耐量受损。体外实验中用原代大鼠心肌细胞(CMs)和心脏成纤维细胞(CFs)模拟老年房颤患者的病理内部环境。无论是LPS或HG(高糖处理)都不能单独激活CFs中的NLRP 3-炎症小体。CMs中LPS和HG对NLRP3炎症小体的表达没有影响。生理条件下,CF中TLR4的表达水平明显高于CMs。LPS和HG也增加了CFs中纤维化蛋白的表达水平。通过免疫共沉淀检测MCC950对CFs中NLRP3炎性小体活性的抑制作用。虽然NLRP3-ASC复合物的共定位不受影响,但NLRP3-Casp1-p20复合物的组装被MCC950完全阻断。
综上所述,高糖是脂多糖激活心房NLRP 3-炎症小体所必需的,并且CF中的TLR4易引发LPS或HG,这可以解释随着年龄的增长心房纤维化增强。

图5 LPS和高糖增强NLRP3-炎性小体的激活
7. 长期健康年轻微生物群移植预防老年大鼠房颤
鉴于过量葡萄糖是脂多糖以TLR4方式增强CFs中NLRP 3-炎症小体活性所必需的,作者随后通过使用健康的年轻微生物群对老龄大鼠进行6个月的干预,评估了体内微生物群再定植对老龄相关性房颤的潜在治疗效果。
首先,HE染色观察到移植年轻大鼠粪便的老年大鼠(aged+young-FMT)在近端结肠中的绒毛长度比有自体粪便移植的老年大鼠(aged+aged-FMT)长。Masson染色说明在aged+young-FMT大鼠中也观察到近端结肠纤维化面积减少。然后,作者发现移植年轻大鼠菌群的大鼠的血浆LPS升高和糖耐量受损有恢复趋势。并且发现young-FMT心房NLRP 3-炎症小体的激活显著降低,心房纤维化和TGF-b1和α-平滑肌肌动蛋白的表达水平也因年轻菌群移植而减弱。此外,在被年轻菌群重新定植的老年大鼠未能成功诱导房颤,这表明长期年轻的FMT可通过抑制心房NLRP3-炎症小体的活性来预防年龄相关性房颤的发生。

图6 年轻组菌群移植通过抑制nlrp3炎症小体信号通路防止AF易感性,恢复肠道屏障功能障碍
8. 老年临床患者体内微生物代谢物和心房的病理变化
临床数据方面,测量了从有房颤病史的老年患者(65岁以上)心房样本中NLRP3、ASC、前胱天蛋白酶-1和活化胱天蛋白酶-1的蛋白水平。老年人和老年房颤患者心房中NLRP3炎症体的表达水平显著升高,而老年房颤患者的表达水平更高,表明NLRP 3-炎症体的老年特异性表型与年龄相关性房颤的发病机制有关。在中年人群中,房颤的患病率随着脂多糖水平的升高而呈上升趋势,而在年轻人群中则没有。
12012名合格临床个体的OGTT结果中,随着年龄的增长,男性和女性的HG水平都在上升,男性高于女性,这与房颤发病率的性别差异一致。此外,老年人类患者的绒毛较短,结肠组织过度纤维化。临床数据进一步验证了肠道菌群在老年房颤中的作用,并为针对肠道微生物在老年心血管疾病中的治疗策略提供了更多的证据。

图7 临床个体心房及循环LPS、葡萄糖的病理改变
心房颤动(简称房颤)是最常见的持续性心律失常。随着年龄增长,房颤的发生率和死亡率不断增加,而且由于其潜在机制的复杂性和并发症的多样性,房颤的复发率仍然很高。
本研究思路非常严谨,结果表明老龄化肠道菌群失调导致肠道屏障功能障碍、循环脂多糖异常升高、葡萄糖耐量受损和心房NLRP 3-炎症小体活性增强,导致房颤易感性增加。并且这种菌群失调引起的促房颤效应是可逆的(通过长期年轻大鼠菌群移植后促房颤特征消失)。
文献原文下载
链接:https://pan.baidu.com/s/1OV-Y1jWM64z7ueRJe3iO-A
提取码:71pv
复制这段内容后打开百度网盘手机App,操作更方便哦