13 年
手机商铺
公司新闻/正文
982 人阅读发布时间:2021-08-12 15:56
高分辨仪器平台:Q Exactive Focus(Thermo Fisher Scientific)
内标:2个同位素内标
六大质控体系:过程质控、数据质控
专业的数据分析:专业数据处理和分析软件,PCA、OPLS-DA、T-test等分析
项目经验:平均项目可检出900+脂质
定性结果更准确,适用性高:保留时间预测算法辅助定性
数据库
基于LipidBlast构建包含甘油磷脂、鞘脂、固醇脂、甘油脂、脂肪酸、糖脂等在内的52类脂质,22W+种脂质。
样本要求
植物组织:200-500 mg/sample
动物及临床组织标本:200 mg/sample
血清、血浆:200 µL/sample
微生物、细胞:1x107 cells/sample
生物学重复
样本数量:植物和微生物n≥6,动物样本n≥10,临床样本n≥30,所有重复样本独立分析。
其他种类的样品在收集之前请联系公司销售工程师。
检测平台
高分辨仪器平台:
Q Exactive Focus(Thermo Fisher Scientific)
常规项目周期
实验检测:30个自然日,含基础数据分析
应用方向
1、样本中脂质物质鉴定;
2、脂质功能及代谢调控研究;
3、脂质代谢途径及网络研究;
4、脂质生物标志物发掘。
案例分析
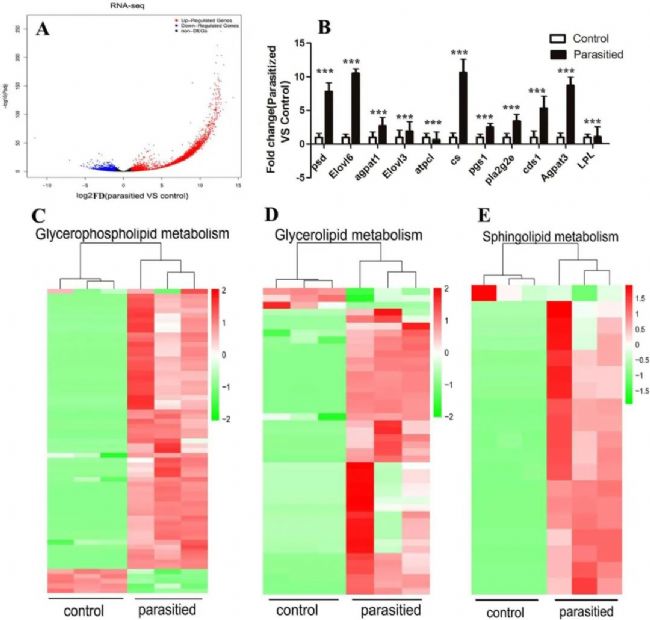
脂质组学和转录组学研究棉蚜虫脂质变化机理
棉岈虫 (Aphis gossyp ii Glo ver)是种重要的农业害虫,是我国棉花主要害虫之。它通过寄生吸食汁液,能够在早期生长季节对棉花幼苗造成严重损害。据报道拟寄生物对岈虫的脂质合成有影响,然而目前尚不清楚这些脂质变化如何影响棉岈虫生理过程。本研究首次基于RNA-Seq与脂质组学联合分析方法,探讨了拟寄生物对棉岈虫脂代谢及基因表达的影响。结果表明寄生导致脂质代谢的显著变化及甘油酯和甘油磷脂的组成变化。这些数据可作为研究寄生虫-昆虫相互作用的宝贵资源,并将进一步表征脂质合成途径及其与三羧酸(TCA)循环和糖酵解的关系。

参考文献
Gao X K, Zhang S, Luo J Y, et al. Lipidomics and RNA-Seq Study of Lipid Regulation in Aphis gossypii parasitized by Lysiphlebia japonica[J]. Scientific Reports, 2017, 7(1): 1364.
百趣协助客户发表文献
中国科学技术大学:Li Q, Wang Y, Wu S, et al. CircACC1 Regulates Assembly and Activation of AMPK Complex under Metabolic Stress.
Cell Metabolism 2019,30, 1-17.
课题方向:Circacc1 调节代谢应激下 AMPK 复合物的组装和激活
复旦大学附属肿瘤医院:Yue Gong, Peng Ji, Yun-Song Yang, et al. Metabolic-Pathway-Based Subtyping of Triple Negative Breast Cancer Reveals Potential Therapeutic Targets.
Cell Metabolism 2020 November 06.
课题方向: 基于代谢途径的三阴性乳腺癌亚型揭示了潜在的治疗靶点