13 年
手机商铺
公司新闻/正文
827 人阅读发布时间:2021-08-18 10:57

文章标题:The probiotic L. casei Zhang slows the progression of acute and chronic kidney disease
发表期刊:Cell Metabolism
发表时间:2021年6月
影响因子:27.287
合作客户:华中科技大学同济医学院附属同济医院
百趣提供服务:短链脂肪酸靶标检测 200MRM靶标检测
肠道菌群失衡会改变宿主代谢,并对各种肾脏疾病,尤其是慢性肾脏疾病(CKD)产生负面影响。益生菌广泛存在于人体胃肠道中,调节着器官的平衡,对维持健康的微生态环境起着重要作用,这些益生菌的代谢产物是肠道中SCFA的主要来源。
本文利用口服益生菌Lactobacillus casei Zhang (Lac.z)或L. acidophilus (Lact)处理小鼠,再进行肾缺血再灌注(I/R)处理。检测肾脏相关指标,利用GC-MS和UHPLC-MRM-MS/MS技术对肠道菌群代谢产物进行分析。结果表明,口服Lac.z可以改变SCFA和烟酰胺代谢,这些结果为慢性肾脏疾病提供了潜在的治疗方法。
1. 口服L. casei Zhang减轻I/R损伤后AKI和随后发生的慢性肾纤维化
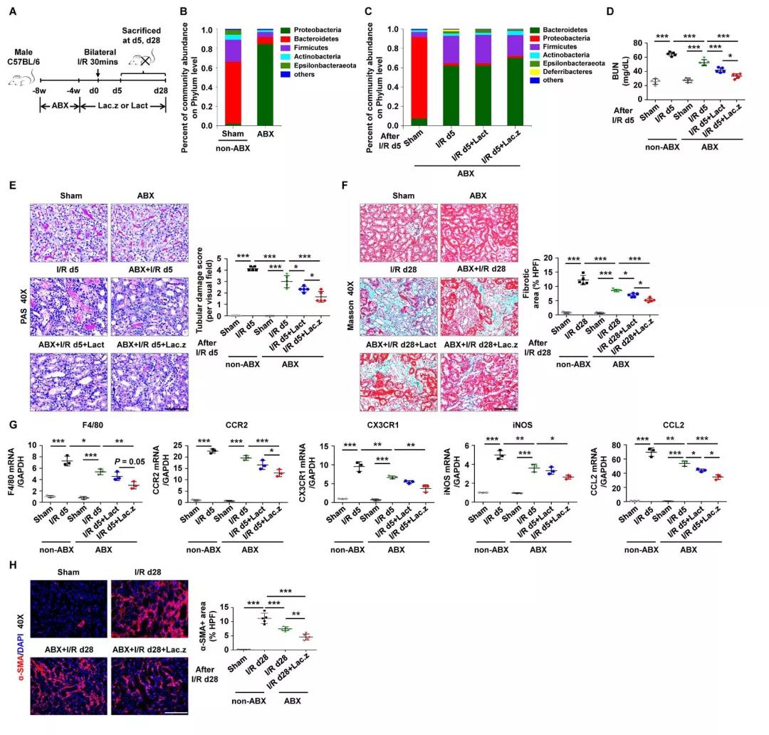
首先使小鼠进行口服益生菌(Lac.z或Lact)后进行I/R处理,5d后观察其肾脏的损伤程度。发现口服Lac.z小鼠肾脏损伤减弱,血清尿素氮(BUN)和肌酐、病理损伤等都降低。将观察期延长至28 d,发现口服Lac.z后肾间质中的胶原沉积较低。这些结果表明预防性服用益生菌Lac.z可以减少I/R后的急性肾损伤(AKI)发生及随后的慢性肾纤维化。


2. L.casei Zhang预处理可改善I/R诱导的肠道菌群失调
通过粪便16S rRNA基因测序分析检测I/R诱导损伤后5d(作为AKI模型)和28d(作为CKD模型)的小鼠肠道菌群情况。发现Lac.z导致I/R后α多样性指数显著升高(图2A),Lac.z组与没有任何处理的sham组的β多样性更加接近(图2B),且Lac.z组保留了更高水平的拟杆菌群(图2C)。在I/R后28d,Lac.z组β多样性也与sham组相似(图2E),其它门水平菌群的变化趋势与I/R后5d小鼠的变化趋势一致(图2F)。

图2.益生菌处理对I/R处理5天或28天引起的肠道微生物群变化
使用广谱抗生素(ABX)消耗原始肠道菌群4周,再进行4周的口服益生菌预处理后进行I/R诱导损伤(图3A),发现口服Lac.z拟杆菌群水平更高,厚壁菌群更低(图3B和3C)。与未经ABX处理相比,ABX处理组的肾损伤的程度较轻。说明益生菌治疗的效果不完全依赖于原始肠道菌群。

图3. ABX消耗肠道菌群以后小鼠体内的肠道菌群变化
3.益生菌诱导代谢物的增加改善I/R诱导的肾损伤
为了探索口服Lac.z以后水平升高的细菌(如拟杆菌)产生的SCFA的有益作用的潜在机制,使用GC-MS检测I/R后5 d小鼠血清和肾脏中的SCFA浓度。结果表明口服Lac.z的(丙)酸盐和(丁)酸盐显著升高(图4)。通过给小鼠饮用水中添加醋酸盐、(丙)酸盐、(丁)酸盐或三者的混合物使小鼠饮用以后再进行I/R,结果发现这些SCFA减轻了I/R诱导的AKI

图4.每组小鼠I/R损伤后第5天血清和肾脏中相应SCFAs的浓度
使用UHPLC-MRM-MS/MS分析技术检测肾脏中其他代谢物的变化,共检测到149种化合物,sham组和I/R d5 组之间的代谢物存在显著差异(图5A)。分层聚类分析热图显示了两组之间的主要差异代谢产物(图5B),通过代谢途径分析发现I/R d5 组的烟酰胺代谢(包括NAD和NAAD)显著降低(图5C),Lac.z导致烟酰胺含量显著上调(图5D)。用烟酰胺预处理小鼠后进行I/R,发现烟酰胺处理组肾损伤和中性粒细胞浸润明显减少。


图5. UHPLC-MRM-MS/MS分析技术检测肾脏中代谢物的变化
4. L.casei Zhang依赖于免疫调节巨噬细胞和肾小管上皮细胞
对益生菌预处理与未处理组在I/R处理5 d后一起鉴定了13个细胞簇。发现Lac.z组巨噬细胞明显减少,近端小管来源的细胞保存更好,且其巨噬细胞、中性粒细胞和成纤维细胞中促炎症和促纤维化的基因表达量较更低,而抗炎和恢复表型相关基因及近端小管细胞中与NAD生物合成相关的酶表达较高。说明Lac.z的保护作用主要依赖于其相关代谢产物对巨噬细胞和肾小管上皮细胞的功能调节。
5. L. casei Zhang延缓CKD患者肾功能下降
对第3-5期CKD患者(n=62)纳入研究,进行随机分组,接受安慰剂(n=29)或L. casei Zhang(1 3 109CFU/天)(n=33)作为补充剂(图7),进行为期1年的观察,发现口服L. casei Zhang耐受性良好,能显著减缓CKD患者的肾功能下降。

肠道菌群失调是引起肾脏炎症和进行性纤维化的关键因素。本文通过小鼠模型和独立的人体研究揭示了益生菌L.Chesi Zhang通过增加短链脂肪酸水平和烟酰胺代谢减缓AKI/CKD小鼠模型和慢性肾脏病患者的肾病进展,这两类物质可共同调节肾脏巨噬细胞和肾小管上皮细胞的炎症反应。这些发现表明L.Chesi Zhang对于控制AKI 和CKD进展极具潜力,为肾脏病的治疗提供新的思路和方向。
文献原文
下载链接:https://pan.baidu.com/s/1t-3Cb1uE_2JMo0TQEz4vEw
提取码: 8mta