13 年
手机商铺
公司新闻/正文
543 人阅读发布时间:2021-12-07 16:43
文章标题:Faecal virome transplantation decreases symptoms of type 2 diabetes and obesity in a murine model
发表期刊:Gut
发表时间:2020年2月
影响因子:23.059
#01
研究背景

图1.粪便病毒移植的实验步骤
#02
研究结果
来自瘦供体的FVT可降低饮食诱导的肥胖小鼠体重增加并使其血糖耐受性正常化
在第一次FVT后第4周和6周(15和17周龄),与HF小鼠相比,HF+FVT小鼠(p<0.017)和HF+Amp小鼠(p<0.006)体重增加显著降低(图2A)。HF+FVT小鼠的血糖水平与LF组无明显差异,但其他组均明显升高(p<0.0001),提示FVT可使HF+FVT小鼠的血糖耐受恢复正常(图2B)。

图2.(A)第一次FVT后第2、4和6周(分别为13、15和17周)体重增加的条形图;(B)第一次FVT后第6周测量的血糖水平(17周龄)
FVT增强参与全身能量稳态的基因表达
为研究肝脏和回肠组织中与肥胖和2型糖尿病(T2D)相关的基因在HF+FVT小鼠中的表达是否与HF小鼠及LF小鼠有显著差异,对几个涉及全身能量稳态的基因进行了检测,基因表达分析表明,FVT降低了HF饮食引起的基因表达差异,导致基因表达谱与健康LF小鼠更相似。与HF组相比,HF+FVT组中Ffar2Ileum,LeprLiver,KlbLiver,Ppargc1aLiver,Igfbp2Liver的表达显著增加,而Socs3Liver与MycLiver的表达显著降低(图3)。

图3.实验终止时(18周龄)(A)回肠Ffar2,(B) Lepr,(C)肝Klb,(D)肝Ppargc1a,(E)肝Igfbp2,(F)肝Socs3和(G)肝Myc的基因表达水平
FVT介导肠道菌群组成的改变
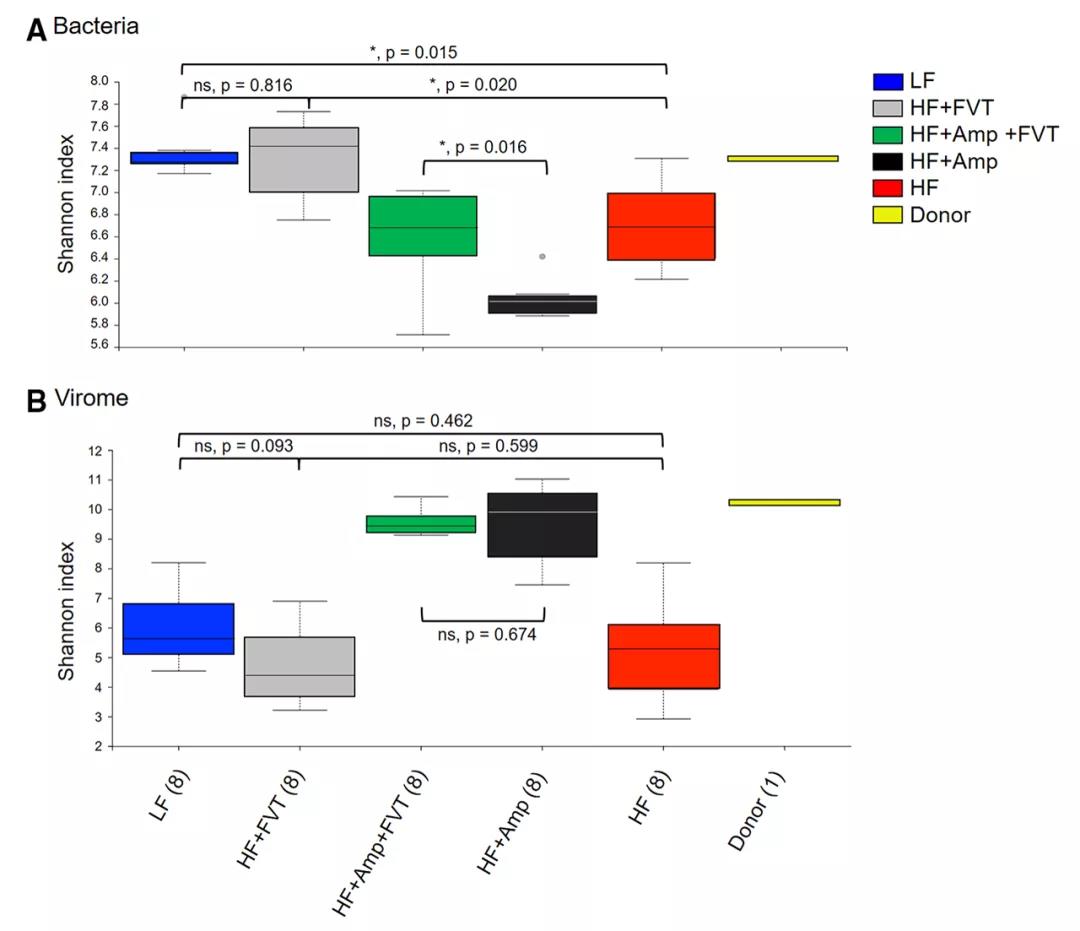
实验结束时(即Amp处理后7周),LF小鼠的细菌Shannon多样性指数显著高于HF小鼠(p<0.05),但与HF+FVT小鼠相似(p=0.816),各组中HF+Amp小鼠的Shannon多样性指数最低(p<0.02),FVT促使HF+Amp+FVT小鼠的Shannon多样性指数升高(p0.59),而AMP显著增加了Shannon多样性指数(p<0.003)(图4B)。

图4.实验终止时(18 周龄)盲肠(A)细菌和(B)病毒群落的Shannon指数
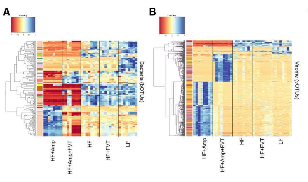
FVT对细菌(图5A,p<0.003)和病毒(图5B,p<0.001)的组成都有强烈的影响,明确区分HF+FVT与HF小鼠及HF+Amp+FVT与HF+Amp小鼠。FVT受体的肠道菌群图谱与供体图谱并不完全相似,表明仅部分供体病毒组在接种后6周内建立。表明FVT强烈地影响和部分地重塑了有或没有Amp处理的肠道菌群组成。

图5.实验终止时(18周龄)盲肠(A)细菌群落和(B)病毒群落的Bray-Curtis- PCoA
rCCA(regularised canonical correlation analysis)显示某些细菌(拟杆菌目和梭状芽胞杆菌目)和病毒(尾病毒目、微病毒科和无特征病毒)之间存在很强的(r>0.75)正相关和负相关关系(图6C),提示可能存在宿主-噬菌体对关系。随机森林选择的变量显示了区分五个实验组的细菌和病毒共丰度谱,这支撑了FVT可影响肠道菌群组成。


FVT介导血浆代谢组变化
PCA图显示HF+FVT小鼠的血浆谱位于HF和LF小鼠之间。两两OPLS-DA模型(LF vs HF、LF vs HF+FVT、HF vs HF+FVT)显示3组显著分离(p<0.025)(图7)。

图7. 18周龄LF、HF和HF+FVT血浆代谢组PCA
#03
结论