13 年
手机商铺
公司新闻/正文
767 人阅读发布时间:2022-02-10 14:06
案例一

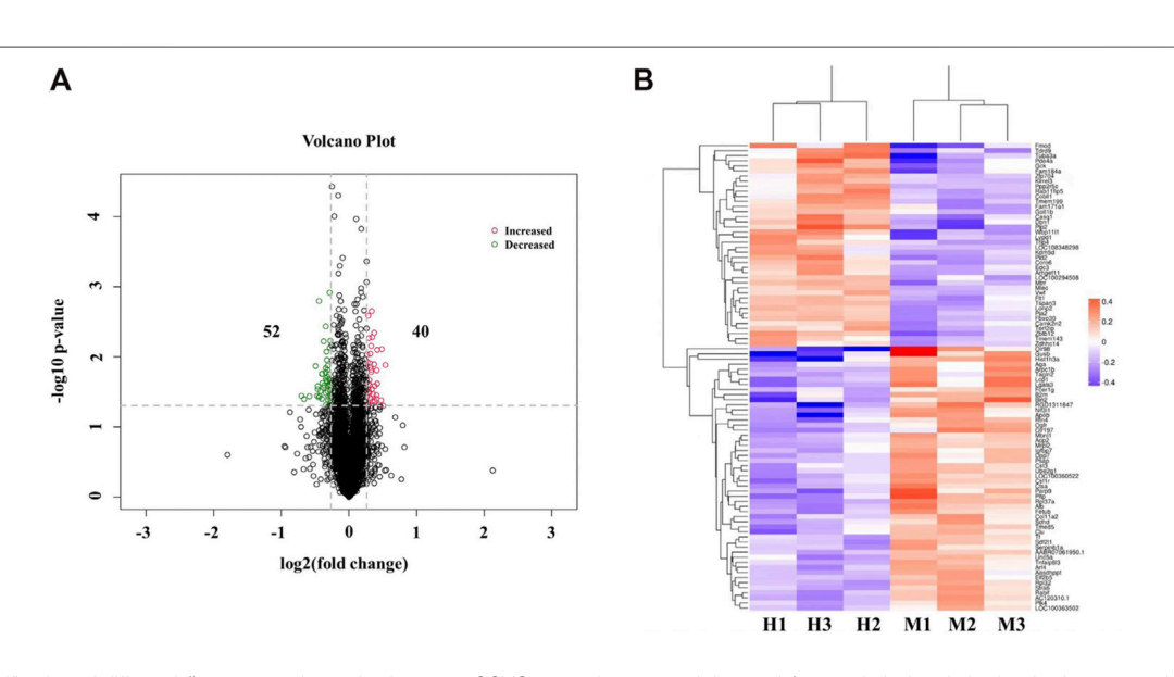
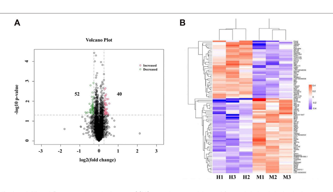
标题: 芪参益气方(QSYQ)通过半乳糖凝集素-3介导的炎症反应通路介导亚急性脑卒中模型的神经恢复
发表期刊:Frontiers in Pharmacology(IF=5.810)
组学技术:TMT标记定量蛋白质组学,RT-qPCR,ELISA
研究小结:SD大鼠随机分为6组,分别为假手术组(Sham)、I/R(模型组)、Nim(阳性对照组)+I/R、QSYQ低剂量(150mg/kg)+I/R、中剂量(300mg/kg)+I/R和高剂量(600mg/kg)+I/R组。高剂量组治疗7天显著改善脑卒中大鼠的神经功能,减轻血脑屏障损伤。蛋白质组学分析共鉴定5813个蛋白质,模型组与高剂量组间有92个差异表达蛋白。生物信息学分析表明,600mg/kg QSYQ可显著下调CI/RI(脑缺血再灌注损伤)脑组织中半乳糖凝集素-3、TNF-α、IL-6 的mRNA和蛋白表达水平。结果表明,芪参益气方可能通过调节半乳糖凝集素-3介导的炎症反应作用于急性心肌梗死。

图1.QSYQ治疗组与模型组差异表达蛋白的鉴定
案例二

标题:基于血清蛋白质组学分析骨质增生止痛丸分子靶点及信号通路
发表期刊:Chinese Medicine(IF=5.455)
组学技术:iTRAQ标记定量蛋白质组学+PRM靶向验证
研究小结:中药GZZSZTW(骨质增生止痛丸)回流提取后冻干。7周龄SD大鼠分别以0.8、1.05、1.3g/kg/d的剂量口服GZZSZTW,空白组灌胃饮水。采集颈静脉血清并测定软骨细胞活力。GZZSZTW调控软骨发育、生长和修复的一系列蛋白和信号通路。通路分析将蛋白富集到软骨形成、软骨细胞增殖分化和软骨修复的信号通路,包括Hippo信号通路、cGMP-PKG信号通路、细胞周期信号通路和钙信号通路。蛋白-蛋白相互作用分析和siRNA敲低实验鉴定出一个由TGFB1、RHO GTPases、ILK、FLNA、LYN、DHX15、PKM、RAB15、RAB1B和GIPC1组成的相互作用网络。GZZSZTW治疗关节疾病的作用可能是通过TGFB1/RHO相互作用网络,以及其他与软骨发育、生长和修复相关的蛋白和信号通路来实现的。研究提供了使用传统中药配方预防和治疗关节疾病的可能替代策略。

图2.差异表达蛋白KEGG通路的散点图
案例三

标题:迷迭香酸通过调控PTEN-PI3K-Akt信号通路抑制DJ-1对骨肉瘤细胞产生抗癌作用
发表期刊:Phytomedicine(IF=5.340)
组学技术:蛋白质组学,RT-qPCR,Western Blot
研究小结:迷迭香酸(RA)是一种水溶性多酚类植物化学成分,具有强大的抗癌作用。本研究发现RA有效抑制骨肉瘤细胞迁移和侵袭并诱导细胞凋亡。蛋白质组学分析表明DJ-1是RA的潜在靶点。shRNA转染敲除DJ-1,细胞增殖、迁移、侵袭及细胞周期进展被抑制。分子水平上,RA处理后DJ-1、p-PI3K和p-Akt表达水平降低,而磷酸酶和张力蛋白同源物(PTEN)表达水平升高。研究表明RA通过调控PTEN-PI3K-Akt信号通路抑制DJ-1,结合DJ-1在骨肉瘤组织和细胞系中的高水平表达,揭示了RA对骨肉瘤细胞的抗癌作用。

图3.RA可能通过阻断PTEN-PI3K-Akt通路,抑制骨肉瘤细胞的增殖和EMT,并诱导骨肉瘤细胞凋亡,从而发挥显著的抗癌作用
案例四

标题:定量蛋白质组学分析显示芍药苷降低实验性类风湿关节炎滑膜组织的LIFR和ASPN蛋白
发表期刊:Drug Design, Development and Therapy(IF=4.162)
组学技术:iTRAQ标记定量蛋白质组学,Western Blot
研究小结:30只SD大鼠随机分为正常组、模型组(CIA)和芍药苷(PA组)。对大鼠滑膜组织进行标记定量蛋白质组学分析。结果表明,与模型组相比,PA组86个蛋白差异表达。IPA通路分析发现24种生物功能与芍药苷处理有关联,网络分析显示,两个重要网络:白血病抑制因子受体(LIFR)和无孢蛋白(ASPN)对芍药苷治疗效果贡献最大。Western blot验证了这两个关键靶点。研究有助于确定治疗类风湿性关节炎的潜在药物。

图4.芍药苷下调CIA 大鼠模型的无孢蛋白(ASPN)和白血病抑制因子受体(liFr) 机制图
案例五

标题:基于血清蛋白质组学分析鉴定鹿茸提取物对骨调节的潜在治疗靶点
发表期刊:Molecular Biology Reports(IF=2.316)
组学技术:iTRAQ标记定量蛋白质组学,PRM靶向验证
研究小结:鹿茸在促进骨骼和软骨的发育、生长和修复方面发挥着重要作用。7周龄雄性SD大鼠以0.2g/kg/d的剂量口服DAE(鹿茸提取物),空白组灌胃饮水。3周后对血清样本进行iTRAQ-LC-MS/MS蛋白质组学分析,共鉴定出79个差异表达蛋白。研究发现一个由正调控蛋白(Tpm1,Tpm2,Tpm4,Wdr1,Actn1和Dstn)和负调控蛋白(A2m,Serpina3n,Apoh和Apof)组成的相互作用网络。结果表明,鹿茸提取物对骨骼疾病的治疗作用可能是通过调控成骨细胞和破骨细胞活动所必需的一系列血清蛋白和信号通路介导的。研究深化了目前对鹿茸提取物治疗骨质疏松等骨骼疾病分子机制的认识。

图5.上下调蛋白的PPI相互作用网络
案例六

标题:和厚朴酚通过抑制脂肪生成和促进白色脂肪组织褐变减轻高脂饮食诱导小鼠的肥胖
发表期刊:Animals(IF=2.752)
组学技术:TMT标记定量蛋白质组学,RT-qPCR,Western Blot
研究小结:将C57BL/6小鼠分为5组,分别为正常饲粮(ND)、高脂饲粮(HFD)、高脂饲粮中添加200、400、800mg/kg HON(和厚朴酚),饲喂8周。结果表明,与HFD组相比,HFD + HON组小鼠体脂比更低,附睾WAT(白色脂肪组织)脂肪细胞直径更小。蛋白质组学分析显示,HON组小鼠附睾中30个蛋白上调,98个蛋白下调,其中类固醇O-酰基转移酶1 (SOAT1)为关键蛋白。HON可以通过降低SOAT1和CCAAT/增强子结合蛋白-α (C/EBPα)的mRNA和蛋白表达来阻止HFD诱导的脂肪形成,表明SOAT1可能在调节脂肪形成中发挥重要作用。此外,HON处理增加了HFD小鼠能量和脂质代谢相关蛋白的表达,如AMP活化激酶(AMPK)和乙酰辅酶a羧化酶(ACC),并通过上调解偶联蛋白1 (UCP1)的表达,促进了附睾WAT的褐变。综上所述,补充HON可通过抑制脂肪生成和促进WAT褐变来减轻高脂小鼠体脂增加。

图6.HON处理促进白色脂肪组织褐变,抑制脂肪生成的分子机制图
案例七
(点击图片查看原文)

标题:基于iTRAQ的蛋白质组学分析揭示大黄对缺血性脑卒中大鼠的作用
发表期刊:BioMed Research International(IF=3.411)
组学技术:iTRAQ标记定量蛋白质组学,Western Blot
研究小结:30只大鼠随机分为假手术组(SG)、模型组(MG)和大黄组(RG)。大黄组治疗后mNSS(改良神经系统严重程度评分)和脑梗死体积较MG显著减少。iTRAQ-LC-MS/MS共鉴定出4578个蛋白质。生物信息学分析发现14条相关通路,包括cGMP-PKG信号通路、突触囊泡循环、肌萎缩性侧索硬化症、长时程增强等。对MG vs SG、RG vs MG的DEPs(差异表达蛋白)取交集得到76个蛋白,主要涉及突触囊泡生物学过程。Western blotting验证了大黄对突触可塑性的重要影响。大黄通过调节多种蛋白质、靶点和途径发挥神经保护作用。

图7.大黄可能通过ERK1/2-Syn1信号通路对突触可塑性的发育起重要作用