上海阿趣生物科技有限公司

13

手机商铺

qrcode
商家活跃:
产品热度:
  • NaN
  • 0.20000000000000018
  • 1.2000000000000002
  • 0.20000000000000018
  • 3.2
胆汁酸高通量靶标
询价

上海阿趣生物科技有限公司

入驻年限:13

  • 联系人:

    官方电话

  • 所在地区:

    上海

  • 业务范围:

    技术服务、耗材、实验室仪器 / 设备

  • 经营模式:

    代理商 生产厂商

在线沟通

公司新闻/正文

合作文章 | 不做“刘畊宏女孩”也能减肥?Ddr2既能调节脂肪代谢又能调节骨量!

283 人阅读发布时间:2022-06-28 13:36

今天你运动了吗?近期“刘畊宏毽子操”刷爆朋友圈,大家都成为了“刘畊宏女孩”,跟着一起抬脚!拍脚!侧边的肥肉咔咔掉!但是每天坚持实在是非常艰难,节食减肥又不健康,难道就没有更好的减肥方法吗?近期,Cell Death & Differentiation(IF=15.82)杂志在线发表了西安交通大学张燕团队题为“Targeting adipocytic discoidin domain receptor 2 impedes fat gain while increasing bone mass”的文章,表明Ddr2通过调节Adcy5-cAMP-PKA途径调节脂肪细胞脂解和骨量。

 

新闻图片1

发表期刊:Cell Death & Differentiation

发表时间:2022.4

影响因子:15.82

合作单位:西安交通大学

百趣提供服务:游离脂肪酸

 

研究背景

肥胖是全球面临的最重要健康问题之一,与高血压、冠心病、2型糖尿病和低骨量疾病等慢性疾病密切相关。许多肥胖患者有骨质疏松的症状,包括骨量减少、微结构改变和骨脆性增加。骨质疏松症会导致骨折风险增加,并极大地影响患者的生活质量。因此,寻找一个既能调节脂肪代谢又能调节骨量的靶点非常重要。越来越多的证据表明Ddr2与骨骼和脂肪生理学有关,然而详细的机制还不清楚。

 

研究结果

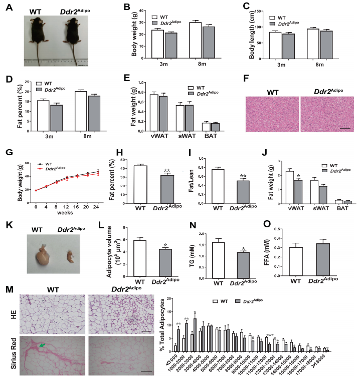
1.Ddr2条件性敲除小鼠(Ddr2Adipo)的代谢表型

Ddr2Adipo小鼠和野生型(WT)对照组在3个月龄和8个月龄时体型、体重、长度、体脂率、脂肪重量、肝脏均未发现显著变化(图1A-F)。用高脂饮食(HFD)喂养24周后,Ddr2Adipo小鼠体脂率、脂肪/瘦肉比、内脏脂肪重量、脂肪细胞体积显著降低(图1H-L),血清甘油三酯水平降低,而游离脂肪酸保持不变(图1N-O)。表明Ddr2Adipo小鼠免受 HFD诱导的脂肪增加。

新闻图片2 图1. Ddr2Adipo小鼠的代谢表型

2.Ddr2Adipo小鼠的骨量和骨强度增加

为了了解Ddr2缺失是否对骨骼有影响,对股骨进行分析发现,与WT对照组相比,Ddr2Adipo小鼠的骨量显著增加(图2A)。骨量增加通常会放大整个骨骼的力学性能,因此进行了三点弯曲试验以确定骨强度,发现12周龄Ddr2Adipo小鼠的股骨明显变硬、屈服力增强、股骨极限力显著增加(图2E-G),表明Ddr2Adipo小鼠的骨量和力学性能明显受到诱导。

新闻图片3 图2. Ddr2Adip小鼠骨量增加

3.Ddr2Adipo小鼠的骨形成受到刺激

通过苏木.精和伊红染色图像分析,发现Ddr2Adipo小鼠中的立方形成骨细胞比WT对照组中更多(图3A)。通过组织形态计量学分析,发现当小梁表面表达时,Ddr2Adipo小鼠的小梁骨形成加速(图3B)。5-溴脱氧尿苷掺入试验表明,Ddr2耗竭后,成骨细胞的增殖没有受到影响(图3D)。此外,在Ddr2Adipo小鼠的骨组织和原代颅骨细胞中,成骨标记物的mRNA水平显著增加(图3E-F)。进一步表明,受刺激的成骨细胞活性有助于Ddr2Adipo小鼠的骨硬化表型。

新闻图片4 图3. Ddr2Adip小鼠的骨形成受到刺激

4.Ddr2Adipo小鼠的骨吸收被促进

通过抗酒石酸酸性磷酸酶染色研究发现,与WT对照组小鼠相比,Ddr2Adipo小鼠的破骨细胞丰度增加(图4A)。破骨细胞生成的经典标志物抗酒石酸酸性磷酸酶5b及其mRNA水平在Ddr2Adipo小鼠骨中显著上调(图4B-C)。这些结果表明,由于骨形成的极大加速,Ddr2Adipo小鼠的骨量增加。

新闻图片5 图4. Ddr2Adip小鼠的骨吸收得到促进

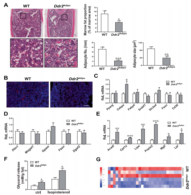
5.Ddr2Adipo小鼠骨髓脂肪减少

通过检测血清脂肪因子水平,发现Ddr2Adipo小鼠的骨硬化不是由代谢综合征引起的。通过成骨细胞分化诱导剂处理Ddr2Adipo骨髓基质细胞,发现脂肪细胞Ddr2缺失对骨髓基质细胞分化没有任何反馈作用,并且刺激Ddr2Adipo小鼠的成骨细胞分化不是由骨髓基质细胞的谱系选择引起的。

组织学分析表明,Ddr2Adipo小鼠股骨中的骨髓脂肪组织、骨髓脂肪比例、脂肪细胞数量和脂肪细胞大小显著降低(图5A)。Perilipin 1(Plin1)染色阳性细胞一致,Ddr2Adipo小鼠骨髓中的脂肪细胞也显著降低(图5B)。使用试剂盒分离骨髓脂肪细胞,并测定mRNA表达,发现Ddr2Adipo和WT细胞之间的脂肪分解基因显著增加(图5E)。Ddr2 缺失刺激甘油动员,表明脂解作用增强(图 5F)。检测骨髓FFA丰度,发现Ddr2Adipo小鼠骨髓中各种长链脂肪酸减少(图5G)。

新闻图片6 图5. Ddr2Adipo小鼠的骨髓脂肪减少

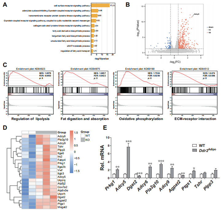
6.Adcy5介导的脂解在Ddr2Adipo小鼠中被激活

对骨髓脂肪细胞的转录组结果进行GO分析,发现差异表达基因与细胞表面受体信号通路、腺苷酸环化酶抑制G蛋白偶联受体信号通路和G蛋白偶联受体信号通路相关,并与环核苷酸第二信使偶联(图6A)。通过火山图分析,发现大多数差异表达基因在Ddr2Adipo小鼠中上调(图6B)。基因富集分析证实,参与调节脂解、脂肪消化和吸收、氧化磷酸化和ECM受体相互作用的失调基因显著富集,并进一步在热图中确定参与这些过程的24个最上调和下调的基因,qPCR证实并表明Adcy5是最显著上调的基因(图6C-E)。这些数据表明脂肪分解和Adcy5可能是Ddr2Adipo小鼠刺激脂肪分解的原因。

新闻图片7 图6. Ddr2Adipo小鼠的脂解作用被激活

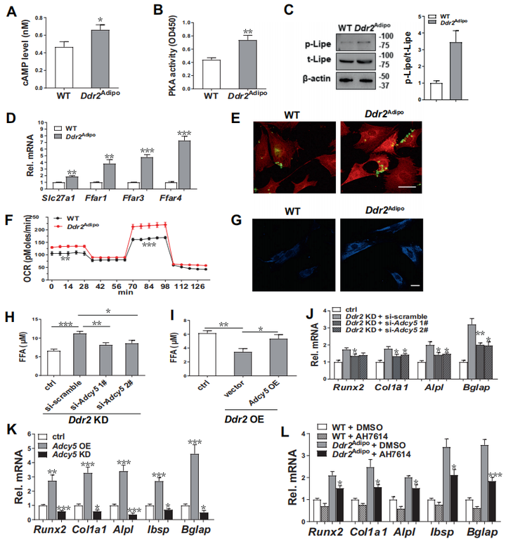
7.脂肪细胞Ddr2通过Adcy5-cAMPPKA途径调节骨量

通过测定骨髓脂肪细胞Adcy5的重要下游效应物cAMP水平,发现Ddr2Adipo小鼠的cAMP水平显著升高(图7A)。通过测定骨髓脂肪细胞中PKA活性和Lipe磷酸化,发现PKA活性和Lipe磷酸化在Ddr2Adipo小鼠的骨髓脂肪细胞中被显著诱导(图7B-C)。在Ddr2缺失的3T3-L1细胞中也观察到类似调节,并且FFA浓度显著增加(图8A-F)。

为进一步研究Adcy5在缺失Ddr2时对脂质的调节作用,在Ddr2耗尽的3T3-L1细胞中干扰Adcy5的表达,发现Adcy5敲除显著下调FFA含量,Adcy5的过表达恢复FFA的含量(图7H-I)。使用抑制剂来阻断颅骨细胞中的FFA摄取,发现与野生型细胞相比,Ddr2Adipo小鼠颅骨细胞的成骨细胞基因表达增加,但在抑制剂存在下,Ddr2Adipo颅骨细胞中成骨细胞表达基因的上调被显著抑制(图7L)。

通过腺苷酸环化酶抑制剂SQ22536来测试Adcy5和cAMP抑制对Ddr2Adipo小鼠骨量的影响,发现与对照相比,Ddr2Adipo小鼠骨量显着降低,骨密度、骨量/总体积和小梁数显着下降,而小梁分离显着升高(图9),表明Adcy5介导Ddr2对脂肪细胞脂解的调节,而Ddr2缺乏会导致Adcy5上调以及随之而来的脂解和FFA含量,进而刺激成骨细胞分化和骨量增加。

新闻图片8 图7. 脂肪细胞Ddr2通过Adcy5-cAMP-PKA途径调节骨量 新闻图片9 图8. 3T3-L1细胞中的Ddr2敲低导致Adcy5上调、cAMP-PKA-Lipe激活和随后的脂解作用 新闻图片10 图9. 腺苷酸环化酶抑制阻断Ddr2Adipo骨表型

结论

综上所述,该研究首次表明,Ddr2在脂肪和骨骼之间的串扰中起着至关重要的作用。分子证据表明,Ddr2通过调节Adcy5-cAMP-PKA途径调节脂肪细胞脂解和骨量。揭示了靶向脂肪细胞Ddr2作为治疗肥胖和低骨量疾病的潜力。

上一篇

干货分享 | 给散点图镶上“小花边”

下一篇

合作文章(IF 17.4) | 代谢流与脂质组手段探究肝癌细胞抗放疗真相

更多资讯

我的询价