上海阿趣生物科技有限公司

13

手机商铺

qrcode
商家活跃:
产品热度:
  • NaN
  • 0.20000000000000018
  • 1.2000000000000002
  • 0.20000000000000018
  • 3.2
文献支持
短链脂肪酸高通量靶标代谢组学
询价

上海阿趣生物科技有限公司

入驻年限:13

  • 联系人:

    官方电话

  • 所在地区:

    上海

  • 业务范围:

    技术服务、耗材、实验室仪器 / 设备

  • 经营模式:

    代理商 生产厂商

在线沟通

公司新闻/正文

百趣代谢组学资讯:近视眼的“救星”是它吗?ω-3多不饱和脂肪酸

1110 人阅读发布时间:2022-08-22 08:37

 

文章标题:Dietary ω-3 polyunsaturated fatty acids are protective for myopia
发表期刊:PNAS
发表时间:2021年10月
影响因子:11.025
合作客户:温州医科大学附属眼视光医院
百趣生物提供服务:游离脂肪酸靶标代谢组学检测
研究背景
全球近视人口比例不断增加,近视正成为现代社会的一个重要公共健康问题。目前常用的控制近视方法有行为干预、药物干预和光学干预,但这些方法都有其局限性。为寻找一种安全、易于获取的控制和预防近视方法,本文首先评估ω-3多不饱和脂肪酸(ω-3 PUFAs)作为补充剂在不同动物模型中抑制近视发展的能力,然后观察DHA和EPA对脉络膜血流量(ChBP)和巩膜缺氧的影响及对缺氧培养的人巩膜成纤维细胞(HSFs)的影响,最后研究ω-3 PUFAs补充剂对近距离工作诱导的人类健康受试者ChBP下降的影响。
研究结果
01每日灌胃ω-3 PUFAs减轻豚鼠、小鼠近视的发展
通过对不同处理组豚鼠和小鼠的屈光度、前房深度(ACD)、晶状体厚度(LT)、玻璃体腔深度(VCD)、眼轴长度(AL)和角膜曲率半径(RCC)进行测定,评价ω-3 PUFAs对豚鼠和小鼠近视发展的影响。形觉剥夺诱导近视(FDM)豚鼠,灌胃ω-3 PUFAs 2周后,屈光度、VCD和AL明显小于对照组(图1 A-C);负镜片诱导近视(LIM)豚鼠,灌胃ω-3 PUFAs 后屈光度和AL也明显下降(图1D-F);FDM小鼠,灌胃ω-3 PUFAs后屈光度低于灌胃橄榄油组28.1%(图1G-I) 。这些结果表明每日灌胃ω-3 PUFAs能显著抑制豚鼠和小鼠形觉剥夺近视及负镜片诱导近视的发展。 
新闻图片1
图1.每日灌胃ω-3 PUFAs对豚鼠和小鼠的屈光度、VCD和AL的影响
02眼球球旁注射DHA减轻豚鼠近视的发展
在FDM豚鼠眼球球旁注射安慰剂、0.1%阿.托品及不同浓度二十二碳六烯酸(DHA)、二十碳五烯酸(EPA),测定屈光度、ACD、LT、VCD、AL和RCC,评价球旁注射对豚鼠近视发展的影响。注射2周后,高剂量DHA组与对照组相比,近视发展程度低35.3%,同时对VCD和AL有显著的抑制性,高剂量组的抑制作用与0.1%阿.托品相似(图2A-C)。高剂量EPA组在抑制FDM、VCD及AL的增加方面与0.1%阿.托品有相同的趋势,但是与对照组之间无明显的差异(图2D-F)。这些结果表明 DHA能显著抑制豚鼠FDM发展。 
新闻图片2
图2.每日球旁注射DHA和EPA对FDM豚鼠近视发展的影响
03灌胃ω-3 PUFAs前后,DHA及EPA含量变化情况
通过气相色谱质谱联用技术测定形觉剥夺豚鼠血清、巩膜和视网膜中DHA和EPA水平,了解DHA和EPA变化情况。形觉剥夺2天后,血清和巩膜中DHA、EPA含量降低,视网膜中DHA、EPA含量升高;形觉剥夺1周后,血清、巩膜和视网膜中DHA、EPA差异不显著(图3)。ω-3 PUFAs灌胃3h后,血清DHA、EPA含量持续升高; 巩膜DHA含量显著增加,EPA含量变化不明显;视网膜DHA、EPA含量无明显变化(图4)。这些结果显示豚鼠在近视发展过程中,血清、巩膜和视网膜中DHA、EPA水平异常。 
新闻图片3
图3.形觉剥夺豚鼠血清、巩膜和视网膜中DHA、EPA变化水平 
新闻图片4
图4.形觉剥夺豚鼠灌胃ω-3 PUFAs后血清、视网膜和巩膜中DHA、EPA变化水平04ω-3 PUFAs抑制近视发展中脉络膜血流量减少-巩膜缺氧级联反应
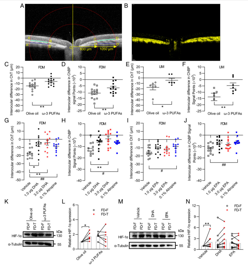
通过光学相干断层扫描(OCT;图5A)和OCT血流造影(OCTA;图5B)技术,观察灌胃和球旁注射后豚鼠脉络膜厚度(ChT)和ChBP变化。形觉剥夺和负镜片诱导后,豚鼠ChT和ChBP均显著降低;灌胃ω-3 PUFAs后,ChT和ChBP下降被抑制(图5C-F)。球旁注射DHA显著抑制ChT和ChBP下降(图5G-J)。

ChBP下降引起巩膜缺氧、HIF-1α蛋白表达量上调,为了检测ω-3 PUFAs在这一过程中的作用,测定灌胃和球旁注射后巩膜HIF-1α蛋白水平。灌胃ω-3 PUFAs后,豚鼠形觉剥夺(FD-T)巩膜HIF-1α增加被抑制(图5K, L)。球旁注射DHA、EPA后,存在类似的抑制现象(图5M, N)。 
新闻图片5
图5.ω-3 PUFAs对豚鼠ChT、ChBP和巩膜HIF-1α蛋白水平的影响
05ω-3 PUFAs能拮抗缺氧诱导的HSFs转分化
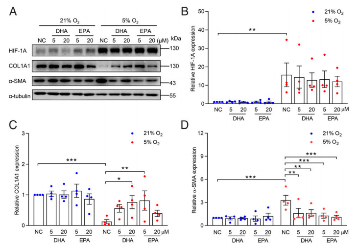
HSFs影响巩膜细胞外基质(ECM)重塑及近视的发展过程,通过对HSFs体外缺氧反应的研究,探讨DHA和EPA对ECM重塑的潜在影响。缺氧环境下,HSFs中的HIF-1α蛋白含量增加,1α1型胶原蛋白水平降低,α平滑肌肌动蛋白(α-SMA)含量上升(图6)。DHA和EPA能抑制缺氧诱导的胶原蛋白水平下降和α-SMA水平升高(图6A, C-D)。这些结果表明DHA和EPA在缺氧环境下能抑制肌成纤维细胞转分化,并恢复HSFs中的胶原蛋白水平。 

新闻图片6
图6.DHA和EPA对HSFs缺氧反应的影响
06ω-3 PUFAs可缓解持续近距离工作诱导的人体ChBP下降
对人类健康受试者近距离工作后的脉络膜进行测定,发现ω-3 PUFAs补充前,过度近距离工作导致脉络膜血管指数和血管管腔面积显著下降,脉络膜血管缺血现象增加;ω-3 PUFAs补充后,脉络膜血管指数的下降显著减弱(图7D-F)。这些结果表明近距离工作导致人类ChBP下降,ω-3 PUFAs可以改善这种下降。
新闻图片7
图7.ω-3 PUFAs对近距离工作后人类脉络膜的影响
结论
动物模型实验表明ω-3 PUFAs抑制了豚鼠和小鼠的近视进展,同时还抑制了脉络膜结构、血管系统及巩膜蛋白含量的变化。ω-3 PUFAs诱导的变化对抑制巩膜成纤维细胞转分化、维持正常的巩膜ECM重塑和抑制近视的发展至关重要。在人类健康受试者中,口服ω-3 PUFAs可缓解持续近距离工作引起的人眼脉络膜血流减少,可能对人类视力有保护作用。动物和人类的研究结果均表明ω-3 PUFAs有望作为一种有效、安全和使用便捷的潜在药物来控制近视的发展。
百趣生物为本研究提供了游离脂肪酸靶标代谢组学检测分析服务,定性定量准,构建物质标准曲线,提供物质的绝对含量;技术成熟稳定、分辨率高、选择性好;团队经验丰富,有专业的研发和数据分析团队。
文/阿趣代谢组学
 

上一篇

百趣代谢组学资讯: 帕金森和肠道菌群有关系?

下一篇

百趣代谢组学资讯:寻求多年,黄瓜品质好的秘密居然在这里

更多资讯

我的询价