13 年
手机商铺
公司新闻/正文
748 人阅读发布时间:2022-08-29 08:07
发现代谢组学扩展了对于三阴性乳腺癌的精准医疗
文章标题:Comprehensive metabolomics expands precision medicine for triple-negative breast cancer
发表期刊:Cell Researc
发表时间:2022年2月
影响因子:25.62
合作客户:复旦大学附属肿瘤医院
百趣生物提供服务:发现代谢组学-亲水版、发现代谢组学-亲脂版、靶标验证以及代谢流
复旦大学附属肿瘤医院乳腺外科邵志敏教授、江一舟教授领衔团队成功绘制出当前世界上最大规模的三阴性乳腺癌代谢物图谱,优化了既往分型标准,为三阴性乳腺癌(TNBC)的精准个体化治疗提供新方向。
作为三阴性乳腺癌“复旦分型”研究的延续,该研究团队还针对目前疗效最差的两个三阴性乳腺癌亚型,提出对代谢通路中的关键代谢物鞘氨醇-1-磷酸和N-乙酰-天冬-谷氨酸的合成进行抑制,有望成为此类乳腺癌的精准靶向治疗的潜在策略。
在此之前,研究团队于2019年在国际上率先绘制出全球最大三阴性乳腺癌多组学图谱,并据此提出三阴性乳腺癌“复旦分型”,将三阴性乳腺癌分为了4个不同的亚型:免疫调节型、腔面雄激素受体型、基底样免疫抑制型、间质型。并通过大量数据的综合分析,发现三阴性乳腺癌的代谢基因特征在不同样本中存在显著差异。多种生物信息学算法计算的结果提示,根据代谢基因的差异可以将三阴性乳腺癌分成三个代谢亚型,分别为脂质合成型、糖酵解型以及混合型。每种代谢亚型可采用不同的治疗手段,并可能在未来推向临床。相应研究成果发表于国际著名期刊《细胞代谢》(Cell Metabolism)
往期推文可点击链接查看:三阴性乳腺癌“复旦分型”再开新路,治疗需要“各行其道”
研究结果
图1.TNBC中极性代谢组和脂质组检测流程
研究首先展示了代谢物分析的工作流程和研究队列的概况。本研究注释了594种极性代谢物和1944种脂质代谢物,与以往研究注释的代谢物数量和样本数量相比,新开发的TNBC代谢组学数据集样本量大,注释到的代谢物多,是研究TNBC代谢重编程的重要资源。


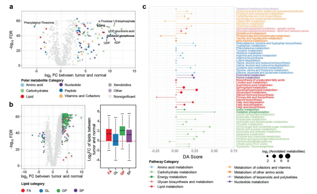
图2.三阴性乳腺癌的代谢组学格局
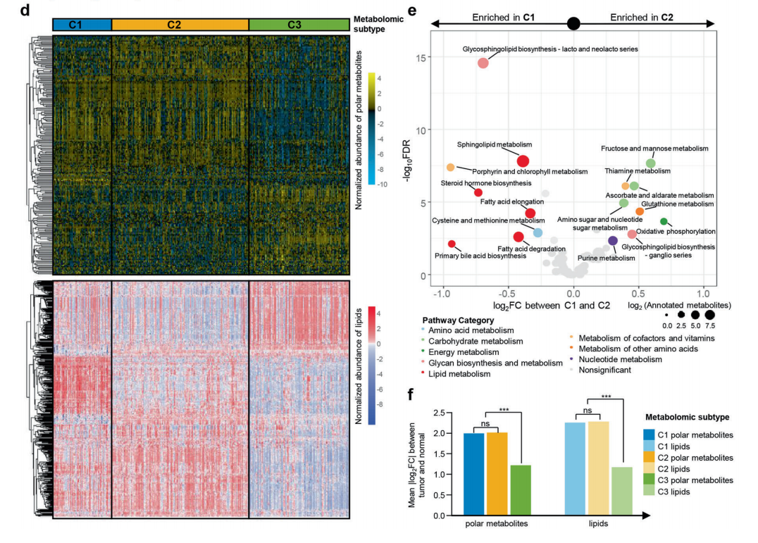
研究发现了452种代谢物在肿瘤与正常组织中存在差异(肿瘤中高表达417种,低表达35种)。肿瘤中富集的代谢物主要涉及甘油磷脂代谢、氨基糖和核苷酸糖代谢途径。应用SNF方法对TNBC进行代谢物分型,探讨TNBC在肿瘤间代谢组学上的异质性。通过此分析,TNBC可分为三个亚组。代谢组学C1亚型具有鞘脂类和脂肪酸富集的特征,而代谢组学C2亚组具有糖代谢、核苷酸代谢和氧化反应上调的特征。代谢组学C3亚组与正常组织相比存在相对较低程度的代谢紊乱。

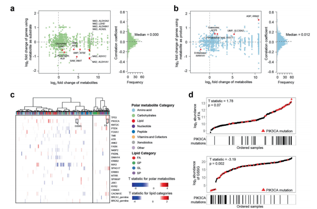
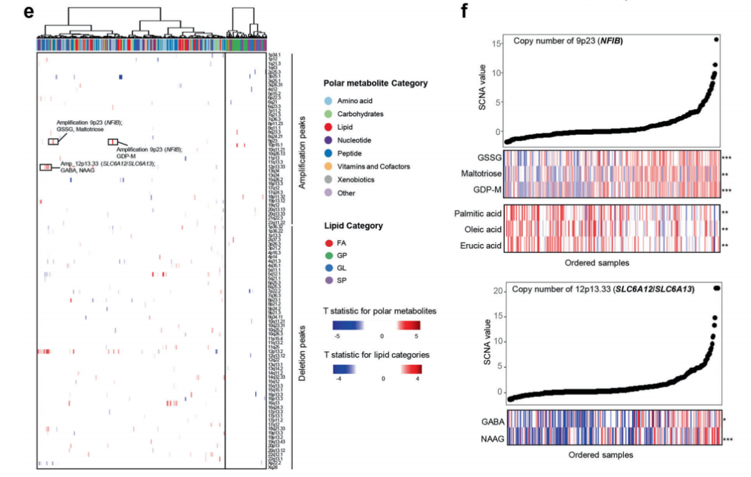
图3.极性代谢组和脂质组与基因组特征之间的系统评价
基于Recon3D数据库,分析了极性代谢物丰度与配对代谢基因mRNA表达之间的相关性。进一步利用TNBC多组学队列的体细胞突变和拷贝数数据,分析代谢物和肿瘤基因组改变之间的关系。研究显示了12p13的拷贝数扩增与神经递质-氨基丁.酸(GABA)和N-乙酰-天冬氨酸-谷氨酸(NAAG)的丰度呈正相关。综上所述,通过对基因组特征与代谢物之间的关联进行分析,可能为TNBC中代谢重编程的驱动力的研究提供了线索。


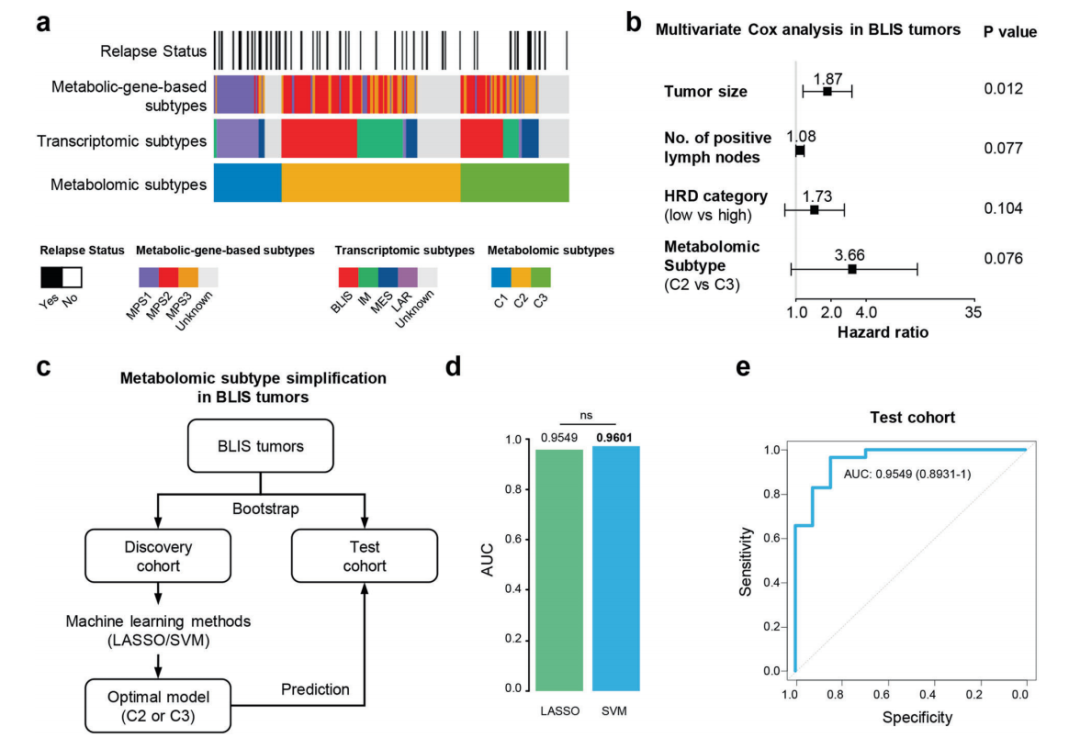
图4.通过机器学习方法实现,代谢组分型细化了BLIS肿瘤的转录组分型
在转录组亚型方面,LAR亚型几乎与代谢组C1亚型相重叠,BLIS、免疫调节(IM)和间充质样(MES)亚型主要分为代谢组C2和C3亚型。在代谢基因分型(MPS)方面,MPS1亚型与代谢组C1亚型高度一致,而MPS2和MPS3亚型与代谢组C2和C3亚型交织。作者还探讨了代谢组学亚型的预后价值,并证明了BLIS肿瘤包含两个具有预后差异的代谢组学亚组。在调整了肿瘤大小、阳性淋巴结数量和同源重组缺陷评分后,代谢组学亚型仍是BLIS肿瘤中一个独立的预后因素。通过机器学习的方法建立一个简化的BLIS肿瘤代谢组学分型系统,研究发现Lasso方法和SVM方法在试验队列中均具有良好的预测效果。通过受试者工作特征(ROC)曲线以及所纳入的6种代谢物的贡献,进一步证明了Lasso模型的预测效果。转录组学(LAR)亚型与代谢组学C1亚型重叠,基底样免疫抑制(BLIS)亚型包含两个具有预后差异的代谢组学亚型C2和C3亚型。

图5.LAR亚型神经酰胺代谢分析显示S1P是一个潜在的治疗靶点
转录组LAR亚型几乎与代谢组学C1亚型重叠,并以鞘脂代谢相关代谢物的富集为特征。因此,作者详细分析了LAR亚型的鞘脂代谢途径,以确定LAR肿瘤的关键代谢物。与正常组织和非LAR肿瘤相比,LAR肿瘤的特征是神经酰胺的富集。进一步对代谢物和相关代谢基因mRNA表达的通路分析显示,在LAR肿瘤中,神经酰胺通路的从头合成和降解更活跃,而与非LAR肿瘤相比,糖基和磷酸基的转移没有明显上调。这些结果表明,神经酰胺途径的从头合成和降解在LAR肿瘤中起着关键作用。作者进一步利用稳定同位素示踪实验来说明LAR亚型中神经酰胺途径的活性从头合成和降解的活跃。作者进一步系统地阻断了细胞系和患者来源的类器官(PDO)模型中神经酰胺通路的从头合成和降解的每一步,鉴定出SPHK1和促肿瘤代谢物S1P在LAR肿瘤中的重要性。进一步使用小型患者来源的异种移植瘤(mini-PDX)模型测试了PF543和FTY-720的疗效。与PDO模型的结果一致,LAR亚型的mini-PDX模型对PF-543和FTY-720的处理更为敏感。
综上所述,研究结果表明,神经酰胺通路的重要中间体S1P在LAR肿瘤中发挥了关键作用。PF-543和FTY-720可能是一种亚型特异性的治疗方法LAR肿瘤。

图6.NAAG在BLIS肿瘤中被鉴定为一种重要的促肿瘤代谢物
作者进一步探索了BLIS肿瘤中重要的促肿瘤代谢物。在分析了高危的BLIS肿瘤中特异性上调和预测不良预后的代谢物后,确定了NAAG是一个潜在的候选基因,并通过与化学标准品对比进一步验证了该代谢物的鉴定准确性。据报道,两种酶RIMKLA和RIMKLB负责NAAG的产生。由于RIMKLB在转录组水平上的含量明显高于RIMKLA,且与NAAG的丰度呈正相关,作者推测RIMKLB是决定TNBC中NAAG水平的关键酶。当用shRNA敲除HCC1806和LM2-4175细胞系中的rimklb时,我们观察到NAAG丰度显著下降,同时生长速率和迁移和侵袭能力下降。加入50µM NAAG后,rimklb敲低对肿瘤的抑制作用得到部分恢复。在体内进一步验证了rimklb和NAAG的作用。通过补充NAAG可以部分挽救rimklb敲低导致的肿瘤生长显著下降。
研究小结
本研究利用这个大型TNBC代谢组学数据集,描述了TNBC的代谢组学图谱,揭示了TNBC的代谢异质性。此外,通过基因组学、转录组学和代谢组学数据的综合分析,本研究鉴定了TNBC的亚型特异性代谢组学治疗靶点,将进一步推动TNBC的精确治疗。
文/阿趣代谢组学