13 年
手机商铺
公司新闻/正文
746 人阅读发布时间:2022-09-20 07:15
文章标题:Comparative physiological and metabolomic analyses reveal that Fe3O4 and ZnO nanoparticles alleviate Cd toxicity in tobacco
发表期刊:Journal of Nanobiotechnology
发表时间:2022.6
影响因子:10.4
合作单位:中国科学院西双版纳热带植物园
百趣生物提供服务:植物广泛靶标代谢组学检测
1、研究背景
有毒重金属因其对环境和人类健康的重大威胁而受到公众的关注,它们严重影响植物的生长、质量和产量。因此,治理农作物中的有毒重金属已成为当务之急。纳米技术已广泛应用于工业、农业和环境领域,特别是在针对重金属胁迫下的作物改良方面已经显示出巨大的潜力。烟草(Nicotiana tabacum L.)作为最为常用的模式植物之一,因其在花色调控研究中的重要作用被广泛关注,而因它对Cd的耐受性被很多研究者用来研究重金属对植物的影响。
在本篇研究中,作者详细研究了纳米颗粒介导的烟草对Cd胁迫耐性机制。实验表明,Cd胁迫对烟草幼苗生长有明显的抑制作用,而采用外源性Fe3O4和ZnO纳米颗粒处理会影响植物对营养成分的吸收,最后作者采用百趣生物植物广泛靶标代谢组学技术深入分析了Fe3O4和ZnO纳米颗粒介导烟草对Cd毒性的抗性机制。
2、研究结果
(1)不同形式的Fe及Zn对于Cd胁迫的烟草生长抑制均有缓解效果
由图1显然可见,Cd的胁迫处理会显著影响烟草的株高,地上部鲜重、根长、根部鲜重等各方面。而作者分别使用了纳米颗粒和离子溶液两种形式的Fe和Zn处理Cd胁迫后的烟草,可以发现未胁迫条件下,Fe和Zn对于烟草的生长均无明显不良影响,并且在不同程度上能够解除Cd胁迫对于烟草生长的不利影响。

图1. Fe3O4和ZnO纳米颗粒对烟草生长的影响
然而Cd作为一种重金属毒害,其对于植物离子平衡的影响也很值得关注,为此作者对烟草的根和叶中的离子水平进行了离子组检测。图2a可以发现Cd处理会改变植物对元素的吸收和分配,Cd处理显著降低了根中Fe、Mn和Zn的含量,增加了Cu、Mg和K的含量。Cd处理还降低了叶片中Ca、Cu和Mn的含量,但增加了Mg的含量。Zn的处理会显著增加叶片中Zn的含量,同时降低Ca、Cu、Mn的含量。由图2b可知,FeSO4和ZnSO4会显著降低叶片中Cd的含量,而根中的Cd含量则会因为纳米ZnO处理的影响显著降低。

图2. Fe3O4和ZnO纳米颗粒对烟草元素离子积累的影响
(2)代谢组学发现Cd处理后烟草代谢重编程现象的发生
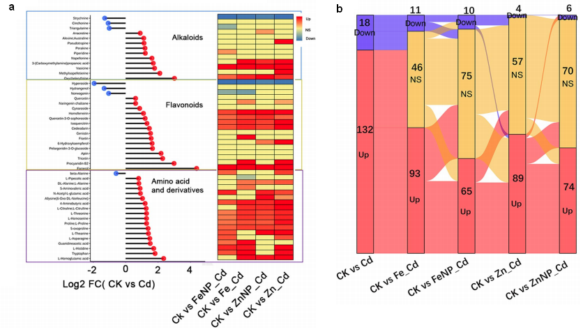
通过百趣生物植物广泛靶标代谢组学技术作者在根和叶片中分别检测1013种和890种代谢物,经过差异筛选(VIP>1;P-value<0.05),分别在根和叶中筛选到467种和287种差异代谢物,其中有131种差异代谢物在两种部位均显著差异(图3a)。这些代谢物主要参与的代谢组学通路包括精氨酸脯氨酸代谢途径、氨基酸生物合成途径、烟酸和烟酰胺代谢途径(图3b、c)。

图3. 不同处理间代谢产物的差异积累
进一步分析表明,主要是生物碱、黄酮类物质、氨基酸及其衍生物是受Cd处理影响比较大的物质类型。其中,10种生物碱、17种氨基酸及其衍生物、16种黄酮类化合物在Cd处理的幼苗根中积累量增加,而3种生物碱、1种氨基酸及其衍生物和3种黄酮类化合物在根中的积累量减少;2种生物碱、5种氨基酸及其衍生物和13种黄酮类化合物在Cd处理的幼苗叶片中积累量增加,而2种生物碱和1种黄酮类化合物在叶片中的积累量减少(图4a、5a)。
有一个非常惊喜的发现,不同形式的Fe和Zn处理均能有效恢复Cd胁迫所造成的的代谢紊乱,并且纳米颗粒展现出了比离子溶液更好的效果,例如,Fe3O4纳米颗粒在根和叶片中分别使75个和53个物质恢复到代谢正常,反观FeSO4离子溶液仅使46个和51个物质恢复到正常代谢水平;Zn也呈现类似的现象(图4b、图5b)。这些结果共同表明,纳米颗粒在缓解镉胁迫方面具有巨大潜力,并进一步支持纳米颗粒对镉胁迫下生长的积极影响。

图4. 镉诱导的根中差异积累的代谢物

图5.镉诱导的叶中差异积累的代谢物
根据上文发现纳米颗粒在缓解Cd胁迫方面有更好的效果,为了探究纳米颗粒具体是通过哪些代谢物的变化来影响植株生长的问题,作者将差异代谢物与株高,地上部鲜重、根长、根部鲜重等生长指标进行了皮尔逊相关性分析,对于地下的部分sterebin A、indole-3-acetic acid、hyperoside等物质与根的伸长和鲜重正相关(图6a);而地上部分则是denudatine、catalpalactone、torachrysone 8-O-glucoside等物质与烟草的株高和地上鲜重正相关(图6b)。这些结果表明,代谢产物的变化确实对植物的生长起到了作用。

图6. 生长参数与差异代谢物的相关性分析
(3)纳米颗粒处理对烟草不同组织部位中代谢水平的改变
单独使用Cd胁迫可以发现,在烟草的根和叶中会发生不同的代谢变化,比如在根中farrerol和phosphoric acid含量增加了,但是在叶中这些物质减低了。为了更深入阐述纳米颗粒对烟草不同组织部位的影响,作者针对根和叶做了进一步分析。
Fe3O4纳米颗粒的处理,使烟草在根和叶中分别增加了15个和26个差异代谢物,而在根和叶中分别减少了24个和18个差异代谢物的积累水平。值得注意的是,Fe3O4纳米颗粒的处理,增加了根中farrerol的表达量,但在叶子中该物质降低了。
而对于Cd胁迫后的烟草样本,Fe3O4纳米颗粒的处理,使烟草在根和叶中分别增加了10个和30个代谢组学差异代谢物,而在根和叶中分别减少了27个和18个代谢组学差异代谢物的积累水平。显然,Fe3O4纳米颗粒的处理会对Cd胁迫后的烟草中的代谢反应重编程。
同样的ZnO纳米颗粒的处理,会使根中上调30个物质,叶中上调12个物质,根和叶中则分别下调22个和17个物质,并且在Cd胁迫的情况下发生变化。
(4)纳米颗粒的处理会改变Cd胁迫下烟草的代谢途径变化
通过前面的研究,显然纳米颗粒重编了碳/氮代谢和次生代谢的程序。因此作者进一步分析了相关代谢通路对Cd胁迫的响应情况。具体地说,Cd胁迫增加了烟草根中包括L-alanine、tryptophan和4-aminobutyric acid在内的7种氨基酸及其衍生物的含量,但降低了beta-alanine。有趣的是,与未处理的对照相比,纳米颗粒处理后的Cd胁迫烟草中增加了4种氨基酸(proline,4-aminobutyric acid, L-homoserine, L-threonine)和sinapyl alcohol的含量。然而,却只有proline在叶片中的积累增加,而其他氨基酸在镉处理后没有受到影响(图7)。这些结果表明,在镉胁迫下,Fe3O4或ZnO纳米颗粒通过改变根和叶中的氨基酸代谢来促进幼苗的生长。

图7. 氨基酸相关代谢途径对镉胁迫的响应
为了探究烟酸和烟酰胺代谢在植物对胁迫的反应中起作用,作者同样针对烟酸和烟酰胺类物质的代谢组学代谢通路进行了分析(图8)。在根中Cd的处理增加了N1-methyl-2-pyridone-5-carboxamide、N1-methyl-4-pyridone-5-carboxamide、beta-nicotinamide mononucleotide、6-hydroxynicotinic acid而降低了N1-methylnicotinamide的表达量,同样,纳米颗粒处理增加了 Cd胁迫后N1-methyl-2-pyridone-5-carboxamide、N1-methyl-4-pyridone-5-carboxamide和beta-nicotinamide mononucleotide的水平。此外,与未处理的对照相比,Cd处理的烟草幼苗叶片中nicotinate的积累减少,而纳米颗粒对其水平没有影响。

图8. 烟酸和烟酰胺代谢对镉胁迫响应的KEGG通路分析
3、研究小结
本研究探讨了Fe3O4和ZnO纳米颗粒对烟草幼苗生长和镉响应的影响。叶片暴露于Fe3O4和ZnO纳米颗粒对缓解Cd胁迫下植物的生长具有很大的潜力。Fe3O4和ZnO纳米颗粒对生物碱、氨基酸、黄酮类等关键代谢途径进行了重新编程,而参与这些途径的差异代谢物与植物生长密切相关。这项研究能够促使我们更了解Fe3O4和ZnO纳米颗粒是如何重新编程代谢组谱的,并为使用纳米颗粒改善Cd污染土壤上的烟草生长提供新的见解。
文/阿趣代谢组学