上海阿趣生物科技有限公司

13

手机商铺

qrcode
商家活跃:
产品热度:
  • NaN
  • 0.20000000000000018
  • 1.2000000000000002
  • 0.20000000000000018
  • 3.2
肠道菌群非靶标代谢组学
询价

上海阿趣生物科技有限公司

入驻年限:13

  • 联系人:

    官方电话

  • 所在地区:

    上海

  • 业务范围:

    技术服务、耗材、实验室仪器 / 设备

  • 经营模式:

    代理商 生产厂商

在线沟通

公司新闻/正文

百趣代谢组学解读,罗氏菌属与肠道褪黑素有何关联?肠道疾病治疗又有新策略!

900 人阅读发布时间:2022-09-29 07:32

新闻图片1

文章标题:Roseburia hominis Increases Intestinal Melatonin Level by Activating p-CREB-AANAT Pathway

发表期刊:Nutrients

影响因子:6.706

作者单位:北京大学第三医院

百趣生物提供服务:非靶标代谢组学

一.研究背景

褪黑素可以维持昼夜节律并调节免疫功能,也分布在胃肠道,在局部发挥重要的抗氧化和抗炎功能,并调节肠道运动。然而,口服褪黑素会引起一些不良反应,因此希望找到一种局部诱导褪黑素合成的方法,以避免当其用于消化系统疾病治疗时的不良影响或激素紊乱的风险。作者以前的研究结果表明,Roseburia hominis的丰度与结肠粘膜褪黑素的表达呈正相关,然而是否调节肠道褪黑素表达及其潜在机制尚不清楚。在本研究中,利用无菌大鼠和EC模型BON-1来确定Roseburia hominis与褪黑素之间的关系,以及涉及丙.酸盐、丁.酸盐、5-HT和磷酸化cAMP反应元件结合蛋白(p-CREB)-AANAT途径的具体机制。研究这些方面可能为IBS或炎症性肠病提供新的治疗策略。-百趣代谢组学解读

二.材料和方法

动物实验

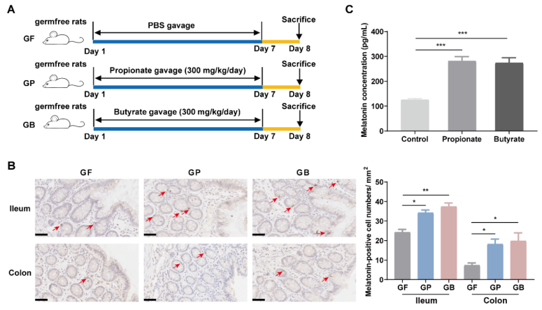
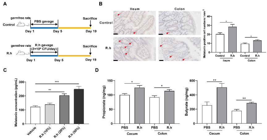
实验一:使用R. hominis或磷酸盐缓冲盐水(PBS)分别喂食大鼠,并在14天后使用腹部回撤反射评分评估其内脏对直肠扩张的敏感性,之后收集其肠n内容物用于短链脂肪酸分析,血清用于褪黑素测定。

实验二:给大鼠喂食丙.酸钠、丁.酸钠或相同体积的PBS,七天后收集肠组织用于IHC,Western。印迹、ELISA和qPCR,收集血清进行褪黑素测定。

细胞实验

使用和未使用色氨酸羟化酶抑制剂预处理的BON-1细胞,用细菌培养基,R. hominis上清液,PBS,丙.酸钠或丁.酸钠处理后提取总蛋白和上清液进行进一步分析。

实验结果(1)R. hominis增加了大鼠肠和BON-1细胞中的褪黑素水平

百趣生物解读,与对照组相比,口服R.hominis的大鼠,回肠和结肠粘膜中褪黑素阳性细胞的数量显著增加(p<0.05,图1B)。当用20%和50%比例的R.hominis上清液处理BON-1细胞24小时后,与对照组相比,细胞上清液中的褪黑素浓度显著升高(p<0.05,图1C)。此外,使用靶向代谢组学检测到,R. hominis的施用还增加了盲肠和结肠内容物中丙.酸盐和丁.酸盐的浓度(p<0.05,图1D)。

 

新闻图片2

图1

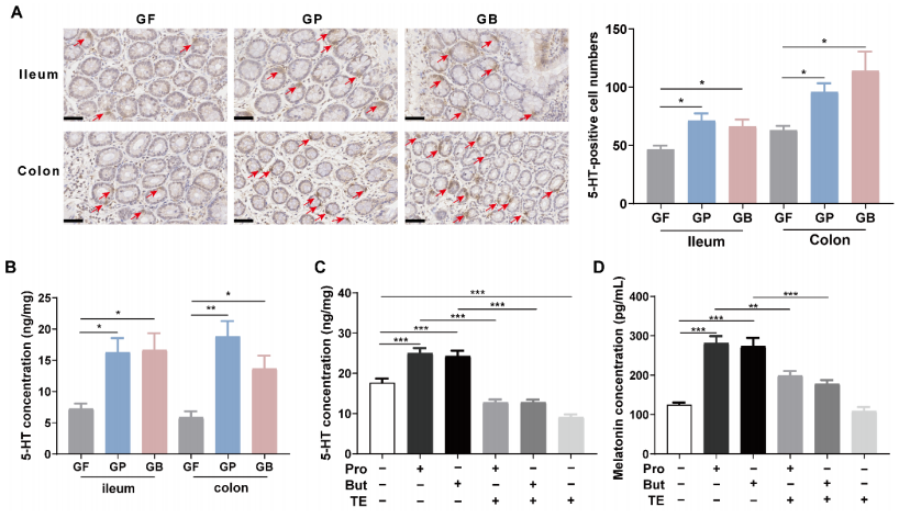
(2)丙.酸盐和丁.酸盐增加了大鼠肠道和BON-1细胞中的褪黑素水平

与对照组相比,口服丙.酸钠或丁.酸钠的大鼠,回肠和结肠粘膜中褪黑素阳性细胞的密度显著增加(p<0.05,图2B)。当用丙.酸钠或丁.酸钠处理BON-1细胞24小时后,与对照组相比,上清液中的褪黑素浓度增加(p<0.05,图2C)。

 

新闻图片3

图2

(3)丙.酸盐和丁.酸盐通过促进5-HT的产生增加褪黑素水平

百趣代谢组学解读,在丙.酸盐或丁.酸盐处理后测量5-HT水平。口服丙.酸钠或丁.酸钠的大鼠,回肠和结肠粘膜中5-HT阳性细胞的数量增加(p<0.05,图3A,3B)。当用丙.酸钠或丁.酸钠处理BON-1细胞24小时后,与对照组相比,细胞裂解液中的5-HT浓度显著升高(p<0.05,图3C)。替洛司他是色氨酸羟化酶(TPH)的抑制剂,TPH是5-HT生物合成的限速酶,用替洛司他乙酯(1µM)预处理2小时可防止丙.酸盐或丁.酸盐给药引起的5-HT水平升高(图3C)。乙基替洛司他治疗也抑制了褪黑素水平的增加(图3D)。

 

新闻图片4

图3

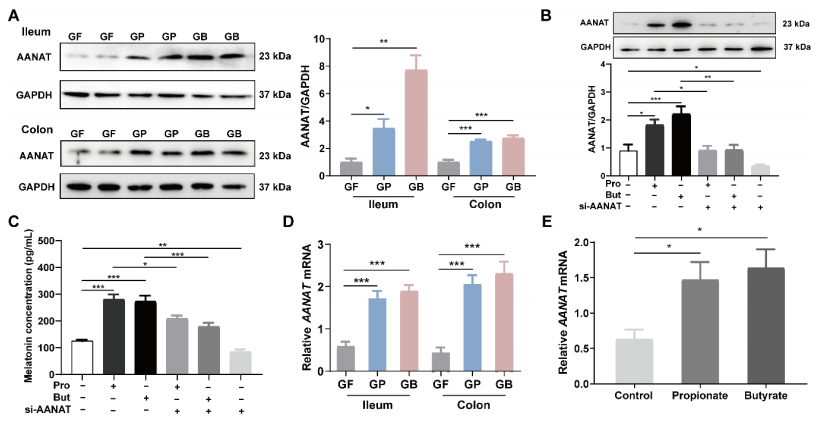
(4)丙.酸盐和丁.酸盐通过p-CREB-AANAT途径增加褪黑素水平

百趣解读,口服丙.酸钠或丁.酸钠的大鼠,可显著增加肠道组织中的AANAT水平(p<0.05,图4A)。一致地,当用丙.酸钠或丁.酸钠处理BON-1细胞24小时后,AANAT水平显著增加(p<0.05,图4B、C)。用Aanat的小干扰RNA(siRNA)预处理降低了BON-1细胞中的Aanat和褪黑素水平(p<0.05,图4B、C)。此外,在体内和体外,丙.酸盐和丁.酸盐处理后,Aanat mRNA水平显著升高(p<0.05,图4D、E)。

 

新闻图片5

图4

(5)丙.酸盐和丁.酸盐调节代谢产物和相关代谢途径

百趣代谢组学解读,PCA得分图表明,与对照组相比,丁.酸盐处理显著影响代谢谱[R2X(cum)=0.693],而丙.酸盐组没有有效地与对照组[R2X(cum)=0.73]分离(图5A)。采用比主成分分析具有更好鉴别能力的OPLS-DA来基于类别信息表征代谢谱。OPLS-DA评分图显示了丙.酸盐组和对照组之间的明显聚类[R2X(cum)=0.512,R2Y(cum)=0.951,Q2(cum=0.252],以及丁.酸盐组和控制组之间的聚类[R2X(cum)+0.477,R2Y(cum)-0.944,Q2(cum)=0.628](图5B)。

根据OPLS-DA模型的卡值(VIP)>1和p<0.05筛选差异代谢物。丙.酸盐组有43种,其中的31种上调,包括次黄嘌呤、丙.酮.酸、D-丙.氨.酸和吲哚。丁.酸盐组有40种,其中有10中上调,如丙.酮.酸、次黄嘌呤和肌苷。然后,基于BON-1细胞上清液中的差异代谢物进行路径富集和拓扑分析。与对照组相比,丙.酸盐组丰富了以下途径,包括氨基酸代谢途径,如“缬.氨.酸、亮.氨.酸和异亮氨.酸生物合成”、“甘氨.酸、丝氨.酸和苏氨.酸代谢”和“色氨酸代谢”;碳水化合物代谢途径,如“柠檬酸循环”、“丙.酮酸代谢”和“丁.酸代谢”;核苷酸代谢途径,如“嘌呤代谢”;以及其他氨基酸的代谢,如“牛磺酸和低牛磺酸代谢”(图5C)。丁.酸盐组富含以下途径:氨基酸代谢途径,如“甘氨酸、丝氨酸和苏氨酸代谢”和“缬氨酸、亮氨酸和异亮氨酸生物合成”;碳水化合物代谢途径,如“丁.酸代谢”和“丙.酮酸代谢”;以及其他氨基酸的代谢,如“牛磺酸和低牛磺酸代谢”(图6C)。

分析了代谢产物水平与BON-1细胞上清液中褪黑素、AANAT、p-CREB和5-HT水平之间的关系。相关分析表明,各种代谢物的水平与褪黑素、AANAT、p-CREB和5-HT的水平显著相关。具体而言,丙酮酸与褪黑素、AANAT、p-CREB和5-HT呈正相关;肌苷与褪黑素、AANAT和p-CREB呈正相关;次黄嘌呤和乙酰胆碱与褪黑素和AANAT正相关;吲哚与褪黑素呈正相关,表明这些代谢物可能促进褪黑素合成(图5D)。

 

新闻图片6

图5

讨论

百趣代谢组学解读,肠道褪黑素对胃肠道有多种作用。除了可能有效改善睡眠问题和一些精神症状之外,当用于IBS治疗时,褪黑素的抗炎等作用显示出改善腹痛和患者生活质量的能力。然而,长期外源性褪黑素治疗可能会引起头痛、皮疹和噩梦等不良反应。此外,以前的研究很少关注肠源性褪黑素对消化系统疾病的影响。

R.hominis是罗氏菌属的代表种,罗氏菌属丰度的改变可能影响多种代谢途径,并与多种疾病相关,包括IBS、溃疡性结肠炎、肥胖、2型糖尿病、神经系统疾病和过敏。富含可发酵碳水化合物的饮食增加了罗氏菌属的相对丰度,罗氏菌属能够降解多糖、低聚糖和糖,表明可发酵碳水化合物可能通过增加罗氏菌属的丰度来提高肠道褪黑素。

本研究中表明丙.酸盐与丁.酸盐可能都在促进褪黑素合成方面发挥类似作用。此外虽然相关研究较少,但二者具有一些独特的健康促进特性,如降低脂肪生成和血清胆固醇水平以及抗癌作用。

本研究表明丙.酸盐与丁.酸盐通过提高5-HT水平来调节褪黑素合成。其中丙.酸盐可能通过激活色氨酸代谢增加褪黑素合成,这需要进一步验证。先前的一项研究发现,补充牛磺酸显著提高了海马中的p-CREB水平,改善了大鼠的抑郁行为,表明丙.酸盐和丁.酸盐可能激活p-CREB-AANAT信号,并通过增强牛磺酸代谢促进褪黑素合成。此外,丁.酸处理显著增加了BON-1细胞上清液中的肌苷水平。动物实验表明,肌苷注射显著增加大鼠海马和前额叶皮质的p-CREB水平。相关性分析显示肌苷水平与褪黑素、AANAT和p-CREB水平之间存在正相关,表明肌苷可能通过增加p-CRAB和AANAT水平促进褪黑素合成,这需要进一步研究(图6:R.hominis在肠道褪黑素合成中的潜在机制)。

 

新闻图片7

图6

三.结论

总之,R.hominis通过其代谢产物丙.酸盐和丁.酸盐增加了肠道褪黑素的合成。潜在机制是丙.酸盐和丁.酸盐促进5-HT合成并激活p-CREB-AANAT途径。我们的研究提供了新的证据,证明微生物群干预可以通过增加肠道褪黑素水平,成为某些肠道疾病(如IBS和炎症性肠病)的潜在治疗策略。

文/阿趣代谢组学

上一篇

庆金秋贺国庆 | 实验必备「取样一本通•植物篇」包邮免费送!

下一篇

它还是研究“黑洞”吗?聚焦SLE生物标志物

更多资讯

我的询价