
文章标题:Glycoursodeoxycholic acid regulates bile acids level and alters gut microbiota and glycolipidmetabolism to attenuate diabetes
发表期刊:Gut Microbes
影响因子:12.2
合作单位:新疆医科大学
百趣提供服务:胆汁酸高通量靶标+三代全长16S扩增子测序
技术路线

研究背景
2型糖尿病(Diabetes mellitus type 2, T2DM)是一种复杂的多基因疾病,与胰岛素抵抗和胰腺β细胞功能障碍有关。目前T2DM的发病机制尚不确定,但越来越多的研究发现胆汁酸(Bile acids, BA)和肠道微生物群可能参与其中。近年来,肠道微生物群在BAs的生物转化和重吸收中发挥着重要作用,并通过BAs的共代谢作用于宿主糖脂和能量代谢。因此,BA肠道微生物群共代谢对宿主脂质代谢紊乱的调节已成为2型糖尿病早期干预的新模式,但其中相互作用的机制尚不清楚。在本研究中,作者通过代谢组学和高通量测序研究了2型糖尿病患者与正常对照组胆汁酸和肠道菌群的差异,且进一步研究了甘氨熊脱氧胆酸(Glycoursodeoxycholic acid, GUDCA)对db/db小鼠糖脂代谢的影响,并阐明了其潜在机制。
研究结果
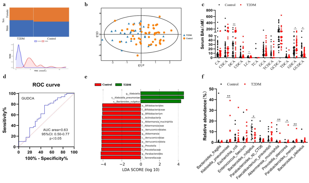
01 T2DM患者与健康对照组中胆汁酸和肠道微生物群的变化 为了研究T2DM患者体内胆汁酸和肠道菌群的变化,作者分别对血清和粪便样本进行胆汁酸和16S检测。血清OPLS-DA结果显示,T2DM组和健康组间的胆汁酸代谢有区分趋势(图1 b)。与健康组相比,T2DM组血清中脱氧胆酸(Deoxycholic acid, DCA)、石胆酸(Lithocholic acid, LCA)和甘脱氧胆酸(Glycodeoxycholic acid, GDCA)显著升高,但甘氨熊脱氧胆酸(GUDCA)在T2DM组中显著降低(图1 c)。此外,作者通过受试者操作特征曲线(receiver operating characteristic curve, ROC)分析,发现GUDCA在T2DM患者方面具有良好的预测性能(图1 d)。
作者进一步对测序结果进行线性判别分析,结果表明Akkermansia muciniphila 是健康组中的关键物种,Klebsiella pneumoniae被认为是T2DM的潜在生物标志物(图1 e)。同时种水平上的丰度检测进一步支持了上述观察结果,在T2DM组中,B. vulgates和A. muciniphila的丰度较低,但K. pneumoniae的丰度较高(图1 f)。

图1. T2DM患者中胆汁酸和肠道微生物群的变化
02 GUDCA能够调节血糖和血脂水平
为了探讨GUDCA对代谢性疾病的影响,用GUDCA灌胃db/db小鼠8周,观察其血糖和脂质水平变化。结果发现喂食GUDCA后,小鼠在第2周和第8周血糖显著下降(图2 a)。同时,与db/db+Veh组相比,db/db+GUDCA小鼠的葡萄糖耐量试验(glucose tolerance test, GTT)、胰岛素耐量试验(insulin tolerance test, ITT)和胰岛素阻抗(HOMA-IR)指数均降低(图2 b-d)。研究还表明,db/db+GUDCA小鼠血清中的脂质水平(TC\TG)显著降低(图2 e)。

图2. GUDCA能够调节血糖和血脂水平
03 小鼠肝脏脂质状况和组织病理学
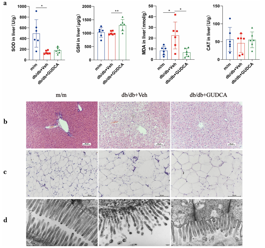
为了验证GUDCA的影响,作者进一步做了组织切片及生化指标检测。与m/m小鼠相比,db/db小鼠的超氧化物歧化酶(superoxide dismutase, SOD)水平显著降低,丙二醛(malondialdehyde, MDA)水平显著升高,表明db/db小鼠的肝组织存在一定程度的氧化损伤。同时,GUDCA喂食能够通过提高谷胱甘肽(glutathione, GSH)水平,并降低MDA水平,在一定程度上改善氧化应激损伤(图3 a)。但是,GUDCA喂食后,小鼠肝脏中SOD和过氧化氢酶(catalase,CAT)没有显著增加。同时肝脏组织学发现,与m/m组相比,db/db组的细胞肿胀、液泡增多,GUDCA喂食后肝细胞结构形态完整,液泡明显减少,趋向于正常肝细胞(图3 b)。上述结果表明,GUDCA可以在一定程度上减轻氧化应激损伤,对肝组织具有保护作用。

图3. 小鼠肝脏脂质状况和组织病理学
04 小鼠血清胆汁酸的代谢变化
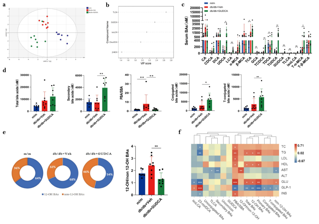
为了评估GUDCA对小鼠血清的影响,作者使用超高效液相色谱-串联质谱法(UPLC-MS/MS)检测了小鼠血清中胆汁酸变化。从OPLS-DA看出,m/m组、db/db+Veh组、db/db+GUDCA组之间有明显的分离趋势(图4 a)。在db/db+Veh和db/db+GUDCA组的OPLS-DA分析中,牛磺石胆酸(Taurolithocholic acid,TLCA)的VIP值较高(图4 b)。胆汁酸浓度结果显示,三组之间的胆汁酸水平存在显著差异,其中db/db+Veh组牛磺胆酸(Taurocholic acid, TCA)、甘氨胆酸(Glycocholic acid, GCA)、牛磺鹅脱氧胆酸(Taurochenodeoxycholic acid, TCDCA)、牛磺脱氧胆酸(Taurodeoxycholic acid, TDCA)显著升高;与m/m组相比,db/db小鼠的PBAs与SBAs的比率(初级胆汁酸 /次级胆汁酸比率)升高;GUDCA喂食后,次级胆汁酸、共轭胆汁酸和牛磺酸含量升高,而PBA/SBA比率降低(图4 c-d)。此外,作者发现在db/db+GUDCA组中,熊脱氧胆酸(Ursodeoxycholic acid, UDCA)、LCA、TCDCA、牛磺熊脱氧胆酸(Tauroursodeoxycholic acid, TUDCA)、GUDCA、牛磺石胆酸(Taurolithocholic acid, TLCA)、异石胆酸(Isolithocholic acid, isoLCA)、牛磺-α-鼠胆酸(Tauro α-Muricholic acid, T-α-MCA)显著增加,而这些差异胆汁酸都属于非12α-OH (非12α-羟基化胆汁酸)胆汁酸类别(图4 e)。随后,作者对三组血清中胆汁酸与生化指标进行Spearman相关性分析,结果表明大多数胆汁酸与胰高糖素样肽-1(glucagon-like peptide-1, GLP-1)呈显著负相关,而PBA/SBA与生化指标(包括TC、TG、LDL、HDL、GLU、INS)呈显著正相关(图4 f)。

图4. 小鼠血清胆汁酸的代谢变化
05 肠黏膜屏障的变化
接着作者评估了小鼠肠黏膜屏障功能变化,结果发现,db/db+Veh组小鼠血清中二胺氧化酶(diamine oxidase, DAO)和D-乳酸(D-lactic acid, D-LA)水平较m/m组显著升高(p<0.01),喂食GUDCA后,DAO和D-LA水平分别比db/db+Veh组降低20.8%、24.3%(p<0.01)。并通过透射电子显微镜检查小鼠回肠的功能,结果显示,m/m组绒毛完整且排列紧密,而db/db组微绒毛紊乱不完整,耦合微绒毛移位到肠腔中。而喂食GUDCA的小鼠回肠损伤较低,这表明GUDCA可以改善异常的肠粘膜屏障并保护肠道稳态失衡(图3 d)。
06 小鼠肠道微生物群的结构
作者又进一步对小鼠肠道微生物群进行了检测分析,α多样性分析结果表明在db/db+Veh和db/db+GUDCA组之间存在显著差异(图5 a)。β-多样性分析表明GUDCA喂食后微生物群的组成和丰度倾向于m/m小鼠,这与db/db+Veh组显著不同(p<0.05;图5 b)。线性判别分析显示,Pseudomonas corrugata和Arthrobacter citreus是db/db+Veh中的关键物种,Bacteroides vulgatus是db/db+GUDCA组的关键物种(图5 c)。同时,在对各组物种丰度的分析中发现,与db/db+Veh相比,db/db+GUDCA组中Pseudomonas corrugata的丰度降低,Bacteroides vulgatus的丰度增加(图5 e)。此外,作者又使用气相色谱法分析了粪便中短链脂肪酸的含量。结果显示,db/db+Veh组的乙酸和bing酸 水平下降,GUDCA喂食后能够扭转乙酸和bing酸 下降的趋势。厚壁菌门(Firmicutes)和拟杆菌门(Bacteroidota)是肠道中产生短链脂肪酸的优势门,在本研究中,与db/db+Veh相比,GUDCA组厚壁菌和拟杆菌的相对丰度升高(图5 d)。KEGG分析显示,脂质代谢和碳代谢是受小鼠肠道微生物群变化影响的关键代谢途径。

图5. 小鼠肠道微生物群的变化
07 GUDCA通过促进脂肪产热改善新陈代谢
为了研究GUDCA是否可以通过影响脂肪功能来改善db/db小鼠肥胖,作者从小鼠身上提取了白色脂肪进行研究。db/db组的白色脂肪细胞肿胀并破裂,脂滴增加,而GUDCA喂食后细胞形态未破裂(图3 c)。与db/db+Veh组相比,db/db+CUDCA组的UCP1显著升高。此外,作者发现db/db+Veh小鼠白色脂肪组织中的PGC-1α与m/m组相比降低,且GUDCA喂食后有升高PGC-1α的趋势,但没有显著差异(图6 a)。此外,我们还发现CUDCA喂食后TGR5在mRNA上的表达升高(图6 b)。

图6. GUDCA通过促进脂肪产热改善新陈代谢
研究结论
在本研究中,作者通过代谢组学和高通量测序研究了2型糖尿病患者与正常对照组胆汁酸和肠道菌群的差异,且进一步研究了GUDCA对db/db小鼠糖脂代谢的影响,并阐明了其潜在机制。结果表明,GUDCA能够通过调节胆汁酸肠道微生物群有效干预T2DM,这为其作用机制提供了见解。但GUDCA水平的改变是否直接介导了肠道微生物群对糖尿病预防的作用尚不清楚,未来需要进一步对无菌小鼠粪便微生物群移植进行研究。总之,喂食GUDCA可以调节肠道微生物群的丰度,上调有益细菌,并在一定程度上改变胆汁酸代谢谱。此外,GUDCA还可以激活白色脂肪TGR5并增加脂质产热和改善糖脂代谢。GUDCA信号传导有望成为治疗人类代谢性疾病的一个前瞻性靶点。
文献下载链接:
https://pan.baidu.com/s/1Pxhw5fptBEyAckelyghuPw
提取码:0000