13 年
手机商铺
公司新闻/正文
815 人阅读发布时间:2024-03-05 17:22

文章标题:Astragaloside IV derivative HHQ16 ameliorates infarction-induced hypertrophy and heart failure through degradation of lncRNA4012/9456
发表时间:2023年10月
发表期刊:Signal Transduction and Targeted Therapy
影响因子:39.3
国自然关键词:黄芪、心肌梗、心功能
01 摘要近期,海军军医大学的张卫东、刘霞教授及西南医科大学段大跃教授团队在Signal Transduction and Targeted Therapy(IF=39.3)上合作发表题为"Astragaloside IV derivative HHQ16 ameliorates infarction-induced hypertrophy and heart failure through degradation of lncRNA4012/9456"的研究论文。该研究发现新型小分子黄芪甲苷(Astragaloside IV)衍生物HHQ16通过与长链非编码RNA(long non-coding RNA, lncRNA)-lnc4012/9456特异性结合导致其降解,进而拮抗G3BP2/NF-κB信号通路信号传导,使心肌细胞产生抗肥厚作用,进而有效逆转心肌梗死后(post-myocardial infarction, MI)的心室重构并改善心功能。接下来具体看看本文作者是如何推进实验的?
02 技术路线

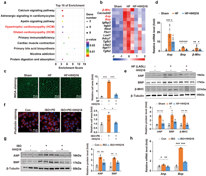
图1. HHQ16显著改善心功能,逆转心衰小鼠心肌重构

图2. HHQ16通过直接作用于心肌细胞抑制心肌肥厚
3、HHQ16的作用与Egr2基因相关转录本lnc9456的强抑制
为了进一步揭示HHQ16在肥厚标志物(β-Mhc、Anp和Bnp)转录调控中的作用机制,本研究进一步分析了lncRNA测序数据。HHQ16下调23个在HF组小鼠中表达上调的lncRNA。通过qRT-PCR验证,最终筛选出ENSMUST00000219456(lnc9456)为HHQ16影响最大的lncRNA。在肥大的心脏中lnc9456显著增加近17倍。此外,HHQ16还显著抑制心肌细胞中lnc9456的高表达,这表明HHQ16对心肌肥厚和HF的抑制作用,可能是通过介导新的Egr2基因相关转录本-lnc9456实现的(图3)。

图3. HHQ16强抑制lnc9456
4、Lnc9456对心肌细胞肥大至关重要
Lnc9456在正常的心脏中几乎检测不到,但在LADL术后的肥大和衰竭的小鼠心脏以及异丙肾*上*腺*素(isoproterenol, ISO)体外处理的肥大心肌细胞中高度表达。以上的处理条件增加lnc9456和肥大生物标志物的表达水平,表明lnc9456可能是诱导心肌细胞肥大的致病因素。作者使用重组腺病毒(Adenovirus, AdV)进行体外实验,结果表明lnc9456在神经激素激活驱动的心肌细胞肥大中起关键作用(图4)。

图4. Lnc9456对心肌细胞肥大至关重要
5、Lnc9456与G3BP2相互作用并促进NF-κB信号通路
作者通过蛋白互作预测筛选可能与lnc9456相互作用的潜在蛋白,其中被鉴定为G3BP2的蛋白与lnc9456直接相互作用的概率最高。本文进行体外试验发现G3BP2也包含在鉴定出的具有RNA结合功能的2113个蛋白中。接下来,作者首先检测了LADL是否对G3BP2的表达有任何影响。结果发现小鼠中LADL引起G3BP2表达的呈时间依赖性增加,并通过干扰lnc9456表达揭示了lnc9456和G3BP2之间存在内在联系。蛋白质印迹分析表明G3BP2与lnc9456的结合可能需要高水平的lnc9456。既往研究报道G3BP2可能与IκBα结合,进而促进NF-κB亚基p65在核内聚集,启动肥厚基因转录,诱导心肌肥厚。作者通过免疫共沉淀实验和免疫荧光实验证实了lnc9456的过表达能够增强G3BP2与IκBα的结合,并促进NF-κB亚基p65的核内聚集(图5)。

图5. Lnc9456与G3BP2相互作用,促进NF-κ p65亚基的核易位
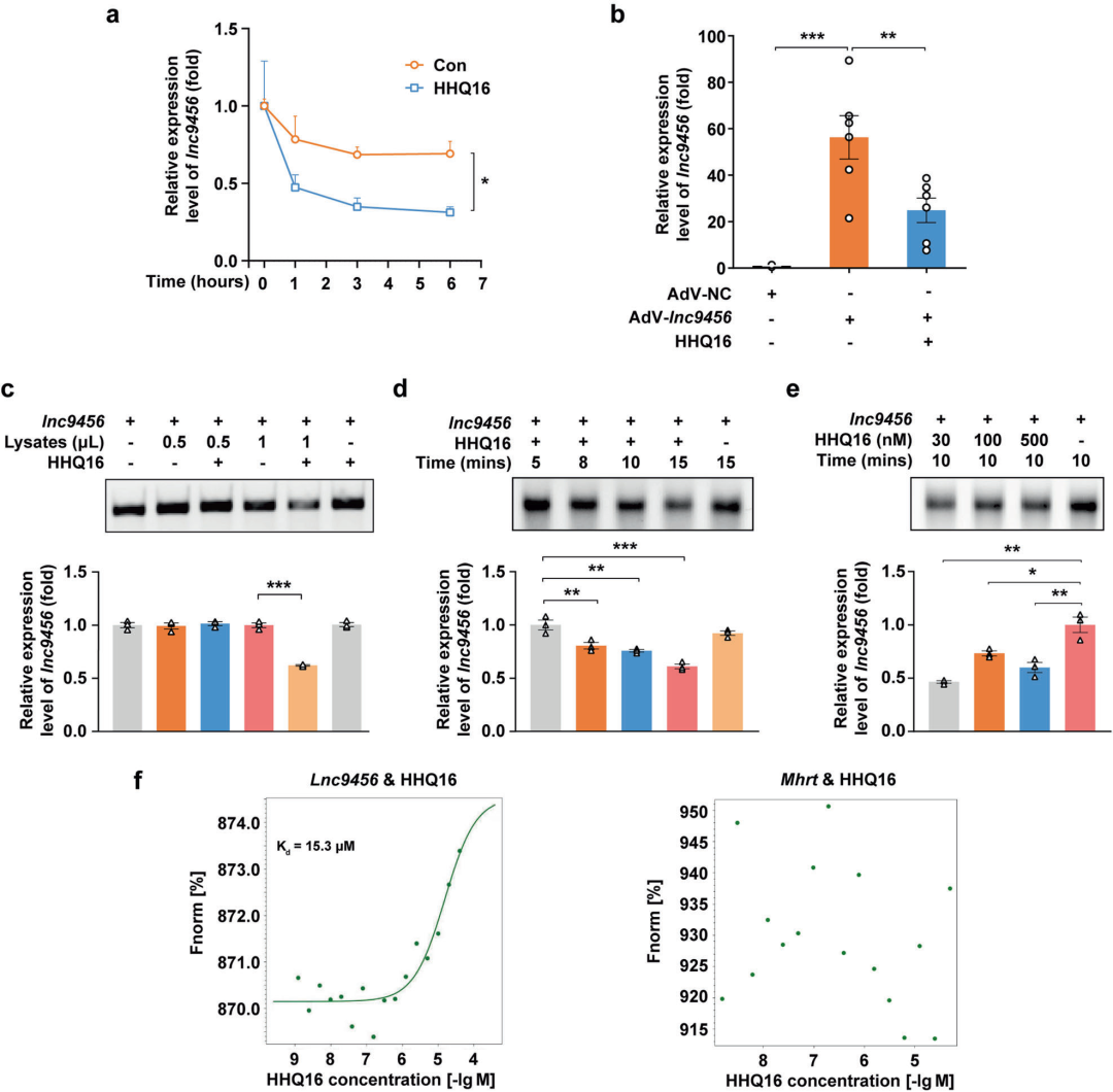
6、HHQ16直接与lnc9456高亲和力结合并诱导其降解
Lnc9456是促肥厚因子,而HHQ16可显著降低肥厚心脏及心肌细胞中lnc9456的水平,揭示HHQ16可能通过靶向lnc9456实现心肌肥厚及HF的作用。结果HHQ16显著减少了lnc9456的半衰期,并仍有能力降低AdV-lnc9456诱导的心肌细胞中lnc9456的高表达,更一步揭示这种调控可能发生在转录后水平。作者发现在体外转录系统中HHQ16以时间和剂量依赖性方式降低了lnc9456水平。此外,HHQ16降解lnc9456只发生在心肌细胞裂解物存在的情况下。根据微热泳(microscale thermophoresis, MST)的数据推测HHQ16可与lnc9456特异性结合并促进其在心肌细胞中的降解(图6)。

图6. HHQ16直接与lnc9456高亲和力结合,诱导其降解
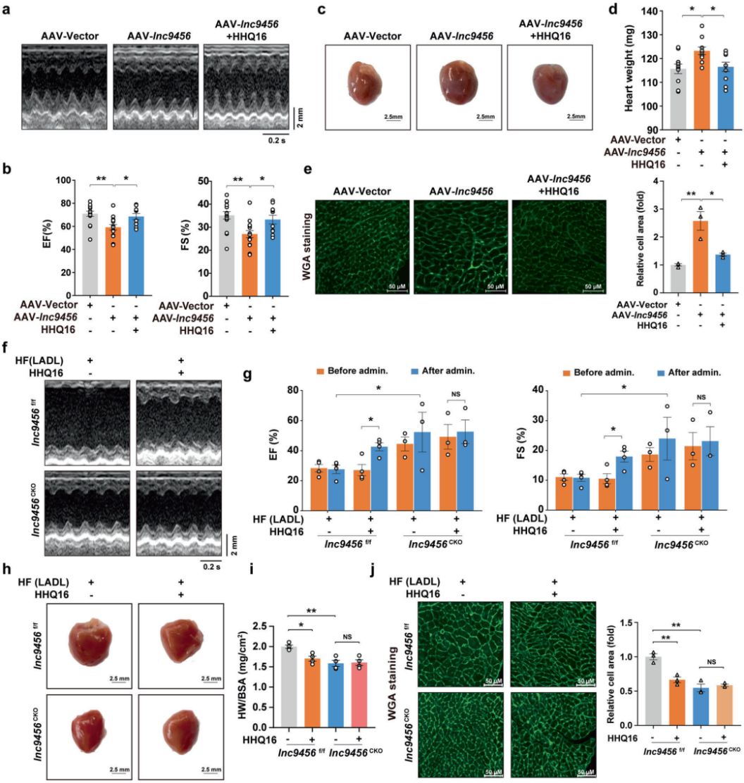
7、Lnc9456是HHQ16逆转小鼠心肌肥厚和功能障碍所必需的
本文进一步评估了增加lnc9456对心脏的影响以及HHQ16在体内的作用。作者通过诱导心肌细胞特异性lnc9456的过表达实验发现HHQ16处理可降低心脏中高水平的lnc9456,进一步支持HHQ16通过转录后抑制lnc9456发挥作用。同时,作者通过对小鼠进行灌胃实验,通过监测LVEF和LVFS、HW/BSA、ANP, BNP和β-MHC的表达水平等指标,确定了lnc9456是HHQ16逆转心肌肥厚和心衰的特异性靶点(图7)。

图7. Lnc9456是HHQ16逆转小鼠心脏肥厚和功能障碍所必需的
8、人类同源物lnc4012是HHQ16的真正靶点
lnc9456的同源基因LOC107984012(lnc4012)是HHQ16的真正靶点。为佐证这一点,作者通过测定lnc4012表达水平发现其上调与心肌肥厚和HF密切相关。为进一步明确lnc4012在心脏中的功能,作者通过体外实验发现ISO不仅提升肥大生物标志物ANP, BNP和β-MHC的表达,而且以剂量依赖性的方式增加了lnc4012的表达水平,表明了lnc4012的上调确实与肥大基因转录的增加和心肌肥厚的发生发展密切相关。
与lnc9456相同,其能够在lnc4012过表达心肌细胞的洗脱液中捕获更多内源性G3BP2蛋白。研究lnc4012与G3BP2的结合模式发现了一个351-378 bp的转录片段是结合所必需的,而该片段两个截短突变体(Δ251-478 bp和Δ351-378 bp)可阻断lnc4012与G3BP2结合。此外,IκBα仅在4012过表达的洗脱液中被检测到。过表达lnc4012也促进了NF-κB p65从细胞质向细胞核的转位。以上结果从侧面佐证了lnc9456和lnc4012分子机制的一致性。
此外,研究发现相较于lnc9456,HHQ16对lnc4012的亲和力更高,并以时间依赖性方式促进体外转录的lnc4012的降解。HHQ16能显著降低ISO诱导的lnc4012表达。以上结果支持lnc4012是HHQ16逆转病理性肥大和HF的有效靶点这一观点。

图8. 人类同源物lnc4012是HHQ16的真正靶点
04 小结本研究以中药黄芪的有效化合物黄芪甲苷为引,研究了其小分子衍生物HHQ16在心肌梗塞引起的心肌重构中的关键作用。揭示了小分子HHQ16通过与lnc4012/lnc9456特异性结合,导致其降解,并拮抗其对G3BP2/NF-κB信号通路的作用,有效逆转梗塞引起的肥大和心力衰竭。
看完这篇文章你是不是也迸发了很多灵感呢?但苦于精力有限,您想要像本文一样找出像黄芪甲苷这样的关键成分,百趣中药入血组,结合代谢组学和网络药理学,一站式实验分析,包含全套药用成分功能挖掘文章必备数据,助您搭建“中药-入血成分-靶点-通路-病症”桥梁挖掘药材价值,真正实现研究快人一步~