13 年
手机商铺
公司新闻/正文
940 人阅读发布时间:2024-05-27 09:34
文章标题:Ketogenic diet-produced β-hydroxybutyric acid accumulates brain GABA and increases GABA/glutamate ratio to inhibit epilepsy
发表期刊:Cell Discovery
影响因子:33.5
合作单位:复旦大学
百趣提供服务:Label free定量蛋白质组学检测分析

癫痫是一种常见的神经系统疾病,影响着0.8%-1%的人类,且大约有30%的癫痫患者有耐药癫痫。癫痫发作主要是由于兴奋性和抑制性神经递质的相对失衡,导致大脑中神经元异常和过度同步放电造成的。在中枢神经系统中,GABA 主要由谷氨酸脱羧酶1(GAD1)产生,而人类颞叶的癫痫活动严重依赖性GABA去极化作用,然而其具体的作用机制及关键性靶点仍不清楚。
2024年2月13日,复旦大学代谢与疾病研究团队赵世民课题组在Cell Discovery(IF=33.5)发表了名为Ketogenic diet-produced β-hydroxybutyric acid accumulates brain GABA and increases GABA/glutamate ratio to inhibit epilepsy的研究论文,旨在探究生酮饮食(KD)缓解难治性癫痫并减少儿童癫痫发作的机制。结果显示,KD产生的 BHB 增加了大脑中的GABA和GABA/谷氨酸(Glx)比例以抑制癫痫,这一机制是BHB通过抑制蛋白家族中HDAC1/2去H3K27位点乙酰化,并转录上调SIRT4和GAD1来实现的。这些结论表明KD的主要抗癫痫代谢产物BHB可能作为一种替代的、比KD毒性更小的新抗癫痫药物出现,其中百趣生物为此研究提供Label free定量蛋白质组学检测分析服务。

1. KD可能参与调控GABA、Glx和GABA/Glx的比例
作者对8周龄的雄性C57/BL6小鼠进行了为期12周的KD或正常饮食(ND)喂养,之后对其注射戊四氮(PTZ)以诱导急性癫痫,并用Racine等级表对小鼠癫痫行为进行观察评分,结果发现相较于ND组小鼠,KD组小鼠有着更长的癫痫发作潜伏期和较轻的癫痫症状,暗示KD具有抗癫痫的效果。脑电图(EEG)记录结果也显示KD组小鼠在PTZ诱导后表现出更少的电活动,进一步确认了上述结论。
此外,蛋白质组学分析显示,KD改变了代谢途径,即KD喂养的小鼠大脑中Glx、GABA和相关代谢物的水平,以及GABA/Glx比值均高于ND组,这些结论在代谢组学分析上得到了验证(图1)。值得注意的是,这些结论发现KD可能是通过增加GABA和GABA/Glx比例,促进神经元兴奋来发挥缓解癫痫作用的。(该过程中,由百趣生物为其提供Label free定量蛋白质组学检测分析服务。)

图1 KD组小鼠有着更高的GABA和Glx及GABA/Glx比例水平
2. KD可能使GDH失活,促进GAD1表达
作者首先对KD是否影响Glu/GABA代谢途径(图2 a)酶活性进行了探究,结果发现KD组小鼠大脑中谷氨酸脱氢酶(GDH)及谷氨酰胺酶(GLS)并没有变化(图2 b-c),推断它可能通过灭活GDH而增加Glx。当GAD1在人脑胶质母细胞瘤细胞(U87MG)中过表达时,它增加了GABA水平,然而它没有降低Glx水平(图2 e),表明GAD1活性对GABA/Glx比Glx水平更重要。同样暗示KD可能是降低GDH特异性活性,以增加小鼠大脑中的Glx。

图2 KD改变GDH、GAD1和SIRT4可以缓解癫痫
3. SIRT4通过KD参与缓解癫痫发作
已知SIRT4是GDH的调节因子,qPCR和免疫印迹WB实验验证了KD促进SIRT4上调。为了进一步研究SIRT4功能机制,作者构建小鼠模型并分别喂食ND或KD,以观察不同组小鼠脑组织情况,结果发现KD可以预防依赖于SIRT4功能的癫痫。此外,研究人员还发现Sirt4-cKO小鼠在PTZ刺激和KD的作用下与Sirt4基因敲除小鼠的表型相似,这些结论为中枢神经系统中的Sirt4参与了KD癫痫发作缓解机制提供了证据。
4. KD产生的BHB激活SIRT4和GAD1转录
作者首先排除了KD仅以低碳水化合物含量驱动SIRT4过表达的可能性,因为在低糖培养基中培养U87MG细胞未能诱导SIRT4和GAD1蛋白和mRNA水平的变化。然而在KD喂养小鼠血清和脑中,有些酮体如BHB、AcAc、丙酮显著升高(P<0.05)(图3 a-b),此外,BHB诱导的小鼠海马HT22细胞和U87MG细胞中SIRT4和GAD1的蛋白和mRNA表达呈剂量依赖性(图3 e-f)。
为了进一步确定BHB对SIRT4和GAD1表达的影响,研究者在小鼠海马HT22细胞、U87MG和神经-2a(Neuro-2a)细胞中过表达 BDH1。结果显示,降低细胞BHB水平的同时,SIRT4和GAD1的表达发生了降低,相反,用小干扰rna敲除BDH1时,细胞内BHB浓度则出现了增加。这些结果为KD通过上调BHB水平来促进SIRT4和GAD1的转录提供了证据。

图3 BHB抑制HDAC1/HDAC2,激活SIRT4和GAD1转录
5. BHB抑制HDAC1/HDAC2,从而激活SIRT4和GAD1的转录
U87MG细胞中SIRT4和GAD1 mRNA半衰期观察结果显示,BHB处理和对照的SIRT4和GAD1 mRNA半衰期无显著差异(图4 a),为BHB促进SIRT4和GAD1 mRNA合成,而不是抑制mRNA降解提供证据。
此外BHB处理显著提高了SIRT4和GAD1启动子的染色质可及性,这一结果与BHB可抑制组蛋白去乙酰化酶(HDACs)的功能一致。此外,WB发现H3K27处的乙酰化水平随着BHB的升高而增加(图4 c),染色质免疫共沉淀(ChIP)也表明,BHB增强了H3K27Ac水平和组蛋白与SIRT4和GAD1启动子的互作关系(图4 d),这些结果为BHB诱导的SIRT4和GAD1转录激活可能与H3K27Ac相关提供证据。
用不同的HDAC抑制剂处理U87MG细胞后发现,研究结论与ChIP检测结果一致,HDAC1和HDAC2敲除增加了组蛋白的H3K27Ac(图4 i),BHB可以通过抑制HDAC1-和HDAC2诱导的H3K27去乙酰化来激活SIRT4和GAD1的转录。

图4 BHB抑制HDAC1/HDAC2,激活SIRT4和GAD1的转录
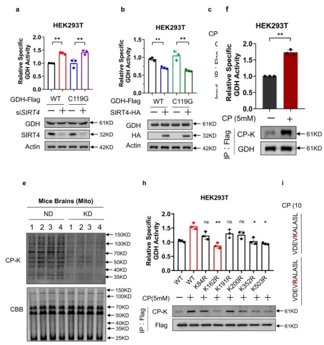
6. 赖氨酸氨基甲酰化激活GDH
已知adpri糖基化缺失突变体GDHC119G的活性对SIRT4突变仍然有回应(图5 a-b),这表明有adp核糖基化以外的机制调节GDH酶活性,将Glx转化为α-KG。
此外小鼠大脑线粒体中,KD诱导了较低的CP-K水平(图5 e),且重组GDH与5 mM CP增加GDH CP-K水平并激活GDH(图5 f),表明氨基甲酰化激活GDH。
利用质谱检测,作者检测了多个CP修饰的赖氨酸位点,包括K84、K162、K191、K200、K352和K50。通过将赖氨酸转化为精氨酸(K/R)来消除GDH中潜在的氨甲酰化位点,发现GDHK162R、GDHK352R和GDHK503R使GDH灭失活,并降低了CP激活GDH的能力(图5 h),这些结论表明它们是激活GDH的关键氨甲酰化位点,为赖氨酸氨基甲酰化增强了GDH的活性,而不影响其表达提供证据。

图5 赖氨酸氨基甲酰化作用激活GDH
7. SIRT4灭活GDH,促Glx和GABA水平升高,降低了GABA/Glx比值
反相高效液相色谱法(RP-HPLC)实验、HEK293T细胞中异位表达GDH的特异活性,表明SIRT4具有去氨基化酶活性。此外,在CP补充培养基中过表达SIRT4可以降低U87MG细胞内源性GDH(图6 c)。
与Sirt4-/-小鼠大脑相比,WT中亲和纯化的GDH氨基甲酰化程度较低,活性也较低,KD降低了CP-K水平,灭活了内源性GDH(图6 e-f),而Sirt4-/-小鼠大脑中GABA和Glx水平下降,但并没有改变GABA/Glx比值(图6 i)。这些结果表明,GAD1并不是SIRT4的下游,并支持了脱氨基甲酰化SIRT4灭活GDH的论点。

图6 SIRT4去氨基甲酰化使GDH灭活从而增加Glx和GABA表达水平
8. BHB能有效缓解癫痫发作
为了确定BHB是否单独具有缓解癫痫的作用,作者对ND组灌胃补充BHB酯。结果发现,补充BHB导致小鼠大脑中GABA/Glx比值提高,癫痫发作的潜伏期较长,癫痫发作的程度较轻,癫痫发作频率较低。然而,在用PTZ治疗的Sirt4-/-小鼠中没有观察到缓解癫痫发作的效果(图7 b-e),这表明BHB的抗癫痫效果依赖于SIRT4的功能。
研究人员使用儿茶素-3-没食子酸酯(EGCG,GDH47抑制剂)100 mg/kg的添加剂量来调控Sirt4的敲除效应,即在Sirt4–/–小鼠中提高大脑中的GABA和Glx水平,发现可以改善癫痫症状,而且这种效果在SIRT4存在时更为显著,而GDH的抑制也可以增强BHB的抗癫痫效果,这些结果都表明了BHB作为生酮饮食中的主要酮体,在调节大脑神经递质平衡和提供癫痫治疗方面的潜在作用,以及SIRT4在这一过程中的重要性。

图7 BHB缓解了小鼠的癫痫发作
总体而言,本研究发现KD能够提高大脑中的 GABA 水平和GABA/Glx比例,从而抑制神经元的过度兴奋,具体机制包括BHB抑制组蛋白去乙酰化酶(HDAC1/HDAC2),增强SIRT4和GAD1的表达,进而降低谷氨酸脱氢酶(GDH)活性,积累Glx以供GABA合成。
BHB显示出作为KD的替代抗癫痫治疗剂的潜力,可能成为一种低毒性、高耐受性的抗癫痫药物,上述结论在小鼠模型中取得了积极结果,后续研究人员将利用更多的研究模型,尤其是遗传性动物癫痫模型,进一步确认KD或BHB是否具有普遍的抗癫痫效果。