13 年
手机商铺
公司新闻/正文
111 人阅读发布时间:2025-04-16 16:06

英文标题:Dietary emulsifier carboxymethylcellulose-induced gut dysbiosis and SCFA reduction aggravate acute pancreatitis through classical monocyte activation
中文标题:膳食乳化剂羧甲基纤维素诱导的肠道生态失调和SCFA减少通过经典单核细胞活化加重急性胰腺炎
期刊名称:Microbiome
影响因子:13.8
客户单位:中国人民解放军海军军医大学第一附属医院
百趣提供服务:代谢物菌群溯源分析
研究背景
羧甲基纤维素(Carboxymethylcellulose, CMC)是食品工业中最常用的乳化剂之一,它可促进慢性炎症性疾病的发生,但其对急性炎症性疾病如急性胰腺炎(Acute Pancreatitis, AP)的影响尚不清楚。
近日,中国人民解放军海军军医大学第一附属医院李兆申院士&杜奕奇教授&孔祥毓教授团队在Microbiome期刊发表题为“Dietary emulsifier carboxymethylcellulose-induced gut dysbiosis and SCFA reduction aggravate acute pancreatitis through classical monocyte activation”的研究论文。研究首次发现常见膳食乳化剂CMC可加重急性胰腺炎,机制上,CMC可扰乱肠道菌群平衡,显著降低肠道中嗜粘蛋白阿克曼氏菌的丰度,进而上调单核细胞转录因子C/EBPδ,激活经典型单核细胞,最终加重急性胰腺炎。此外,研究还表明,外源性补充嗜粘蛋白阿克曼氏菌可有效缓解由CMC加重的急性胰腺炎。
这一成果不仅为理解食品添加剂对健康的影响提供了重要见解,也为急性胰腺炎的预防和治疗开辟了新的研究方向。通过调节肠道菌群或补充特定代谢物,有望为急性胰腺炎的临床管理提供新的干预策略。
研究结果
1、CMC暴露加重雨蛙素诱导的AP
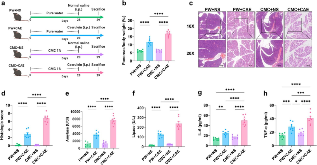
为了研究CMC对AP的影响,让C57BL/6小鼠饮用纯水(Pure Water, PW)或1%CMC溶液4周,然后腹腔内注射雨蛙素(Caerulein, CAE)或生理盐水(Normal Saline, NS)(图1a)。与PW+CAE组小鼠相比,CMC+CAE组小鼠的胰腺与体重比增加、组织学评分更高、血清淀粉酶和脂肪酶升高(图1b-f),同时血清促炎细胞因子IL-6和TNF-α水平也更高(图1g-h)。这些数据共同表明,在CMC暴露后AP显著加重。

图1 CMC加重了CAE诱导的AP
2、CMC改变了AP小鼠的肠道微生物组成
通过16S rRNA扩增子测序分析粪便样本,发现CMC+CAE组小鼠的α多样性显著降低(图2a)。通过主坐标分析(Principal Coordinates Analysis, PCoA)评估β多样性,发现四组之间存在明显的聚类差异(图2b)。进一步的检查揭示了肠道微生物群在各种分类水平上的改变。在门和属水平上,CMC+CAE组肠道菌群发生明显改变,潜在致病细菌增加,如大肠杆菌、产气荚膜梭菌等;而益生菌减少,如嗜黏蛋白阿克曼菌、乳杆菌等(图2c-h)。这些发现表明CMC诱导患有AP的小鼠的肠道微生物群的改变,导致潜在致病性细菌丰度的增加。

图2 CMC改变了AP小鼠的肠道微生物群
3、CMC以肠道微生物群依赖的方式加剧AP
为研究肠道菌群的改变是否导致CMC对AP产生负面影响,本研究分别从饮用PW或接触CMC的小鼠向经抗生素处理的无特定病原体(SPF)小鼠和无菌(GF)小鼠进行FMT(图3a)。在FMT后对受体小鼠的肠道微生物群进行分析,β多样性分析显示FMT-Ctrl组和FMT-CMC组之间,以及GF-FMT-Ctrl组和GF-FMT-CMC组之间的微生物群落存在明显差异(图3b)。与PW+CAE和CMC+CAE组之间的微生物群变化一致,在门水平上,FMT-CMC/GF-FMT-CMC组表现出拟杆菌门和脱硫杆菌门的相对丰度显著增加,疣微生物群水平显著降低;在属水平上,多种有害菌相对丰度较高,而嗜黏蛋白阿克曼菌属和乳杆菌属的相对丰度明显降低,且潜在致病细菌的丰度增加(图3c-g)。并且在两种实验模型中,接受来自接触 CMC供体小鼠FMT(FMT-CMC/GF-FMT-CMC)的小鼠胰腺组织损伤更严重,表现为胰腺与体重比更高、组织学评分升高、血清淀粉酶、脂肪酶、IL-6和TNF-α水平增加(图3h-n)。这些结果证明了肠道生态失调在CMC诱导的AP加重中的关键作用。

图3 CMC暴露小鼠FMT加重GF小鼠AP
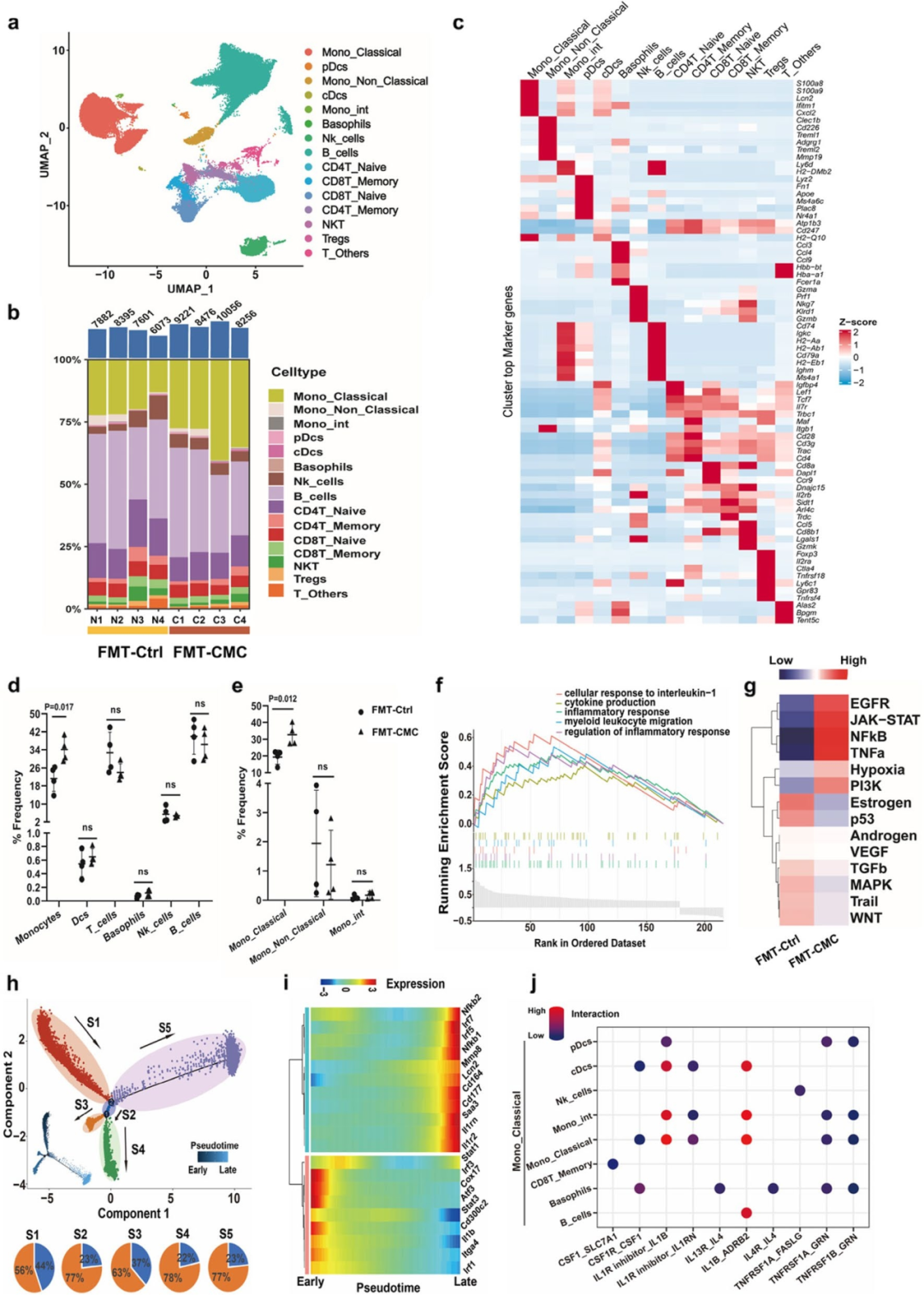
4、scRNA-seq将经典单核细胞鉴定为FMT-CMC组中最重要的改变免疫细胞
为了进一步阐明CMC诱导的AP恶化背后的机制,本研究对FMT-Ctrl组和FMT-CMC组外周血单个核细胞(PBMCs)进行单细胞RNA测序(scRNA-seq),发现FMT-CMC组中单核细胞的频率显著更高,特别是经典单核细胞在两组之间表现出显著差异。基因集变异分析(GSVA)、转录调控分析和基因集富集分析(GSEA)等表明,经典/中间单核细胞比非经典单核细胞具有更多的促炎特征,FMT-CMC组中与炎症相关的通路显著上调。进一步研究发现,来自接触CMC小鼠的FMT会增加受体小鼠外周血中的经典单核细胞,可能导致CMC诱导的AP恶化(图4)。

图4 scRNA-seq鉴定了经典单核细胞作为接受来自暴露于CMC的小鼠的FMT的小鼠中变化最显著的免疫细胞
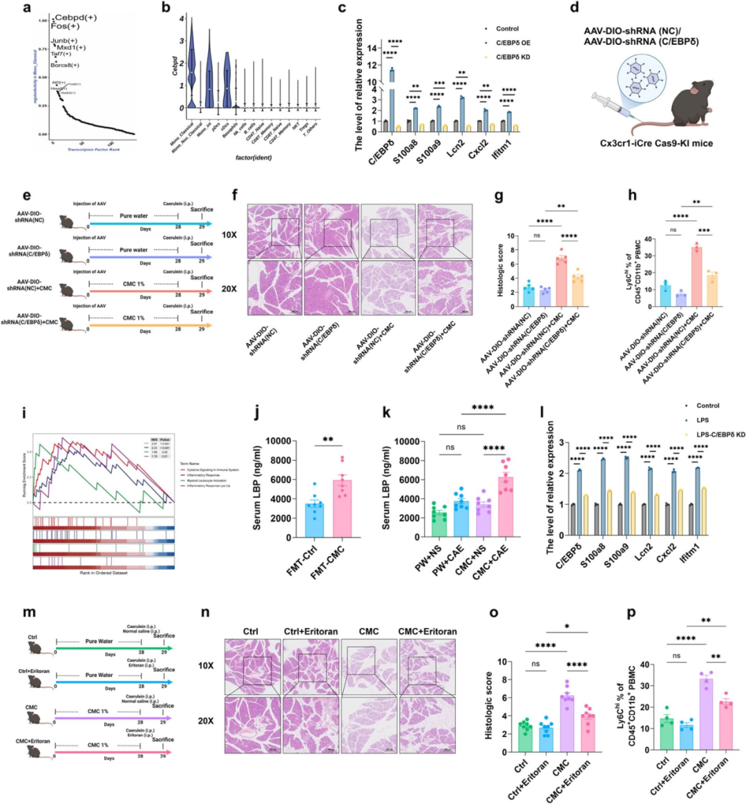
5、上游调节因子的分析表明,LPS刺激的C/EBPδ驱动单核细胞向经典表型发展
本研究通过计算调节因子活性发现,CCAAT/增强子结合蛋白δ(C/EBPδ)是与经典单核细胞最相关的调节因子(图5a)。在 RAW264.7细胞中,C/EBPδ的过表达导致经典单核细胞标记物水平显著增加,敲低则产生相反效果(图5c)。单核细胞特异性C/EBPδ敲低小鼠实验表明,敲低C/EBPδ可以逆转CMC引起的经典单核细胞比例增加,减轻CMC诱导的AP恶化(图5d-h)。此外,研究发现LPS刺激可导致RAW264.7细胞中C/EBPδ和经典单核细胞标记物的表达水平显著增加,敲低C/EBPδ可减弱这些影响(图5l)。同时,接触CMC导致肠道屏障受损,血清LPS水平升高。用LPS拮抗剂eritoran进行拯救实验(图5m),发现其可减轻CMC诱导的AP恶化,降低经典单核细胞频率(图5n-p)。这些表明由受损的肠道屏障和随后的LPS泄漏诱导的C/EBPδ驱动的经典单核细胞激活,在介导CMC对AP的促进作用中起关键作用。

图5 LPS诱导的C/EBPδ是经典单核细胞活化的关键转录因子
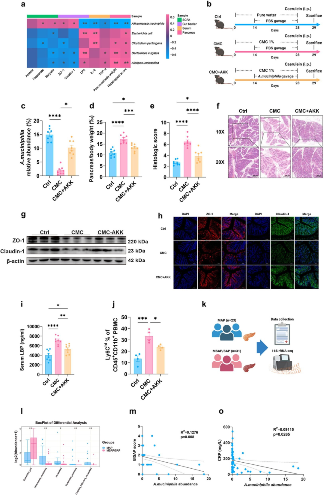
6、补充嗜粘蛋白阿克曼氏菌可改善CMC诱导的AP恶化
在与CMC有害影响相关的特定肠道细菌中,嗜黏蛋白阿克曼菌与AP严重程度的相关性最强。其丰度降低与血清LPS、促炎因子、胰腺损伤指标升高以及肠道屏障标记物和粪便SCFAs水平降低相关(图6a)。作者进行了抢救实验,以验证嗜黏蛋白阿克曼菌在减轻AP严重程度方面的潜在作用(图6b)。通过灌胃给予嗜黏蛋白阿克曼菌显著增加了CMC+AKK组中其相对丰度(图6c)。与CMC组相比,这导致胰腺与体重比和组织学评分降低(图6d-f),血清淀粉酶、脂肪酶、IL-6和TNF-α水平下降,肠道屏障功能恢复(图6g-i),粪便SCFAs升高,同时PBMCs中经典单核细胞水平也降低(图6j)。总之,补充嗜黏蛋白阿克曼菌可在接触CMC的情况下减轻AP症状、强化肠道屏障并提高粪便SCFAs水平。作者还进一步进行了人类嗜黏蛋白阿克曼菌丰度与急性胰腺炎严重程度之间的相关性分析,并使用全长16SrRNA测序评估了54例急性胰腺炎患者的肠道菌群(图6k)。结果发现,与轻度AP(MAP)组相比,中重度或重度(MSAP/SAP)组的α多样性较低,嗜黏蛋白阿克曼菌丰度明显降低,且其丰度与AP严重程度床边指数(BISAP)评分(图6m)和C反应蛋白(CRP)呈负相关(图7m-o)。这些发现表明肠道嗜黏蛋白阿克曼菌减少可能是重度AP的潜在指标。

图6 嗜黏蛋白阿克曼菌缓解CMC加重的AP
研究小结
本研究首次揭示了CMC暴露通过改变肠道菌群加重AP的机制,益生菌Akkermansia muciniphila的减少导致SCFAs降低、肠道屏障受损和LPS渗漏,最终激活经典单核细胞并加重AP(图8)。尽管本研究存在局限性,但鉴于CMC在加工食品中的广泛使用,该研究揭示了近年来AP发病率增加的一个重要风险因素,并为开发干预策略提供了新的靶点。

图8 机理示意图
中国人民解放军海军军医大学第一附属医院冯拥璞博士为本文第一作者,李兆申院士、杜奕奇教授、孔祥毓教授为本文通讯作者。