13 年
手机商铺
公司新闻/正文
169 人阅读发布时间:2025-04-21 17:47

英文标题:Copy number amplification of FLAD1 promotes the progression of triple-negative breast cancer through lipid metabolism
中文标题:FLAD1基因拷贝数扩增通过脂质代谢促进三阴性乳腺癌进展
发表期刊:nature communications
影响因子:14.7
合作单位:复旦大学附属肿瘤医院
百趣提供服务:脂质代谢流、经典脂质组学、脂酰辅酶A高通量靶标代谢组学
文章简介
TNBC存在高拷贝数变异和代谢重编程,治疗手段有限。研究团队分析多组学数据发现,代谢基因FLAD1拷贝数扩增对TNBC进展影响重大。FLAD1经酶依赖途径,通过FLAD1/LSD1/SREBP1信号轴调控脂质代谢,促进TNBC细胞增殖、迁移。临床前实验表明,抑制该信号轴可抑制肿瘤进展,LSD1抑制剂还能增强阿霉素和戈沙妥珠单抗疗效。该研究揭示了TNBC新致癌信号轴,提供了潜在生物标志物和治疗靶点,有望革新TNBC治疗策略。
研究背景
乳腺癌已成为全球女性最常见的癌症,其中三阴性乳腺癌(Triple Negative Breast Cancer, TNBC)占比10-15% ,因其特殊的受体表达情况,预后较差、复发转移率高,目前化疗效果有限,急需新疗法。拷贝数改变(Copy Number Alteration, CNA)和肿瘤代谢是癌症研究重点,已有研究显示相关基因的CNA能影响肿瘤进展,但CNAs调控TNBC代谢重编程的机制尚不明确。
研究结果
1、FLAD1在TNBC中的潜在致癌作用
研究者综合分析了复旦大学附属肿瘤医院(FUSCC)TNBC患者的多组学数据集,从同时拥有拷贝数变异和RNA测序数据的样本中,筛选出在肿瘤组织中频繁扩增且高表达的代谢基因。研究这些基因的CNA值与RNA表达的相关性,发现20个基因的扩增与mRNA表达呈正相关(Pearson r>0.35)。分析对比上述基因在TNBC组织和癌旁组织中的mRNA表达,得到5个候选基因(NDUFB9、SQLE、PYCRL、CYC1和FLAD1)。鉴于已有研究揭示了前4个基因促进肿瘤进展的机制,本研究聚焦位于1q染色体频繁扩增区域的FLAD1进一步研究(图1a)。在FUSCC TNBC队列的原发性TNBC组织中,20.2%的患者存在FLAD1拷贝数扩增,且与mRNA表达正相关。该结果在癌症基因组图谱(TCGA)队列中得到验证(图1b)。原发性TNBC组织中,FLAD1 mRNA表达显著高于相邻的正常组织(图1c),且在T分期和组织学分级较高的样本中表达更高(图 1d)。生存分析显示,在FUSCC TNBC队列和KMPlot数据集中,高FLAD1 mRNA和蛋白表达分别与较差预后相关(图1e)。以上结果表明,在1q21.3基因组位点扩增且在肿瘤中高表达的FLAD1,可能在TNBC的进展中发挥重要作用。

图1.FLAD1在三阴性乳腺癌中高度扩增且与肿瘤进展相关
2、FLAD1促进TNBC细胞增殖和迁移
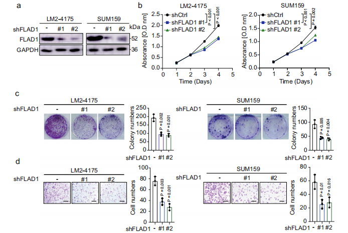
研究者利用siRNAs在LM2-4175和SUM159细胞中敲低FLAD1,CCK-8检测结果表明,瞬时抑制FLAD1会阻碍细胞增殖。为了进一步证实该发现,研究者使用慢病毒介导的shRNA构建体,在LM2-4175和SUM159细胞中敲低FLAD1(图2a),随后的CCK-8实验和集落形成实验表明,敲低FLAD1显著抑制了细胞增殖和集落形成(图2b-c)。为了研究FLAD1对TNBC细胞迁移能力的影响,进行了transwell实验,发现敲低FLAD1显著减弱了LM2-4175和SUM159细胞的迁移能力(图2d)。

图2.FLAD1促进三阴性乳腺癌细胞增殖和迁移
3、FLAD1对TNBC细胞脂质代谢的影响
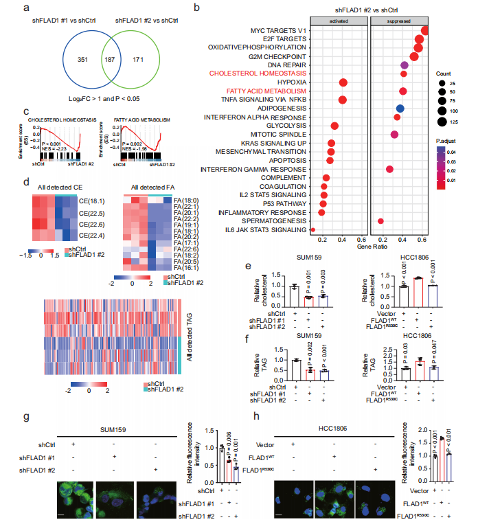
研究者将对照组和敲低FLAD1的SUM159细胞进行了转录组测序分析。与对照组相比,在两个独立的通过shRNA敲低FLAD1的SUM159细胞中,分别鉴定出了538个和358个差异表达基因(图3a)。基因集富集分析(GSEA)显示,敲低FLAD1显著抑制了胆固醇和脂肪酸代谢途径(图3b-c)。为了验证上述分析结果,研究者进行了基于液相色谱-质谱联用(LC/MS-MS)的脂质组学分析,敲低FLAD1减少了多种脂质,尤其是胆固醇、脂肪酸和甘油三酯(图3d)。通过高通量分光光度法测量了总胆固醇和甘油三酯,结果表明敲低FLAD1减少了这些物质积累,而WT FLAD1(而非FLAD1-R530C)的过表达增加了细胞内总胆固醇和甘油三酯的积累(图3e-f)。BODIPY中性脂质染色显示,敲低FLAD1降低了SUM159和MDA-MB-453细胞中的中性脂质水平(图 3g),而过表达WT FLAD1(而非FLAD1-R530C)增加了中性脂质水平(图3h),这些发现表明FLAD1是脂质代谢的重要激活剂。

图3.FLAD1促进三阴性乳腺癌细胞的胆固醇和脂肪酸代谢
研究者评估了敲低FLAD1是否会改变参与脂肪酸生物合成(FASN、ACC1 、SCD)、胆固醇生物合成(HMGCR)、脂肪酸摄取(CD36)和脂肪酸氧化(CPT1A)相关基因的表达(图4a-b)。通过RT-qPCR和WB实验,证实在LM2-4175和SUM159细胞中,敲低FLAD1显著降低了参与脂肪酸和胆固醇合成酶的mRNA和蛋白质水平,而CD36和CPT1A的mRNA表达几乎不受影响(图4c和e)。相反,WT FLAD1(而非FLAD1-R530C)过表达显著上调了参与脂肪酸和胆固醇合成酶的mRNA和蛋白质水平,CD36和CPT1A的mRNA表达几乎不受影响(图4d和f)。敲低FLAD1降低了FASN和ACC1的浓度(图4g),过表达WT FLAD1(而非FLAD1-R530C),导致FASN和ACC1浓度增加(图4h),这些发现表明FLAD1调节参与脂质生物合成的基因。SREBP1在控制参与胆固醇和脂肪酸代谢的基因转录中起着关键作用,研究者进一步评估了SREBP1的表达是否受FLAD1的调控。观察到敲低FLAD1导致SREBP1的mRNA和蛋白质表达下降(图4c和e)。相反,过表达WT FLAD1(而非FLAD1-R530C),显著上调了SREBP1的表达(图4d和f)。研究结果表明,SREBP1在FLAD1对脂肪生成酶表达的调控中发挥了关键作用。

图4.FLAD1通过上调脂质生成酶促进三阴性乳腺癌细胞的从头脂肪生成
在对SUM159细胞进行FLAD1敲低处理后,通过靶向代谢组学分析发现,脂肪酸生物合成途径中多种中间产物丰度下降(图5a-b),乙酰辅酶A、丁酰辅酶A、异丁酰辅酶A、油酰辅酶A、棕榈酰辅酶A和丙酰辅酶A等都有所减少,直接表明FLAD1敲低影响了脂肪酸生物合成进程。为进一步探究FLAD1对脂肪酸合成的影响,研究人员开展了[U-¹³C]葡萄糖同位素实验(图5c)。将[U-¹³C]葡萄糖添加到低葡萄糖的DMEM培养基中,培养对照和FLAD1敲低的SUM159细胞24小时后检测发现,FLAD1敲低显著降低了胆固醇和甘油三酯从葡萄糖示踪剂中的标记,这意味着FLAD1在脂肪酸合成过程中发挥关键作用,它的缺失会抑制脂质的从头合成。

图5.敲低FLAD1对脂质代谢的影响
4、FLAD1通过FAD-LSD1信号促进SREBP1表达
LSD1是一种依赖FAD的组蛋白去甲基化酶,能对二甲基化的H3K4或H3K9去甲基化,发挥共激活或共抑制作用(图6a)。研究显示,敲低FLAD1会使H3K4me2和H3K9me2蛋白表达升高(图6b),而WT FLAD1(非FLAD1-R530C)过表达则显著降低其表达(图6c)。基因敲低或药物抑制LSD1,会显著上调H3K4me2和H3K9me2表达,同时在mRNA和蛋白水平抑制脂肪生成基因(图6d-g)。
为验证LSD1对脂肪生成基因的调节依赖SREBP1,研究者构建相关SUM159细胞系(过表达LSD1、敲低SREBP1以及同时过表达LSD1和敲低SREBP1)。结果表明,过表达LSD1上调脂肪生成基因,敲低SREBP1则显著抑制这种上调(图6h)。qRT-PCR和WB分析显示,LSD1抑制剂GSK-LSD1能逆转FLAD1过表达诱导的胆固醇和脂肪酸合成酶mRNA和蛋白水平的增加(图6i-j)。
研究者设计引物覆盖SREBP1转录起始位点附近启动子区域(图6k),ChIP-qPCR分析显示,FLAD1敲低后,SREBP1启动子中H3K9me2(非 H3K4me2)富集显著增加(图6l);FLAD1过表达降低H3K9me2富集,添加GSK-LSD1可逆转(图6m)。总体而言,FLAD1/LSD1通过H3K9me2去甲基化对部分脂肪生成基因的上调作用,很大程度依赖SREBP1(图6h)。综上,FLAD1通过LSD1介导的H3K9二甲基化去甲基化上调SREBP1表达(图6n)。

图6.FLAD1通过FAD-LSD1信号通路促进SREBP1表达调控脂质代谢
5、FLAD1/LSD1/SREBP1信号轴在TNBC中的治疗潜力验证
由于FLAD1通过LSD1介导H3K9二甲基去甲基化来上调SREBP1表达,研究者探讨了抑制LSD1或SREBP1用于治疗FLAD1过表达的TNBC的可能性。实验显示,FLAD1高表达的对照组对GSK-LSD1或Fatostatin更敏感,用药后细胞生长明显受抑(图7a-b)。在两名FLAD1表达水平不同的TNBC患者类器官中,随着FLAD1表达升高,类器官对GSK-LSD1或Fatostatin的敏感性增强(图7c)。构建TNBC异种移植模型后,敲低FLAD1的小鼠对GSK-LSD1和Fatostatin的敏感性显著下降(图7d-f)。FLAD1/LSD1/SREBP1信号轴在TNBC细胞增殖中起关键作用。

图7.FLAD1/LSD1/SREBP1信号通路是三阴性乳腺癌的治疗靶点
研究结论
复旦大学附属肿瘤医院宋效清博士为第一作者,余天剑博士、肖毅副研究员、邵志敏教授为通讯作者。