13 年
手机商铺
公司新闻/正文
197 人阅读发布时间:2025-06-11 09:26

文章题目:Genomic and metabolomic insights into the selection and differentiation of bioactive compounds in citrus
发表期刊:Molecular Plant
影响因子:17.1
研究背景
生物活性化合物在培育功能性及营养丰富的柑橘等水果作物中发挥着越来越重要的作用。然而,柑橘中生物活性化合物变异的选择和分化背后的基因组和代谢基础仍知之甚少。浙江大学果实品质生物学孙崇德教授团队在Molecular Plant上发表了题为“Genomic and metabolomic insights into the selection and differentiation of bioactive compounds in citrus”的研究论文,旨在利用299个柑橘品系构建物种水平的基因组和代谢组变异图谱,研究中共检测到19,829个显著单核苷酸多态性(Single Nucleotide Polymorphism, SNP),涉及653种注释代谢物,其中40种次级代谢物,特别是黄酮类化合物,被鉴定出多个显著信号,这些结果阐明了46种具有优异抗氧化和抗癌能力的柑橘品种,明确了不同生物活性与特定代谢物之间的稳健关联,为柑橘育种提供了48个选择。
技术路线

研究结果
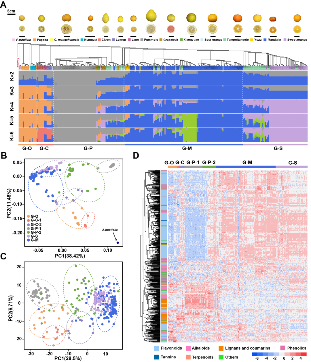
1.柑橘属植物的系统发育和代谢关系
收集了来自不同国家和地区的299个柑橘品系进行基因组重测序,构建了所有299个样本的最大系统发育树,并分析了群体的结构(图1A)。基于SNP的系统发育主成分分析(PCA)结果显示,G-C和G-P可以分为两个亚群(图1B),表明柑橘群体具有全面的聚类特征;研究人员随后基于LC-MS/MS构建了一个柑橘特异性代谢组库,并对所有柑橘品系黄化层中的代谢物进行了定性和定量分析。主成分分析显示了不同分组的聚集(图1C),但次级代谢产物,特别是来自苯/丙/烷代谢途径的黄酮类和香豆素,在七个组之间表现出明显的模式(图1D)。这些结果表明种属早期分化,可能会导致各群体之间的代谢差异。

图1.柑橘属植物的系统发育和代谢关系
2.柑橘中生物活性化合物差异积累的基因组基础
为了探讨不同柑橘群体中黄酮类和香豆素类化合物背后的遗传决定因素,研究人员比较了除G-O组外所有组中黄酮类和香豆素类合成途径中代谢物的含量,结果发现,六个群体表现出不同的代谢物积累特征,特别是香豆素和黄酮类化合物(图2A),揭示了三种祖先物种对苯/丙/烷途径不同分支的偏好;此外,三个祖先群体之间的Fst值较高(超过0.8),表明高度分化(图2B);进一步研究发现,G-M和G-P-1中发现了大量参与黄酮和香豆素合成的结构基因,如C2‘H2、CYP76F46、FNS2、FNS3、F3’H和CYP82D92(图2C);此外,G-S和G-P-2是G-M和G-P-1的两个杂交后代,其香豆素/黄酮类化合物的积累偏好与G-M相似,而G-P-2则与G-P-1相似(图2A),这些结果表明代谢物的积累偏好可能与相应亲本祖先起源区域的比例有关。

图2.不同柑橘生物活性化合物积累的基因组基础
3.通过mGWAS确定的代谢物相关位点景观
为了探索柑橘群体间代谢差异相关的功能基因,共选择了241,279个柑橘品系进行mGWAS分析,在鉴定出所有代谢物中,黄酮类化合物具有最多的显著位点,广泛分布在253条染色体上。此外,多种代谢物的显著位点共定位主要出现在次级代谢物中,包括酚酸、木脂素和香豆素、黄酮类化合物以及255种生物碱(图3)。

图3.不同代谢物的表达位点
4.与柑橘中香豆素积累相关的候选基因
研究人员进一步搜索了所有香豆素的mGWAS信号,发现了一个由四个C2‘H基因串联重复组成的基因簇,位于强峰的主SNP的50-100 kb区域,这是一种典型的呋喃香豆素,与补骨脂素相关(图4A-B);在这三个C2’H基因中,只有Ciclev10017914m在高含量补骨脂素的柑橘样本中表达量高于低含量补骨脂素的样本(图4C);研究人员对由288个Ciclev10018343m、Ciclev10017914m和Ciclev10015700m编码的重组蛋白进行了体外酶活性测定,结果表明,这三种重组蛋白能够分别催化产生伞形酮和芹菜素(图4D);在Chr7的15.73 Mb区域,研究人员观察到四种呋喃香豆素含量的显著关联信号:异氧普卡宁、异阿莫林、异阿莫林和西尼地辛(图4E),这引导识别出该区域内的两个候选基因,Ciclev10027371m和307 Ciclev10025349m;此外,观察到Ciclev10027371m和Ciclev10025349m的表达水平与四种呋喃香豆素的量呈正相关(图4F);还发现补骨脂素是Ciclev10025349m的新底物,用于生成伯加普醇(图4G),这些结果强调了它们在协调呋喃香豆素合成中的潜在作用。

图4.与柑橘中香豆素积累相关的候选基因
5.黄酮类化合物合成UGT的鉴定及功能表征
研究人员对两个候选黄酮类进行鉴定,分别为Ciclev10015105m和Ciclev10019927m(图5A和5B);其中Ciclev10015105m和Ciclev10019927m位于7GT支系(图5C);G-P-1主要包含高代谢物含量的单倍型(图5D);核苷酸多样性分析显示,两个候选UGTs 343在不同黄酮苷含量的柑橘类群中表现出显著差异表达水平(图5E)。
候选UGT349(Ciclev10019927m)上游270kb处存在一个bHLH转录因子(图5B),在果皮中瞬时过表达Ciclev10019339m显著增加了总黄酮苷含量,表明其可能是一个与柑橘中黄酮类化合物合成调控相关的潜在bHLH转录因子;此外,当其作为重组蛋白时,可以催化九种底物的7-O-葡萄糖基(图5F-5N),以上结果表明,这两个候选基因由于具有多种底物和催化位点,表现出多功能UGT特性。

图5.黄酮类化合物合成UGT的鉴定及功能表征
6.柑橘生物活性功能的代谢组学基础
研究人员使用来自219个品系的果皮提取物,评估这些柑橘品种的生物活性。抗氧化检测实验发现,没有特别具有卓越综合抗氧化能力的组(图6A);利用十种癌细胞进行抗癌实验,结果显示:不同组之间的抗癌能力存在显著差异,具体如下:G-M>G-S≈G-P-2>G-P-1=G- 400 C=G-O(图6B);此外,研究人员还评估了柑橘提取物对人体内三种重要CYP450酶——CYP3A4、CYP2C9和CYP1A2的抑制能力,结果发现,与其他组相比,G-P-1和G-P-2表现出显著的CYP450酶抑制能力(图6C)。
研究人员进一步将生物活性评估结果整合到446个柑橘群体的进化路线图中(图6D),结果表明,纯柑橘、栽培柑橘、G-M中的唐桔和G-S中的甜橙表现出强大的抗氧化和抗癌能力,且对CYP450酶没有显著抑制作用,这使它们成为通过选择性育种推进功能性药用柑橘的首/选,这些结论为功能性食品研究提供了理论依据。

图6.不同柑橘生物活性的功能性研究
研究结论
在这项研究中,研究人员对现存柑橘物种的299个代表性品系进行了基因组重测序和代谢组学分析,提供了柑橘种群遗传变异和代谢谱的全球图景,揭示了在柑橘种群分化过程中,苯/丙/烷途径差异选择的遗传基础可能导致了不同生物活性化合物的特征合成;此外,还确定了与黄酮类和香豆素合成相关的候选基因;并验证了显著生物活性与生物活性化合物之间的关系,阐明了生物活性变化路径及其与柑橘种群进化的关联。这些结果有助于设计营养价值更高的柑橘品种,为促进柑橘类健康水果作物遗传改良提供了有力依据。