13 年
手机商铺
公司新闻/正文
278 人阅读发布时间:2025-07-03 10:17

英文标题:Glycoside-specific metabolomics combined with precursor isotopic labeling for characterizing plant glycosyltransferases
中文标题:糖苷特异性代谢组学结合前体同位素标记表征植物糖基转移酶
发表期刊:Molecular Plant
影响因子:17.1
研究背景
植物产生大量的化学物质,通常经过不同类型的修饰,如甲基化,酰化和糖基化,产生复杂多样的植物次生代谢产物。糖基化通常由植物尿苷二磷酸依赖性糖基转移酶(uridine diphosphate-dependent glycosyltransferases, UGTs)催化,将激活的糖基团转移到受体分子上,影响激素稳态、溶解性、细胞定位和生物活性。UGTs在体内底物的多功能性使其在植物中的功能表征变得具有挑战性。本研究介绍了一种结合糖苷特异性代谢组学(GSM)和前体同位素标记(PIL)的方法,用于表征植物UGTs。并通过研究拟南芥中的UGT72E簇,展示了该方法的应用。
糖苷特异性代谢组学分析显示,与传统的非靶标代谢组学分析相比,ugt72e1e2e3突变体中差异积累的代谢物数量至少减少了90%。共有62种糖苷在ugt72e1e2e3突变体中积累减少,其中22种为苯丙氨酸衍生的糖苷,包括5-OH松柏醇衍生和木脂素衍生的糖苷,这通过[¹³C₆]-苯丙氨酸前体的同位素示踪得到证实。该方法揭示UGT72Es可以使用香豆素作为底物,遗传证据表明UGT72E赋予植物在碱性条件下对低铁可用性的增强耐受性。利用新开发的方法,还评估了UGT78D2的功能。这些案例研究表明,该方法可显著有助于UGT的表征,并有效研究糖基化过程,而该过程的复杂性此前被严重低估。

图1. 拟南芥苯基丙类化合物途径与UGT72Es催化的代表性糖苷示意图
研究结果
1、GSM用于分析UGT72Es介导的苷类
研究了UGT72Es体内介导的糖基化,以开发GSM-PIL分析(图2A)。为了获得UGT72E1-E3突变体的无效基因,将每个成员的T-DNA插入突变体进行杂交,产生ugt72e1e2e3三重突变体。RT-PCR表达分析表明所有突变体均为无效。
在基于非靶标LC-MS的代谢组学分析中,从Col-0和ugt72e1e2e3突变体的根提取物中鉴定出超过10000个独特的可定量代谢物特征(图2B)。对Col-0和ugt72e1e2e3突变体的代谢谱进行单变量分析,得出了一份包含1000多个代谢物特征的列表,这些特征在ugt72e1e2e3突变体中的丰度至少比野生型低两倍(图2B)。与此形成鲜明对比的是,在Col-0和ugt72e1e2e3突变体的合并根样本中,通过GSM分析,不到1000个代谢物特征被鉴定为糖苷代谢物(图2C)。通过单变量分析筛选,发现100种苷代谢物在ugt72e1e2e3突变体根部的水平显著降低(图2C)。因此,与这种情况下的传统非靶标代谢组学分析相比,GSM分析将未知代谢物的数量大大减少了至少90%。
通过串联质谱(MS/MS)进一步证实了ugt72e1e2e3突变体中减少的上述100种推定糖苷。具有一定分子量的糖基化代谢物通过UGT酶添加到代谢物中,可以在CID期间通过NL途径去除,这提供了特定的NL模式。MS/MS光谱进一步表明C1表现出m/z 162.0527(Δ=0.001)和146.0572(Δ=0.007)的NLs,表明其经历了葡萄糖基化和鼠李糖基化(图2D)。基于MS/MS光谱的特征NL碎片,上述100个候选物中的64种化合物被确认为糖苷(图3A)。其余36种化合物的质量强度较低,这解释了MS/MS光谱中缺乏所需的NL特征。在64种糖苷中,42种被证明连接有一个糖,20种连接有两个糖,还鉴定出具有三个或四个糖的糖苷(图3B)。这些结果表明,GSM分析可以同时鉴定来自不同代谢途径、具有不同糖类型、不同糖数量或糖上不同连接位置的各种糖苷。

图2. 用GSM-PIL分析表征UGT72Es
2、体内GSM-PIL分析深入了解UGT72Es在苯丙/烷途径中的不同作用
为了阐明GSM分析中的糖苷,使用[¹³C₆]-标记前体(L-Phe)对苯丙素生物合成进行了同位素示踪。向拟南芥野生型植物饲喂[¹²C]-Phe或[¹³C₆]-Phe,鉴定出前体衍生的质量特征。总共鉴定出338个特征作为Phe衍生的代谢物,其中22种化合物先前通过GSM分析被鉴定为UGT72Es的潜在产物(图2E)。因此,UGT72Es无疑参与了苯丙氨酸生物合成途径中至少22种糖苷的生物合成。
当母离子和碎片离子之间的特征NL值设置为162.0528时,GSM分析鉴定出C2和C3,并通过其 MS/MS光谱中分别显示m/z 162.0537(Δ=0.009)和162.0523(Δ=0.005)的NLs得以确认(图3C-D)。检测到C2和C3的未标记产物的分子量(M₀)分别为342和372,并且相应的标记单元在M₀+6的增加分子量分别为348和378时被鉴定,正如从掺入六个标记碳中预测的那样。C2和C3与标记组织中的+6Da特征共洗脱,并且仅饲喂标记前体的植物表现出M₀+6产物,表明它们如预期源自[¹³C₆]-Phe。通过GSM-PIL分析鉴定松柏醇和芥子醇4-O-葡萄糖苷是该方法准确性的良好指示。其余20种Phe衍生糖苷中的15种可以初步鉴定(图4)。总之,通过GSM和PIL分析,UGT72Es的产物被鉴定为另外五种松柏醇衍生的葡萄糖苷(图4A-E)、两种5-羟基松柏醇衍生的葡萄糖苷(图4F-G)、一种芥子酸衍生的葡萄糖苷(图4H)、三种阿魏酸衍生的葡萄糖苷(图4I-K)和四种木脂素衍生的糖苷(图4L-O)。这些结果表明,GSM-PIL方法可以提供关于UGT在体内功能的全面信息,并且糖基化的体内产物数量可能被大大低估。

图3. ugt72e1e2e3突变体中发现的苷类

图4. 利用GSM-PIL分析识别UGT72Es的潜在产物
3、GSM-PIL方法在阐明UGT72Es功能中的验证
为确认GSM-PIL分析在体内鉴定的UGT72E1-E3的潜在产物,生成了UGT72E1-E3的过表达(OE)系,每个基因在相应的个体系中表达升高。另外,在ugt72e123突变体中未检测到或显著减少的已鉴定松柏醇衍生葡萄糖苷(图5A)、5-羟基松柏醇衍生葡萄糖苷(图5B)、芥子酸衍生葡萄糖苷(图5C)、阿魏酸衍生葡萄糖苷(图5D)和木脂素衍生糖苷(图5E),在UGT72E1、UGT72E2或UGT72E3过表达时均过度积累。为了进一步确认在ugt72e1e2e3突变体中观察到的Phe衍生糖苷的减少是由于UGT72E1-E3的功能丧失,该研究将UGT72E1、UGT72E2和UGT72E3的cDNA分别导入ugt72e1e2e3突变体中以产生互补(COM)系。qPCR分析显示,相应COM系中的UGT72E1-E3转录恢复到高于野生型的水平,并且Phe衍生糖苷的含量也恢复。这些数据表明,ugt72e1e2e3突变体中减少的化合物是UGT72E1-E3功能丧失的结果。
敲除这三个UGT72E基因中的任何一个只会在较小程度上降低Phe衍生糖苷的水平,有些化合物甚至略有升高,而簇敲除导致ugt72e1e2e3三突变体的根中无法检测到单木质醇葡萄糖苷,并且这些Phe衍生糖苷显著减少,证明UGT72E1-E3在功能上是冗余的。UGT72E1-E3属于拟南芥UGT家族1的E组,该组还包括UGT72B1、UGT72B2和UGT72B3。ugt72e1e2e3突变体和UGT72E1-E3 OE系以及UGT72E1-E3 COM系中UGT72B1及其旁系同源物UGT72B2和UGT72B3的表达水平没有显著变化,表明UGT72B1-B3可能对Phe衍生糖苷的生物合成贡献很小,至少在根组织中是这样。敲除或过表达UGT72B1对这些Phe衍生糖苷的积累没有明显影响,表明Phe衍生的苷的生物合成受损不太可能是UGT72E1-E3以外的UGT基因表达改变的结果。总而言之,在该项研究中,以[¹³C₆]-Phe为前体的体内PIL分析和GSM分析进一步提供了坚实的证据,证明UGT72Es参与了参与了比已知底物种类多得多的复杂底物的糖基化反应。

图5. 不同谱系中已鉴定的Phe衍生苷的相对水平
4、GSM分析揭示UGT72E1–E3在低铁条件下对香豆素糖基化的作用
利用GSM和PIL分析相结合的策略,证实UGT72Es对体内木质素途径中多种糖苷的形成至关重要(图1)。东莨菪苷是拟南芥根中主要的香豆素糖苷。东莨菪苷以及秦皮苷和七叶苷已被发现是植物在碱性条件下参与铁获取的主要香豆素。香豆素和木质素生物合成途径均从苯丙氨酸途径分支(图1)。
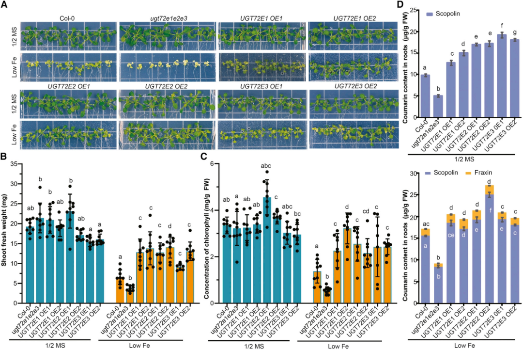
UGT72E1–E3的表达模式与参与香豆素生物合成的基因密切相关。在缺铁条件下,UGT72E1和UGT72E2以及香豆素和木质素生物合成共有的基因(PAL1、4CL1和CCoAMT)和香豆素生物合成特异性基因(F60H1、S8H和 CYP82C4)均上调。当在含有效铁的1/2 MS培养基上生长时,ugt72e1e2e3突变体、UGT72E1–E3 OE植物与野生型幼苗在外观、苗重和叶绿素浓度上无显著差异(图6A-C)。相比之下,当这些植物在低铁培养基上生长时,野生型植物明显更黄化(图6A),同时苗重和叶绿素含量显著降低(图6B-C)。这种表型在ugt72e1e2e3突变体中更为明显,与野生型植物相比,苗重和叶绿素显著更低(图6B-C),表明UGT72E1–E3活性在碱性条件下的铁获取中至关重要。相反,UGT72E1–E3 OE植物在低铁培养基上的表现明显优于野生型植物,苗鲜重显著更高,叶绿素含量增加(图6B-C)。另外,在含有效铁条件和低铁培养基上生长的根中,ugt72e123突变体中的东莨菪苷和秦皮苷较少,而UGT72E1-E3 OE植物的根中积累更多的东莨菪苷和秦皮苷(图6D)。这些结果表明,UGT72E1–E3是香豆素糖基化所必需的,并且对从难溶性铁库中摄取铁很重要。

图6. 拟南芥UGT72Es催化香豆素的糖基化以响应低铁利用率
5、UGT78D2评估GSM-PIL方法的准确性
为了进一步验证开发的方法,使用类黄酮3-O-葡萄糖基转移酶突变体ugt78d2进行了GSM-PIL分析。ugt78d2中3-O-葡萄糖基转移酶活性的丧失导致拟南芥中山/奈酚和槲皮素3-O-葡萄糖苷衍生物减少(图7A)。GSM分析显示,562个特征中只有55个是推定的糖苷(图7B),这可能是UGT78D2在体内的潜在产物。为了阐明苯丙素生物合成途径中的糖苷,使用[¹³C₆]-标记的Phe进行同位素示踪,在幼苗中鉴定出183种化合物为Phe衍生的代谢物。如预期的那样,当母离子和碎片离子之间的特征NL值设置为162.0528和146.0579时,通过GSM分析鉴定出山/奈酚3-O-葡萄糖苷衍生物K1和K2,并通过其MS/MS光谱中显示m/z 162.0521(Δ=0.007)和146.0585(Δ=0.006)(K1)以及146.0571(Δ=0.008)(K2)的NLs得以确认(图7C)。槲皮素3-O-葡萄糖苷衍生物也通过GSM分析鉴定,并通过其MS/MS光谱中显示m/z 162.0524(Δ=0.004)和146.0579(Δ=0)(Q1)以及146.0589(Δ=0.010)(Q2)的NLs得以确认(图7D)。未标记的K1、K2、Q1和Q2产物的分子量(M₀)为594、740、610和756,相应的标记单元在分子量增加[M₀+6]=600、746、616和762处被鉴定。K1、K2、Q1和Q2与标记组织中的+6 Da特征共洗脱,并且仅饲喂标记前体的植物表现出M₀+6产物(图7C-D),表明它们如预期源自[¹³C₆]-Phe。上述结果表明,K1、K2、Q1和Q2可通过GSM-PIL分析鉴定为UGT78D2的候选产物。
通过GSM-PIL分析对K1、K2、Q1和Q2的鉴定表明了我们方法的准确性,表明GSM-PIL方法在阐明UGT体内功能方面的全面应用。

图7. 通过GSM-PIL分析对UGT78D2进行表征
研究结论
该研究首次通过GSM-PIL方法系统揭示UGT72E家族参与木质素、香豆素等多途径底物的糖基化,颠覆了对其底物特异性的传统认知。GSM-PIL方法为解析植物UGT功能及复杂糖基化网络提供了通用策略,有望推动次级代谢产物合成与调控机制的深入研究。