13 年
手机商铺
公司新闻/正文
451 人阅读发布时间:2025-07-08 11:47
文章标题:An integrative multi-omics approach reveals metabolic mechanism of flavonoids during anaerobic fermentation of de’ang pickled tea
发表期刊:Food Chemistry: X
影响因子:8.2
客户单位:云南农业大学
百趣提供服务:PRM精准植物广靶、微生物16S扩增子测序、微生物ITS扩增子测序
研究背景
黑茶因抗肥胖、抗糖尿病和抗癌活性等健康益处而受到欢迎,主要分为好氧发酵和厌氧发酵两种类型。例如,尽管两者都是由云南大叶种茶树鲜叶制成的,但普洱熟茶(RPT)和云南德昂泡茶(YDPT)在化学成分和感官品质上存在显著差异。已有研究证实YDPT加工过程中总酚和氨基酸含量的增加,这是由于特殊的发酵过程,即厌氧发酵(Anaerobic Fermentation, AF)。然而,AF机制尚未被完全揭示。本研究旨在通过广泛靶标代谢组学和宏基因组学的整合,揭示YDPT厌氧发酵过程中黄酮类化合物的代谢机制,以及微生物群落的演替规律。
技术路线

研究成果
1. 微生物群落结构的多样性分析
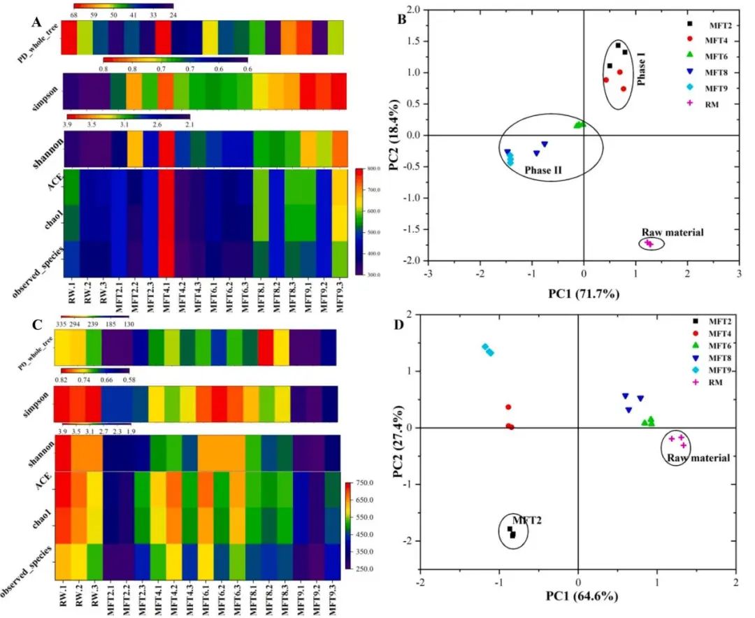
通过宏基因组测序,从六种茶叶样品中获得1,161,627个细菌16S rRNA和1,142,064个真菌ITS序列,分别聚类为2314个细菌和2111个真菌OTU。所有样品的覆盖度超过99.50%,适合微生物分析。
细菌群落的Shannon和Simpson多样性指数显著增加,而Chao 1和ACE丰富度指数在整个AF期间保持稳定(图1A)。相反,真菌群落的α多样性在AF前两个月因氧气快速消除而显著降低,但在之后逐渐适应厌氧环境,多样性和丰富度显著提高(图1C)。这表明AF的α多样性变化与好氧发酵不同。
NMDS分析证实了AF期间细菌和真菌OTU的显著变化。PCA分析基于细菌群落将六个茶叶样品分为三组(图1B):原材料(RW)、I相(MFT2和MFT4)和II相(MFT6、MFT8和MFT9)。对于真菌群落,PCA和PCoA分析均显示MFT2为独立组,而其他四个AF样本(MFT4、MFT6、MFT8和MFT9)为另一组,表明真菌群落在最初的两个月内变化迅速(图1D)。

图1 厌氧发酵过程中细菌和真菌群落结构的α多样性和β多样性
2. AF过程中微生物群落组成的动态变化
2.1 细菌群落演替
细菌群落主要分为47个门,以蓝细菌门、变形菌门和厚壁菌门为主。蓝细菌和变形菌的相对丰度快速下降,而厚壁菌门则从不足0.1%上升至52.82%(MFT9)。在396个注释菌科中,乳酸杆菌科从0.06%(RW)持续上升到50.67%(MFT9),成为优势菌科。在628个细菌属中,9个属具有超过1%的相对丰度,其中乳酸杆菌属从RW中的小于0.1%快速增加到MFT9中的32.72%,成为优势细菌属(图2A)。在物种水平上,植物乳杆菌、痘苗肠乳杆菌和类结肠乳杆菌成为优势菌种,在AF期间急剧增加(图2B)。这些LAB在AF期间均明显增加,特别是在YDPT中分离出的植物乳杆菌菌株,值得结合代谢组学进一步研究。
2.2 真菌群落变化
在AF过程中,真菌群落结构经历了显著变化。在门水平上,子囊菌门占主导地位,相对丰度为94.4%至98.7%。在科水平上,不确定性孢子菌目是优势真菌科,占12.9%至81.3%,其次是棕囊菌科、脱重菌科等。在AF初期,褐孔菌科急剧增加,成为优势真菌家族,但随后迅速下降。在属水平上,12个真菌属因厌氧环境而急剧下降,而毕赤酵母属、Byssochlamys、假丝酵母属等在AF后期显著增加。特别地,念珠菌属从12.9%增加到81.3%,成为优势真菌属(图2C)。在物种水平上,偏平滑念珠菌占主导地位,其次是Cyberlindnera fabianii和Debaryomyces hansenii(图2D)。这些酵母在AF中促进了风味形成和化学转化,与有氧发酵的黑茶中以丝状真菌(如曲霉菌)占优势的情况形成鲜明对比。AF期间,曲霉菌的相对丰度保持在1%以下。

图2 厌氧发酵过程中细菌和真菌群落演替
3. 高效液相色谱法检测AF中黄酮类化合物的转化和酚酸类化合物的积累
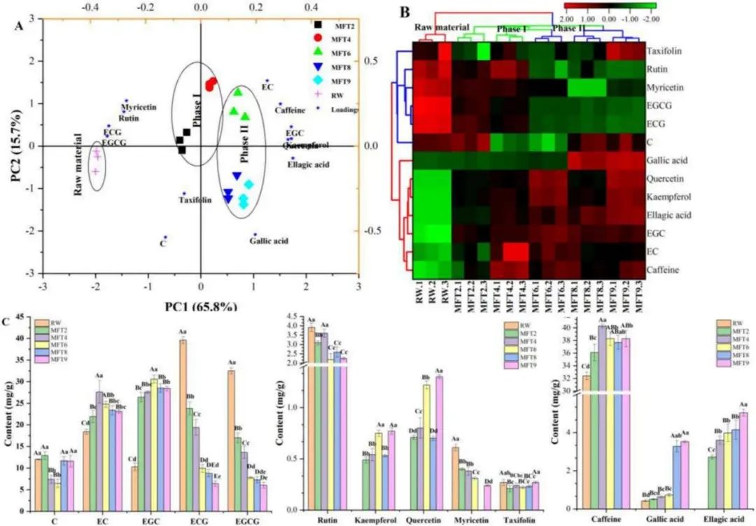
在制茶的AF过程中,茶多酚含量呈上升趋势,这与有氧发酵中儿茶素因氧化聚合而减少的情况不同。本研究通过代谢组学高效液相色谱法测定了5种儿茶素、4种黄酮醇、花旗松叶素、咖啡因及两种酚酸的含量,以探讨咖啡因在AF中的动态变化。PCA(图3A)基本上可以通过前两个分量(PC 1=65.8%和PC 2=15.7%)将整个AF过程分为I期(即AF 4个月前)和II期(即AF 4个月后)。热图分析(图3B)也可以实现AF阶段的分类,并将这些化合物聚类为两类,具体地,咖啡因、EC、EGC、山/奈/酚、槲皮素、GA和EA在AF期间显示出持续增加,而ECG、EGCG、芦丁和杨梅苷在AF期间显示出明显减少。
单因素方差分析显示(图3C),非没食子酰化儿茶素(EC和EGC)、非糖基化黄酮醇(槲皮素和山/奈/酚)及两种酚酸的含量极显著增加,而没食子酰化儿茶素(ECG和EGCG)及芦丁的含量极显著降低。这表明AF促进了黄酮类化合物的转化和酚酸的积累。咖啡因含量在I期(MFT2和MFT4)极显著增加,但在II期(MFT6、MFT8和MFT9)降低。C含量在发酵两个月后极显著下降,六个月后又极显著上升。
在AF过程中,没食子酰化儿茶素(如ECG和EGCG)可水解为非没食子酰化儿茶素(EC和EGC)及GA。聚合单宁的降解或没食子酰葡萄糖的水解也会增加GA含量,进而通过氧化聚合转化为EA。芦丁含量的显著降低可能通过水解和脱羟基作用促进槲皮素和山/奈酚的形成。除常规反应外,脱羟基/羟基化反应也促进了不同黄酮醇之间的转化。因此,AF过程中山/奈酚和槲皮素等黄酮醇类化合物的生物合成途径值得进一步研究。

图3 厌氧发酵过程中酚类物质和嘌呤生物碱的动态变化
4. AF来源茶叶的代谢物分析
在AF过程中,在检测到的1253个代谢产物中,选择了1 ppm的976种代谢物用于多/单变量统计分析(图4B)。黄烷醇含量在I相显著增加,但在II相随着没食子酰化儿茶素的减少而降低。氧的缺失阻止了茶黄素和非没食子酰化儿茶素进一步氧化聚合为茶红素和茶褐素。黄酮醇、黄酮、查耳酮和花青素的糖基化形式占主导,其水解显著增加了简单黄酮醇、黄酮和查耳酮及花青素的含量。O-甲氧基化和氢化反应也影响了相关代谢物的水平。
酚类及其衍生物含量显著增加,这些变化主要来源于没食子酰化儿茶素和水解单宁的水解。在II相,水溶性蛋白质的水解显著增加了总氨基酸含量,与堆发酵中氨基酸的减少趋势不同。L-茶氨酸含量保持稳定,而D-型氨基酸通过消旋化作用大量积累。核苷酸含量在AF期间持续增加约8倍,叶绿素分解和碳水化合物降解导致有机酸积累,尤其是中链和长链脂肪酸(图4C)。不溶性多糖的水解使可溶性糖含量显著增加。嘌呤类生物碱含量显著增加,与咖啡因变化一致(图4D)。倍半萜类化合物在I相的显著增加可能有助于香气的形成。

图4 厌氧发酵过程中代谢产物的分布及其周期性变化
5. 通过OPLS-DA分析AF中的特征代谢物
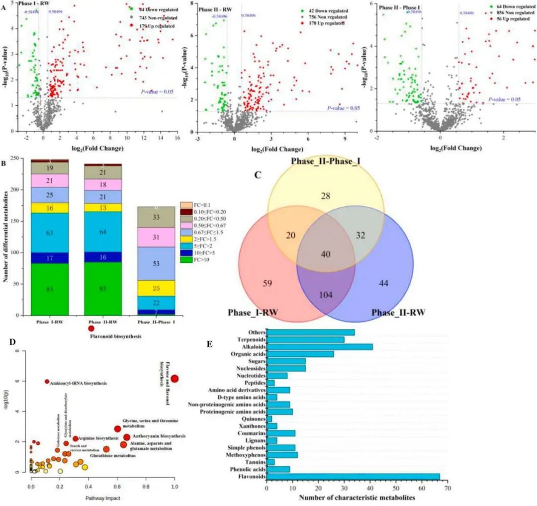
在AF过程中,通过正交偏最小二乘判别分析(OPLS-DA)鉴定了特征代谢物。在阶段I-RW的比较中,鉴定了179种上调和44种下调的代谢物,而在阶段II-I中分别鉴定了56种上调和64种下调的代谢物(图5A)。特别地,21种类黄酮、14种酚类化合物、5种蛋白质氨基酸、7种非蛋白质氨基酸、7种糖类、6种核苷和核苷酸以及14种生物碱在AF期间显著增加(图5B)。在阶段II-I的比较中仅鉴定到28种新的特征代谢物,表明阶段I(前四个月)是AF期间代谢物调节的主要时期(图5C)。
通过KEGG途径分析,327种特征代谢物主要参与黄酮类代谢、氨基酸代谢以及淀粉和蔗糖代谢(图5D)。其中,67种黄酮类化合物在特征代谢物中占主导地位(图5E),证实了AF对黄酮类化合物转化的显著影响。

图5 厌氧发酵过程中鉴定的特征代谢物
6. AF期间黄酮和酚酸的变化
在AF过程中,黄酮类和酚酸类化合物经历了显著变化。这些变化表明AF促进了黄酮类化合物的转化,如儿茶素的水解和黄酮醇的积累。酚酸类化合物如没食子酸(GA)和咖啡酸的含量也显著增加,主要来源于没食子酰化儿茶素和水解单宁的水解。此外,AF还促进了某些黄酮类化合物的O-甲基化和C-糖基化,增加了甲氧基黄酮和糖基化黄酮的含量。总体而言,AF过程中黄酮类和酚酸类化合物的动态变化显著,这些变化不仅影响了茶叶的化学组成,还可能对茶叶的风味和颜色产生重要影响。
7. AF期间的黄酮代谢
研究表明,某些曲霉菌以及酵母在AF期间通过分泌多酚氧化酶、过氧化物酶、单宁酶、果胶酶、纤维素酶、漆酶、糖苷水解酶、糖基转移酶和甲基转移酶等胞外酶,促进了儿茶素的氧化、缩合和聚合,以及黄酮类化合物的糖基化和水解。在AF过程中,乳酸菌(Lactic Acid Bacteria, LAB)和酵母之间的协同作用显著(图6A),表明这些微生物之间的相互作用有助于AF过程中黄酮类化合物的转化,酵母对儿茶素代谢的影响相对有限。在AF过程中,黄酮类化合物的代谢途径包括水解、O-甲基化、C-/O-糖基化和氢化等生化反应(图6B)。此外,黄酮类化合物之间的相互转化也受到促进。综上所述,AF过程中黄酮类化合物的生物转化主要涉及水解、羟基化/脱羟基化、O-甲基化、C-/O-糖基化和氢化等反应,这些反应由LAB和酵母分泌的多种酶催化。这些发现为理解AF过程中黄酮类化合物的代谢机制提供了新的见解,并为黑茶发酵技术创新和相关微生物的应用提供了理论支持。

图6 特征黄酮与优势微生物的相关性分析
研究结论
在本研究中,LAB和酵母菌主要为假丝酵母、费氏假丝酵母和汉逊德巴利酵母。AF中氧的消失抑制了曲霉属等好氧微生物的生长,但促进了相关酵母和乳酸菌的生长和代谢。通过主成分分析(PCA)和HCA等多变量统计分析,可以将AF的整个过程分为4个月前和4个月后两个阶段。在976种代谢产物中,主要涉及黄酮类代谢、氨基酸代谢、淀粉和蔗糖代谢。除氨基酸、酚酸类、酚类、糖类、核苷类和嘌呤类生物碱增加外,AF还促进了黄酮类化合物的生物转化。特别是乳酸菌和酵母菌通过水解、羟基化、O-甲基化、氢化、氧化和异构化作用,促进了非没食子酰化儿茶素、简单黄酮、黄酮醇和黄烷酮/黄烷醇以及相关甲氧基黄酮/黄酮醇的还原,以及没食子酰化儿茶素、茶黄素、黄酮醇糖苷、芹菜素糖苷和花色苷的还原。此外,在AF中还发现了O-糖基化和C-糖基化,以产生山/奈酚-3-鼠李糖甙、山/奈苷、根皮苷和高荭草素。这些研究结果丰富了对YDPT及其他黑茶AF机理的认识,为黑茶AF技术创新及相关有效微生物在黑茶生产中的应用提供了理论支持。