13 年
手机商铺
公司新闻/正文
325 人阅读发布时间:2025-07-23 11:51

英文标题:Integrated lipid metabolomics and proteomics analysis reveal the pathogenesis of polycystic ovary syndrome
中文标题:整合脂质代谢组学和蛋白质组学分析揭示多囊卵巢综合征的发病机制
发表期刊:Journal of Translational Medicine
影响因子:7.5
客户单位:江苏省中医院
百趣提供服务:经典脂质组学
研究背景
多囊卵巢综合征(Polycystic Ovary Syndrome, PCOS)是女性最常见的内分泌及代谢紊乱性疾病之一,是无排卵性不孕和高雄激素血症的主要病因。其临床表现多样,包括月经稀发、不孕、肥胖、多毛、痤疮、高雄激素血症及胰岛素抵抗等,严重者可进一步发展为糖尿病、高脂血症、心血管疾病及子宫内膜癌等长期并发症,严重影响女性身心健康。
在辅助生殖技术(ART)中,PCOS患者常因卵母细胞质量差导致取卵取消率高、受精率低,但目前其发病机制尚未完全明了。因此,深入探究PCOS的病因与分子机制(尤其是与生殖结局相关的关键分子变化),并通过建立有效的筛查策略、识别潜在生物标志物以实现早期精准诊断,具有重要临床意义。
本研究旨在通过系统分析PCOS患者卵泡液的脂质代谢特征及卵巢颗粒细胞的蛋白质表达谱,揭示多囊卵巢综合征在代谢组与蛋白质组水平的异常变化,进一步探索其潜在的发病机制。
技术路线

研究结果
1、临床数据和辅助生殖技术(Assisted-Reproductive Techniques, ART)结果分析
研究对象分为PCOS组非PCOS病因的对照组(CON组,输卵管或男性因素不孕),收集两组卵泡液样本并统计多项临床参数。结果显示(表1):PCOS组与CON组在平均年龄、BMI、基础促卵泡激素(bFSH)、基础雌二醇(bE2)等指标上无显著差异(P>0.05),而PCOS组基础黄体生成素(bLH)、LH/FSH比值及总睾酮(TT)水平显著高于CON组(P<0.05),符合PCOS高雄激素血症及促性腺激素失衡的典型特征。
生殖结局相关指标方面,PCOS组获卵数(18.75±5.85 vs. 13.13±6.85)、MII 期卵母细胞数(16±5.55 vs. 10.63±6.91)略高于CON组,但差异无统计学意义(P>0.05);两组在2PN受精数、冻胚数量、囊胚数量、冻胚率、囊胚率及高质量胚胎数等指标上均无显著差异(P>0.05);PCOS组妊娠率(0.75)略高于CON组(0.625),但未达到统计学显著性(P>0.05)。尽管PCOS组呈现获卵数增加的趋势,但若样本量扩大至一定规模,组间差异可能更显著。本研究受限于样本量及临床样本个体差异,部分指标未显示统计学差异,需在未来研究中进一步验证。

表1. 多囊卵巢综合征(PCOS)患者与对照组(CON)的人口学及临床特征
2、脂质代谢物的多变量分析揭示PCOS组和CON组之间的代谢差异
研究对16个实验样本和4个质量控制(QC)样本进行数据预处理,包括偏差值过滤、缺失值过滤、缺失值插补与归一化,以减少检测系统误差对结果的影响。采用主成分分析(PCA)和正交偏最小二乘判别分析(OPLS-DA)进行多变量统计分析:PCA图显示所有样本均分布于95%置信区间内(图1a),表明数据分布稳定、无异常离群值。OPLS-DA图显示PCOS组与CON组的脂质代谢物存在显著分离(图1b),置换试验结果显示模型解释能力强且未过拟合(图1c)。综上,该组临床脂质组数据经严格质量控制,模型稳定性与区分能力良好,可用于后续差异代谢物的深入分析。

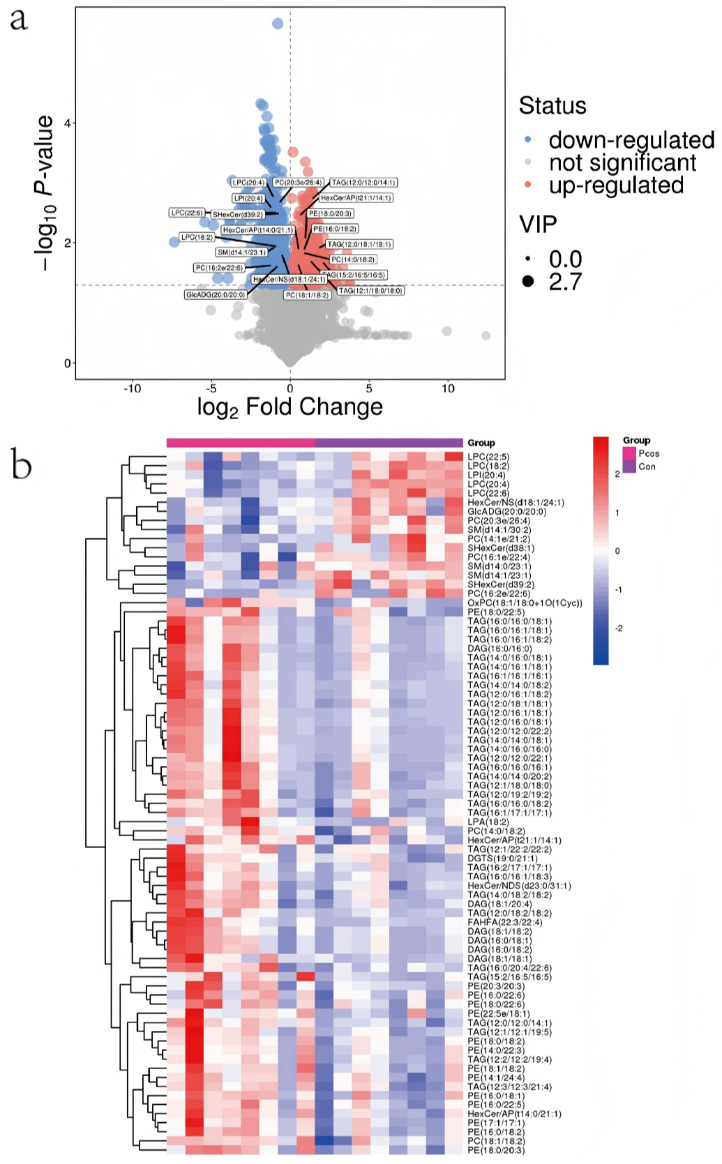
图1. 比较PCOS和CON卵泡液代谢组学谱的主成分分析(PCA)得分图、正交偏差最小二乘判别分析(OPLS-DA)得分图及相应的OPLS-DA结果验证图
3、CON组和PCOS组之间的显著脂质差异代谢物分析
结合多变量分析(OPLS-DA,VIP>1)和单变量分析(P<0.05),本研究从卵泡液中筛选出145种差异脂质代谢物(图2a-b)。显著上调的代谢物(PCOS组 vs. CON组):三酰甘油(TAG)、磷脂酰乙/醇/胺(PE)、二酰甘油(DAG)、己糖神经酰胺α-羟基脂肪酸-植物鞘氨醇(HexCer-AP)等甘油酯和鞘脂类物质水平显著升高,提示甘油酯合成及鞘脂代谢异常。显著下调的代谢物(PCOS组 vs. CON组):溶血磷脂酰胆碱(LPC)、鞘磷脂(SM)、硫代己糖神经酰胺羟基脂肪酸(SHexCer)及磷脂酰胆碱(PC)等甘油磷脂和鞘脂类物质水平明显降低,表明甘油磷脂分解代谢增强或合成减少。这些差异代谢物主要富集于甘油酯代谢、甘油磷脂代谢和鞘脂代谢通路,与PCOS患者的代谢紊乱及卵泡微环境异常密切相关。

图2. 基于火山图和层次聚类分析的PCOS与CON患者卵泡液差异代谢组学特征识别
4、脂质代谢物浓度与临床参数之间的相关性分析
采用Spearman秩相关分析(图3),探究PCOS组与CON组差异脂质代谢物与临床指标的关联,结果显示:
正相关关系:三酰甘油(TAG)、二酰甘油(DAG)、磷脂酰乙/醇/胺(PE)、部分磷脂酰胆碱(PC)及己糖神经酰胺α-羟基脂肪酸-植物鞘氨醇(HexCer-AP)的浓度与总睾酮(TT)、抗缪勒氏激素(AMH)、获卵数、MII期卵母细胞数及2PN受精数呈显著正相关。
负相关关系:溶血磷脂酰胆碱(LPC)、鞘磷脂(SM)、硫代己糖神经酰胺羟基脂肪酸(SHexCer)及部分磷脂酰胆碱(PC)亚型与BMI、TT、AMH、获卵数、MII 期卵母细胞数及2PN受精数呈显著负相关。
特殊关联:TAG和PE浓度与患者年龄、冻胚率及高质量胚胎率呈负相关,提示高浓度甘油酯可能对胚胎质量产生不利影响。
综上,多种差异脂质代谢物与PCOS患者的内分泌指标、取卵结局及胚胎质量密切相关,表明脂质代谢异常可能直接参与调控PCOS的卵巢功能紊乱及辅助生殖预后。

图3. Spearman相关性分析
5、炎症因子和脂质代谢物分析
PCOS患者卵泡液中促炎因子TNF-α和IL-6的浓度显著高于对照组(图4a-b)。为探究炎症与脂质代谢的交互作用,采用Mantel检验对TNF-α、IL-6与脂质代谢物进行相关性分析(图4c),结果显示:IL-6与鞘磷脂(SM, d14:0/23:1)、二酰甘油(DAG, 18:1/18:2)呈正相关;TNF-α与磷脂酰胆碱(PC, 20:3e/26:4)、鞘磷脂(SM, d14:0/23:1)、溶血磷脂酰胆碱(LPC, 18:2)呈正相关。
上述结果表明,PCOS患者的慢性炎症状态可能通过调控鞘脂和甘油磷脂代谢,进一步影响卵泡微环境及卵母细胞质量。

图4. (a-b)PCOS组和CON卵泡液中TNF-α和IL-6浓度;(c)通过RStudio中Mantel试验进行的炎症因子浓度与脂质代谢物之间的相关性分析
6、蛋白质分析质谱质量控制检测
本实验中质谱法发现的肽的长度分布符合质量控制要求(图5a),实验蛋白的分子量和覆盖率符合预期(图5b-c)。大多数光谱的质量误差小于5ppm(图5d),体现了轨道阱质谱的高精度特性。大多数蛋白质对应于两个以上的肽段(图5e),表明了定量结果的准确性和可信度。该质量控制数据表明,蛋白质组学检测数据稳定可靠,可用于后续差异蛋白的筛选与分析。

图5. 蛋白质组学检测的质谱质量控制分析及蛋白鉴定结果
7、PCOS组与CON组间的显著蛋白分析
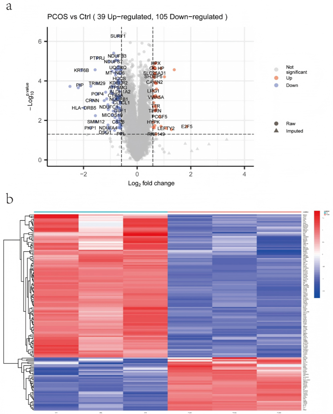
通过筛选标准(倍数变化>1.5或<-0.67,且P<0.05),在PCOS组与CON组间共鉴定出144个显著差异表达蛋白,其中105个蛋白表达下调,39个蛋白表达上调,且这些差异蛋白在两组样本中表现出明显聚类趋势(图6)。
GO功能富集分析显示(图7):上调蛋白主要参与调控性胞吐作用、白细胞介导的免疫、内吞作用、受体介导的内吞、血小板脱颗粒作用及髓系白细胞激活等生物过程;下调蛋白显著富集于线粒体结构组织、离子跨膜转运、前体代谢物和能量产生、电子传递链、ATP代谢过程、氧化磷酸化、免疫应答相关的白细胞激活、有机物氧化产能、细胞呼吸及细胞激活等过程。
上述结果表明,PCOS患者的蛋白质表达异常与免疫调控失衡、能量代谢紊乱及线粒体功能异常密切相关。

图6. PCOS与CON组间差异表达蛋白数据分析

图7. 差异蛋白GO功能富集分析图
研究结论
本研究表明,PCOS患者卵泡液中的差异脂质代谢物和蛋白质与卵泡质量密切相关,这些分子可能作为评估卵母细胞成熟度及辅助生殖技术(ART)结局的潜在生物标志物。其中,甘油酯和鞘脂代谢异常与内分泌指标、胚胎质量显著关联,而线粒体功能相关蛋白的表达下调提示能量代谢紊乱可能参与卵泡发育障碍。研究结果为进一步验证差异分子与PCOS卵泡发育异常的因果关系奠定了基础,并为探索PCOS的精准治疗靶点提供了新方向。