13 年
手机商铺
公司新闻/正文
842 人阅读发布时间:2021-12-21 14:33
发表期刊:Communications Biology
发表时间:2021年4月
影响因子:6.268
合作客户:上海交通大学医学院附属仁济医院
研究背景
小菌落突变株(SCV)是一种具有独特表型及致病特征且生长缓慢的细菌亚群,目前已发现SCV与植入性相关的葡萄球菌感染有着明确联系。由于长期以来导管和许多其他类型的植入性医疗器械引起的感染,被认为是危及生命的医院脓毒症的主要来源,目前迫切需要阐明SCV在导管相关感染发生中的作用机制。
研究结果表明,表皮葡萄球菌稳定型SCV的突变影响到了各种代谢过程。由于能够快速自溶并且释放eDNA,SCV表现出更强的生物膜形成能力。当SCV与NC共同感染时,SCV可以促进NC的体外生物膜形成和体内存活。本课题为甘氨酸营养缺陷型表皮葡萄球菌SCV在持续性感染中的作用提供了新的思路。
研究结果
1.在表皮葡萄球菌为主的导管感染中SCV呈现高流行率
在128例导管感染病例中,葡萄球菌占总病例的39.1%,其中表皮葡萄球菌占比最为突出,而革兰氏阴性杆菌、棒状杆菌和肠球菌分别仅占18.0%、4.7%和3.9% (图1a)。21.9%的导管感染是由多物种共同感染,且多数是和表皮葡萄球菌相关(14/28,50%),这进一步证明了表皮葡萄球菌在导管感染中起到重要作用(图1a)。
在同一葡萄球菌感染病例中,SCV通常伴随着正常型NC一同出现(41/50,82%)(图1b)。然而大多数SCV的表型并不稳定,在传代培养后很容易恢复成正常大小的菌落(Rev)。因此50个案例中只有8个是稳定型的SCV。

图1. 从临床病例中收集SCV
2.表皮葡萄球菌稳定型SCV具有更强的生物膜形成能力
表型分析显示,稳定型SCV的生物膜形成能力比NC更强(图2a)。此外,在稳定型SCV中也观察到了侵入人类A549细胞和附着于非生物聚苯乙.烯表面的能力(图2b、c),而表皮葡萄球菌 Rev表现出与NC相同的表型。由于细菌附着能力与其理化性质密切相关,实验发现稳定型SCV的zeta电位比NC更偏阳性。因此稳定型SCV的附着能力增加可能是细菌和带负电荷的基质之间排斥力降低所致。

图2. 表皮葡萄球菌稳定型 SCV的表型改变
3.表皮葡萄球菌稳定型SCV的基因突变和相关代谢紊乱涉及到了广泛的细胞代谢过程
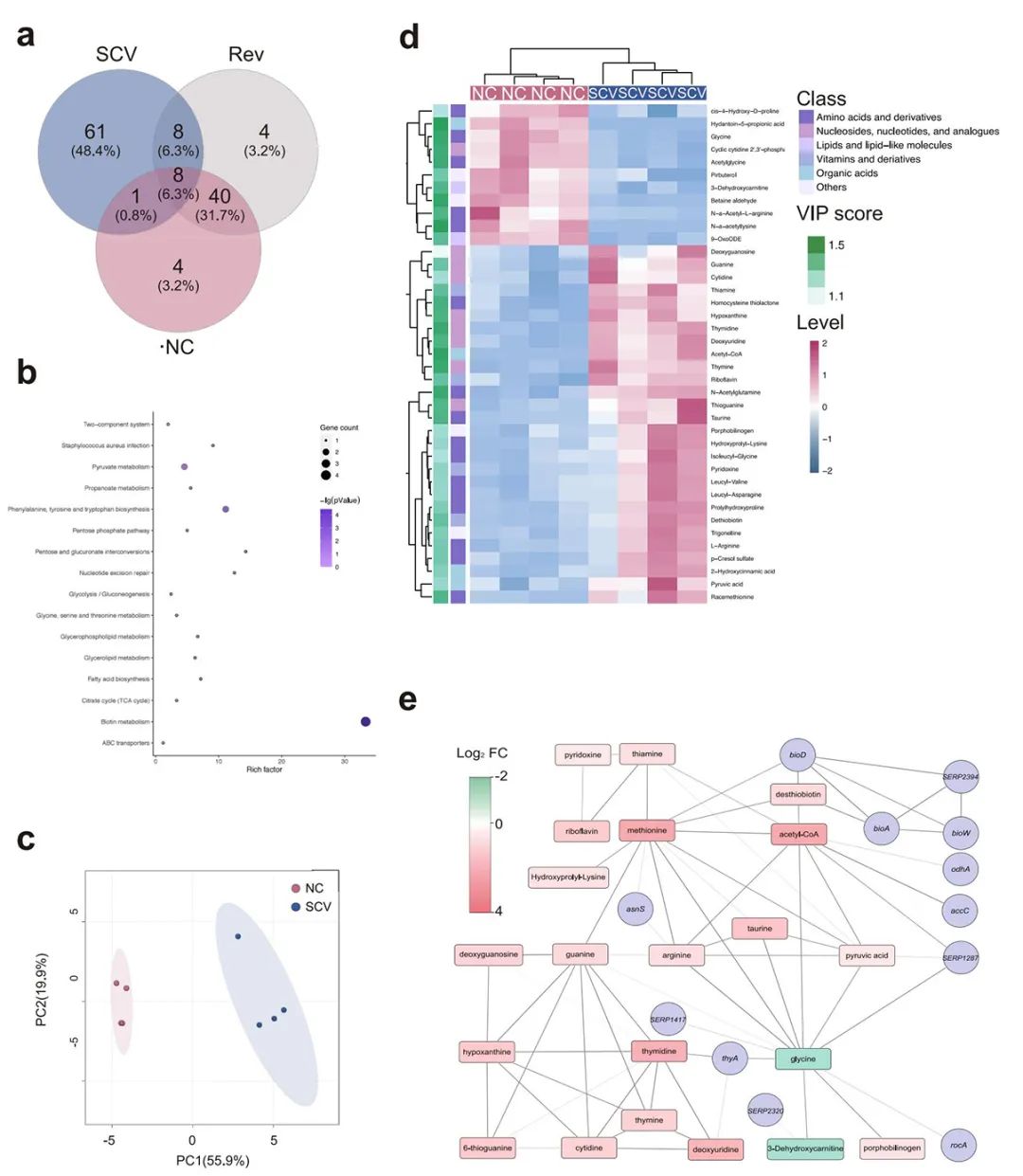
代谢分析的PCA结果表明(图 3c),表皮葡萄球菌NC和稳定型SCV两组明显分开,表明稳定型SCV的代谢水平上发生了显着变化。筛选出的39种差异代谢物(DEM)中,28种在表皮葡萄球菌稳定SCV中上调,11种下调(图3d),其中氨基酸及其衍生物占大部分(16/39,41%),其次是核苷酸及其类似物(9/39,23%)。而葡萄球菌细胞壁五肽交联桥的主要成分甘氨酸的含量显着降低,此外丙酮酸和乙酰辅酶A的含量也显着上调。
STITCH的关联网络证明移码突变有可能对相关代谢物产生巨大影响。在图中(图3e),甘氨酸的浓度异常降低而大多数DEM的浓度增加,与移码 SERP1287基因相互关联,其产物是催化甘氨酸合成的丙氨酸-乙.醛酸氨基转移酶(AGXT1)。此外,该网络还暗示乙酰辅酶A水平的急剧增加可能归因于odhA和accA的突变(图3e),这两者都催化了乙酰辅酶A的下游分解反应。由于乙酰辅酶A对丙酮酸脱氢酶复合物的抑制作用,丙酮酸可能因此积累。

基因组学和代谢组学分析表明,表皮葡萄球菌稳定SCV的缓慢生长可能是由于甘氨酸短缺造成的。在革兰氏阳性葡萄球菌中,甘氨酸也是肽聚糖交联桥的组成部分,其缺乏会阻止肽聚糖交联,从而降低细胞壁的构建速度。
补充甘氨酸可以将TAMRA 信号恢复到与NC 相同的水平,但对NC没有影响,表明甘氨酸短缺确实通过降低肽聚糖连接率对稳定型SCV生长产生负面影响。

图4. 外源性甘氨酸对表皮葡萄球菌稳定型SCV生长和肽聚糖连接率的影响
5.表皮葡萄球菌稳定型SCV释放的细胞外DNA(eDNA)能够促进生物膜的形成


图5. 细胞外 DNA (eDNA) 释放的增加促进了表皮葡萄球菌稳定 SCV 的生物膜形成
6.稳定型SCV可促进导管相关感染的物种共同生存
尽管细胞活力下降,表皮葡萄球菌稳定型SCV能够提供生存优势,使整个群体受益。在初始接种剂量下,稳定的SCV对体外NC生物膜形成的影响相当显著(图 6a)。当稳定型SCV 和 NC 在小鼠导管感染模型中共感染时,从植入的导管和周围组织中回收的细菌 CFU 显著高于稳定型SCV 或NC独立感染时的数量(图 6b)。

图6.表皮葡萄球菌稳定型 SCV 亚群的有益作用
结 论
生物膜的形成是导管感染以及许多其他类型的异物感染的发生和发展的关键过程,本文研究了甘氨酸营养缺陷型表皮葡萄球菌稳定型SCV感染的机制,说明了感染过程中伴随着基因组变异和代谢功能障碍。而且稳定型SCV和NC可以协同作用,促进生物膜相关导管感染的发生和持续存在。尽管如此,临床表皮葡萄球菌SCV的突变和代谢谱的复杂性以及病理机制的多样性表明,表皮葡萄球菌SCV仍需要更深入的研究。
文献原文下载链接:
https://pan.baidu.com/s/1GjCgC24KYoLWTiMyhmpIFg
提取码:j6eo