13 年
手机商铺
公司新闻/正文
603 人阅读发布时间:2021-12-22 11:44
• 较高的灵敏度、分辨率
• 较宽的动态范围
• 适合于生物样本中复杂代谢产物的检测和潜在标志物的鉴定
• 适合对标本中未知代谢物的探索研究
• 定性准:6D质控体系
技术路线

技术参数
样本要求
血清、血浆:200 μL/sample
尿液:1 mL/sample
组织:200 mg/sample
粪便、肠道内容物:200 mg/sample
细胞、微生物:1X 107 cells/sample
培养液:200 μL/sample
生物学重复
样本数量:植物和微生物n≥6,动物样本n≥10,临床样本n≥30,所有重复样本独立分析
其他种类的样品在收集之前请联系我司销售工程师
检测平台
UHPLC-QE-MS(Thermo Vanquish UHPLC-Thermo Q Exactive HFX)
常规项目周期
17个自然日,含基础数据分析
应用方向
• 表型和生理功能研究
• 疾病病理研究
• 临床诊断及治疗
• 药物研究
• 中医理论研究
• 食品科学与营养学研究
• 畜牧与农林业研究
• 环境毒理研究
案例分析
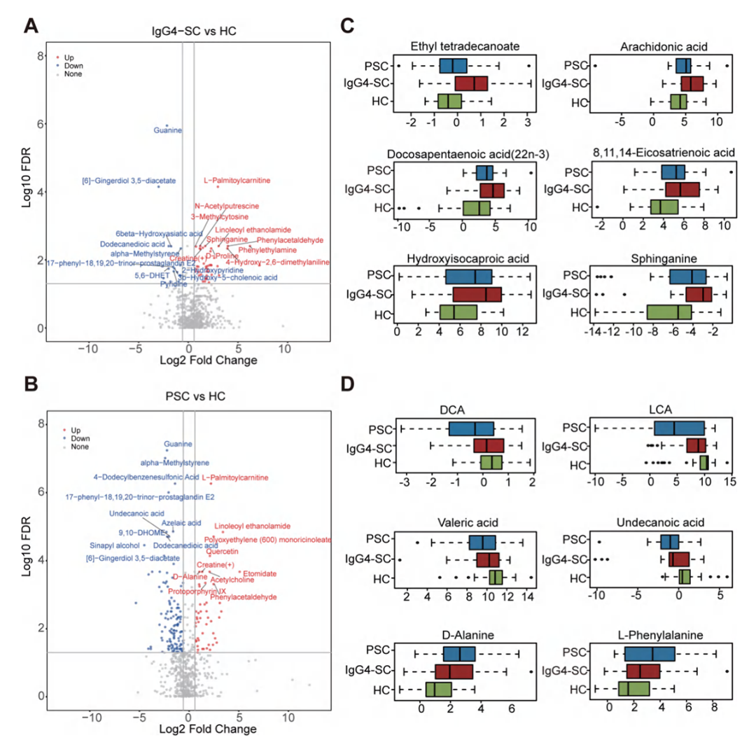
研究对象: 硬化性胆管炎
期刊: Gut
影响因子: 23.059
时间: 2021年
研究背景
IgG4相关硬化性胆管炎(IgG4-SC)与原发性硬化性胆管炎(PSC)有多种临床相似之处,但皮质类固醇治疗对大多数 IgG4-SC 患者有效,而对 PSC 患者存在无效性,且两种疾病的预后也不同,PSC发生肝硬化、 胆管癌和结直肠癌的风险高于IgG4-SC。这两种硬化性胆管炎的发病机制目前尚不清楚。虽然在PSC中肠道菌群失调已被广泛研究,但肠道菌群在IgG4-SC中的作用机制仍不清楚。
研究结果
IgG4-SC和PSC具有不同的宿主—微生物相互作用,可能参与疾病的发病机制。研究数据强调了 IgG4-SC的独特性。在IgG4-SC患者中,差异菌群和代谢物与转氨酶显著相关。Blautia菌的显著降低和琥珀酸的显著升高可能是IgG4-SC中肝脏炎症的基础。相比之下,在 PSC中,菌群和代谢特征的改变与胆汁淤积表型相关,尤其是Eubacterium和菌群代谢物(包括次级胆汁酸)在PSC中均显著降低。而且,基于代谢物的预测模型在区分疾病状态方面比基于菌群的预测模型更有效。
研究思路

结果展示
在IgG4-SC中唯.一改变的27种代谢物中,大多数(n=23,85%)在疾病组增加。这些包括几种潜在的促炎症介质、二十二碳五烯酸、8,11,14-二十碳三烯、花生四烯酸、羟基异丙.酸等。在PSC中鉴定出67种代谢物发生了变化。与IgG4-SC相比,大多数代谢物(n=49,73%)在疾病组表现出较低的水平。由肠道细菌代谢的次级胆汁酸,包括脱氧胆酸(DCA)、石胆酸(LCA)和甘氨酸结合石胆酸(GLCA),在 PSC中显著减少。

参考文献