13 年
手机商铺
公司新闻/正文
686 人阅读发布时间:2021-12-28 16:55
发表期刊:Phytomedicine
发表时间:2021.10.24
影响因子:5.340
合作客户:广州中医药大学第一附属医院
百趣生物提供服务:中药非靶(UPLC-MS)
分组情况:模型组、阳性对照组、HCP[L]组、HCP[M]组、HCP[H]组
分析图:总离子流图、成分鉴定表
研究背景
非小细胞肺癌(NSCLC)是危害最大的恶性肿瘤之一,在全球范围内发病率和死亡率最高。NSCLC的治疗方式主要包括手术切除、化疗、放疗、靶向治疗和免疫治疗。
近年来中医药(TCM)越来越多地用作肺癌的辅助治疗。研究表明,GREM1在肿瘤的转移过程中发挥重要的作用,HCP也显示出对肺癌患者的巨大临床益处。但是相关的抗肿瘤作用的分子机制尚未得到很好的表征。本研究致力评估HCP的作用和GREM1在NSCLC转移中的作用。
研究内容
动物实验
向40只裸鼠体内注射A549细胞建立肿瘤模型,成功后将裸鼠分为5组:模型组、HCP(L)组、HCP(M)组、HCP(H)组和阳性对照组(DDP)。之后分别对各组裸鼠进行不同方式不同剂量的给药培养,持续给药21天。
血清中HCP的分析
从处理过的裸鼠血清中鉴定出 36种HCP的主要成分/代谢物,36种主要成分和代谢产物中有10个单体具有抗肿瘤功能:毛豆素、肉豆蔻酸、 picein、resistogenin、14-脱氧穿心莲内酯、celastrol 、脱氢枞酸、肉桂酸、芹菜素-7 - O-葡萄糖苷和棕榈酸。这些发现提供了对 HCP 抗肿瘤作用因素的深入了解。


图1 血清中36种HCP组分的TIC图(A)为空白血清,(B)为含HCP血清
HCP在体外抑制肺癌肿瘤生长,无肝肾毒性
在第7天,HCP (M)、HCP (H) 和DDP 组的肿瘤体积较低(图2A )。在第14天,HCP(M)和HCP(H)组的肿瘤体积显著低于其他组,并且随着剂量的增加,肿瘤体积有减小的趋势(图2B)。在第21天,HCP (H) 组的肿瘤重量和体积显著下降(图2C、D)。在治疗的21天期间,所有组的体重都有增加的趋势(图2E)。治疗21天后,HCP(H)组的体重变化明显低于对照组(图2F)。HCP(L)、HCP(M)、HCP(H)和DDP组在治疗后肿瘤抑制率(IRs)分别为6.51%、14.58%、29.38%和36.40%。治疗21天后,各组之间的肝脏或肾脏指标没有显著差异(图2G、H)。
解剖过程顺利,肿瘤可完全分离。可以清楚地区分肿瘤组织和周围组织。肿瘤质地较硬,边界清晰。模型组的体积高于其他组。切片并用H&E染色后,癌细胞大且异形,细胞核大且染色强烈。模型组肿瘤细胞排列紧密,细胞核多,形态清晰。DDP组肿瘤细胞分布较松散,细胞相对较少。与模型组相比,HCP处理组异常细胞相对较少,细胞密度较松散(图2I)。观察各组肝组织切片。每组小鼠的肝小叶是完整的,肝细胞没有放大,细胞核定位在中间,细胞间隙清楚,而且没有明显的异常(图2J)。各组肾组织切片未见明显病理改变。肾小球中发生病变的膜细胞或内皮细胞没有增加(图2K)。


图2 HCP体外抑制肺癌肿瘤生长,对肝、肾无毒性作用。(A)(B)(C)(D)为不同时间肿瘤体积/重量图,(E)(F)(G)(H)为重量变化图,(I)(J)(K)为组织切片染色图
HCP 抑制 EMT、GREM1 水平和相关通路
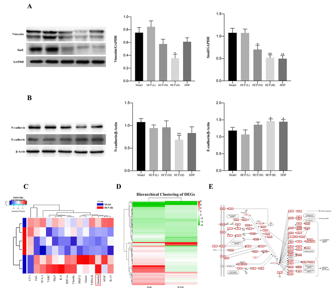
Western印迹表明HCP(H)组波形蛋白和N-钙粘蛋白水平显著低于模型组。HCP (M)、HCP (H) 和DDP组的蜗牛水平显著降低。HCP(H)和DDP组的E-钙粘蛋白水平增加(图3A、B)。蛋白质芯片数据表明 14 种蛋白质表现出差异表达(4 种下调和10种上调)(图3C)。上调的蛋白质之一是GREM1,它由GREM1基因编码,与癌转移密切相关。高通量测序揭示了1121个差异表达的基因(441个下调和680个上调)(图3D)。Rap1 信号通路表明,GREM1表达受 miR-205-5p 调节(图3E)。因此,HCP通过调节Rap1信号通路发挥抗肿瘤作用,GREM1是NSCLC转移的重要治疗靶点。

图3 HCP可抑制EMT、GREM1表达及相关通路(A)(B)为蛋白水平结果,(C)(D)为层次聚类热力图,(E)为通路图
GREM1通过调节EMT和Rap1通路促进转移
使用CCK-8测定评估GREM1对A549细胞增殖的影响。A549细胞中的OE-GREM1没有显著抑制或促进增殖(图4A)。用shGREM1转染A549细胞时,观察到相同的结果(图 5A)。使用伤口愈合和Transwell测定探索了GREM1对转移的影响。OE-GREM1显著增加了A549细胞的迁移和侵袭(图4B、C)。当用shGREM1转染A549细胞时,迁移和侵袭显着减少(图5B 、C)。这些数据证实GREM1促进了NSCLC细胞的转移,并没有显著增加细胞增殖。
为了进一步探索GREM1对转移影响的潜在机制,作者研究了其在EMT中的作用。随着GREM1表达的增加,间充质标志物(包括波形蛋白、Snail 和N-钙粘蛋白)的蛋白质水平显著增加。相比之下,上皮标志物E-钙粘蛋白的水平急剧下降(图4D)。在用shGREM1处理的A549细胞中,间充质标志物的表达被抑制,上皮标志物的表达显着增加(图5D)。因此,GREM1可能通过促进EMT进展来促进NSCLC的迁移和侵袭。作者进一步研究了Rap1相关信号通路组分(Rap1、c-raf 和 erk1/2)在NSCLC中响应GREM1的变化。结果发现GREM1过表达显著增加了Rap1通路中信号蛋白相关基因的表达(图4D),反之亦然(图5D)。因此,这些结果表明GREM1在Rap1通路的调节中起重要作用,并可能通过激活该通路促进NSCLC的转移。


图4 OE-GREM1通过Rap1途径调节EMT进展,促进A549细胞转移


图5 ShGREM1通过Rap1通路调节EMT进展来影响A549细胞的转移
GREM1不促进A549异种移植小鼠模型的增殖
为了检查GREM1在体内A549细胞生长中的作用,作者使用裸鼠进行异种移植肿瘤测定(图6A-B)。OE-GREM1稳定转染的A549细胞小鼠的体重与其他组没有显著差异(图6C )。然而,在第42、46和48天,HCP治疗的OE-GREM1组的肿瘤体积和肿瘤生长低于其他组。在第48天,该组的肿瘤体积和重量显著低于对照组(图6D、E)。这些数据表明GREM1不促进体内A549细胞生长。
MiR-205-5P直接调节GREM1表达
为了验证miR-205-5P是否与GREM1相互作用并抑制其表达,作者构建了表达 WT和突变体GREM1的质粒。双荧光素酶报告系统用于确定GREM1表达。与 miR-205-5p模拟物共转染的GREM1的荧光比率显著降低(图6F、G)。这些发现表明GREM1促进NSCLC转移,其表达受到miR-205-5P的负调控。


图6 OE-GREM1不影响A549异种移植裸鼠模型的增殖,而miR-205-5P直接调控GREM1的表达
结论
从HCP处理的小鼠血清中分类出36种成分。HCP可以在一定程度上减缓裸鼠皮下移植肿瘤的生长速度。HCP对肺癌小鼠模型的肝脏和肾脏没有影响,没有观察到副作用。HCP的作用方式可能与其通过miR-205-5p调控的Gremlin/Rap1信号通路抑制NSCLC转移有关。