13 年
手机商铺
公司新闻/正文
722 人阅读发布时间:2022-01-11 14:18
发表时间:2022年1月
发表期刊:Frontiers in Endocrinology
影响因子:5.555
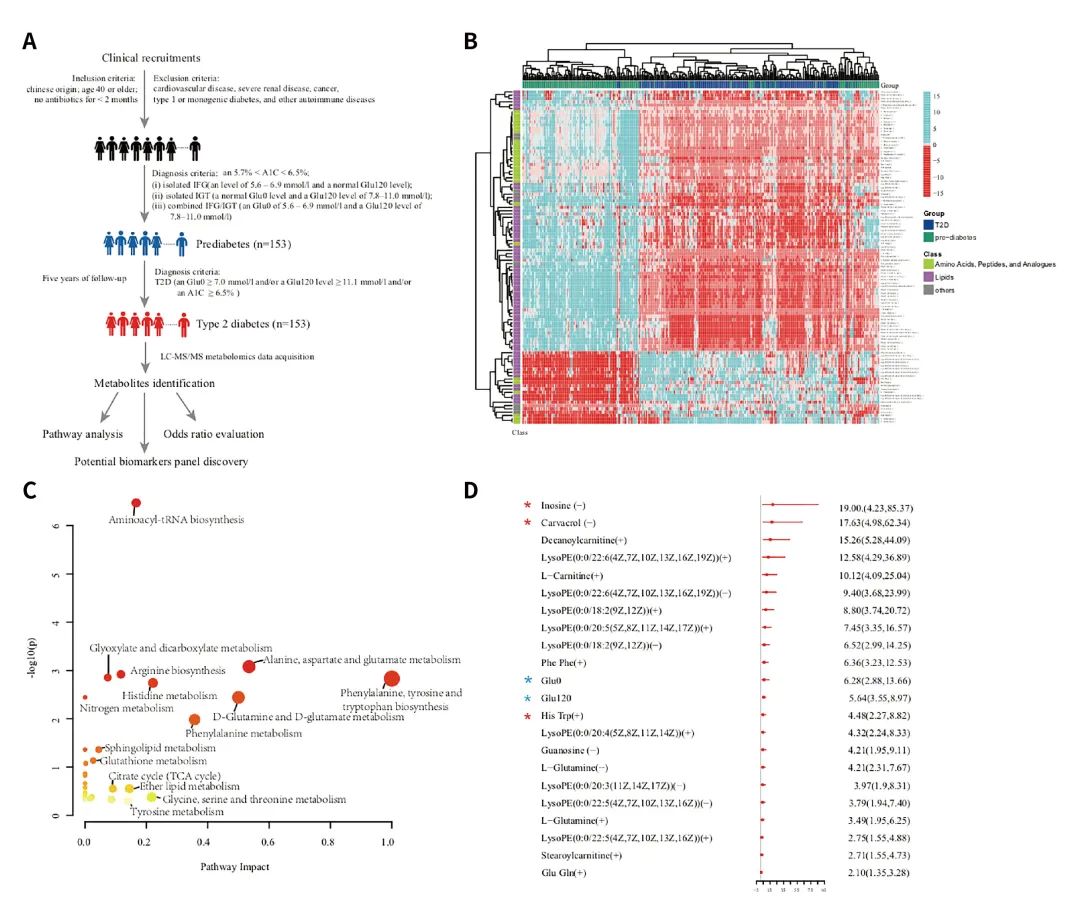
上海百趣代谢组学技术研究中心刘志鹏高级研究员与中山大学孙逸仙纪念医院任萌主任内分泌课题组合作,选取纵向研究队列中糖尿病前期人群跟踪5年前后313个志愿者的血清样本(其中跟踪5年后发展为Ⅱ型糖尿病的153人,5年后仍为糖尿病前期的160人),基于LC-MS非靶向代谢组学技术平台和生物信息学技术,完成了中国糖尿病前期人群发展成Ⅱ型糖尿病的潜在生物代谢标记物研究[1](图1A)。
研究背景
国际糖尿病联合会发布的指南显示,中国是世界上糖尿病患者最多的国家;据统计,我国有1.139亿成年人患糖尿病,占全球糖尿病患者的24%,其中糖尿病前期占到35.7% [2,3]。糖尿病前期是糖尿病发病前的过渡阶段,是介于正常血糖与糖尿病之间的高血糖状态,糖尿病前期与心血管疾病、微血管病变和肿瘤等疾病的风险增加相关[4-7]。事实上通过调节生活方式能使血糖降低至正常状态,因此糖尿病前期的诊断尤为重要,但目前仍缺乏糖尿病前期的诊断方法[8]。
结果
一、临床数据统计分析
表1. 两基线组临床指标统计结果

二、代谢物轮廓谱分析
三、随机森林模型筛选潜在生物标志物
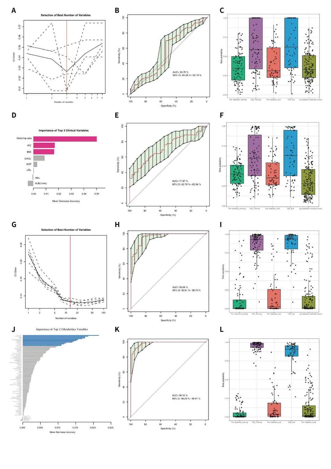
为研究发现糖尿病前期人群发展成Ⅱ型糖尿病的潜在生物代谢标记物,从发展成糖尿病的5年前后153个人群按照3:2比例进行随机筛选,构建成训练集(91糖尿病前期患者+91糖尿病患者)和测试集(62个糖尿病前期患者+62糖尿病患者),首先用随机森林模型从两组间差异显著的临床指标中(不考虑Glu0、Glu120、HbA1C和年龄)筛选得到3个重要指标(BMI、waist-hip ratio和WC,图2A&D),以得到的3个临床指标建模,随机森林模型在验证集中的AUC为55.79%(95%CI: 49.38-62.19%,图2B),同时选取跟踪5年后仍为糖尿病前期的160个基线样本进行预测,发现临床指标的预测效果不理想(图2C);同时也加入了临床上的5个传统临床指标(DBP、SBP、TG、LDL和TyG(=LN〔fasting TG(mg/dl)*Glu0(mg/dl)/2〕))建立模型,随机森林模型的AUC=71.87% (95% CI: 62.79%-80.94%)有所提高(图2E&F)。随后 ,随机森林模型从101个差异代谢物中筛选得到13个重要代谢物(图2G&J,如Insine(-)、Carvacrol(-)、PC(P-17:0/0:0(+))等),预测模型的AUC达到95.68% (95% CI: 92.61-98.75%)(图2H),能较好的预测新的样本(图2I)。最后将3个临床指标和11个代谢物合并建模,模型的预测效果AUC=98.10% (95% CI: 96.29-99.91%)稍有提高(图2K&L)。

图2.临床指标和代谢物随机森林模型
结论
本文通过非靶代谢组技术和生物信息技术,对中国糖尿病前期队列样本进行分析,发现了13个在Ⅱ型糖尿病发生发展过程中有重要作用的代谢物,同时也能大大提高Ⅱ型糖尿病的诊断能力。总之,这些结果表明在糖尿病前期到糖尿病的发展过程中,血清代谢谱出现了复杂性的变化。
参考文献:
https://pan.baidu.com/s/1uT3iXuFNOeuyEUMgwLzorA
提取码: jgmw
有兴趣采用发现代谢组学-亲水版进行样本检测分析的老师,欢迎垂询服务热线:400-664-9912