13 年
手机商铺
公司新闻/正文
2674 人阅读发布时间:2022-01-12 16:32
技术优势
• 较高的灵敏度、分辨率
• 较宽的动态范围
• 适合于生物样本中复杂代谢产物的检测和潜在标志物的鉴定
• 适合对标本中未知代谢物的探索研究
• 定性准:6D质控体系
技术路线

技术参数
样本要求
血清、血浆:200 μL/sample
尿液:1 mL/sample
组织:200 mg/sample
粪便、肠道内容物:200 mg/sample
细胞、微生物:1X 107 cells/sample
培养液:200 μL/sample
生物学重复
样本数量:植物和微生物n≥6,动物样本n≥10,临床样本n≥30,所有重复样本独立分析
其他种类的样品在收集之前请联系我司销售工程师
检测平台
UHPLC-QTOF-MS(Agilent 1290 UHPLC-Agilent 6550/SCIEX 6600)
常规项目周期
45个自然日,含基础数据分析(从收到客户预付款并收到样品之日起)
应用方向
• 表型和生理功能研究
• 疾病病理研究
• 临床诊断及治疗
• 药物研究
• 中医理论研究
• 食品科学与营养学研究
• 畜牧与农林业研究
• 环境毒理研究
案例分析
研究对象: 小鼠
期刊: Gut
影响因子: 19.819
时间: 2020年
研究背景
非酒精性脂肪性肝病(NAFLD)是全世界日趋普遍的慢性肝病。随着肥胖和代谢综合征在全球的流 行,近20年亚洲国家NAFLD增长迅速,在上海、北京、广州和香港等地区成人NAFLD患病率约在30% 左右。NAFLD可进展为非酒精性脂肪性肝炎, 进而发展为肝硬化甚至肝癌。NAFLD相关肝癌的发病率在 过去10年增加了4倍,相应的医疗保健费用也在逐步增加。
研究结果
发现了长期的高胆固醇饮食,会通过调节肠道菌群来诱导小鼠NAFLD-HCC形成和发展。胆固醇通过肠道菌群的变化使TCA升高、IPA降低,促进脂质积累和肝细胞增殖,从而导致NAFLD-HCC的发展。而通过降胆固醇治疗,可以阻止高胆固醇饮食诱导的NAFLD-HCC。这意味着,调控胆固醇和肠道菌群及其相关代谢产物可能为以后预防NAFLD-HCC提供有效策略。
研究思路

结果展示
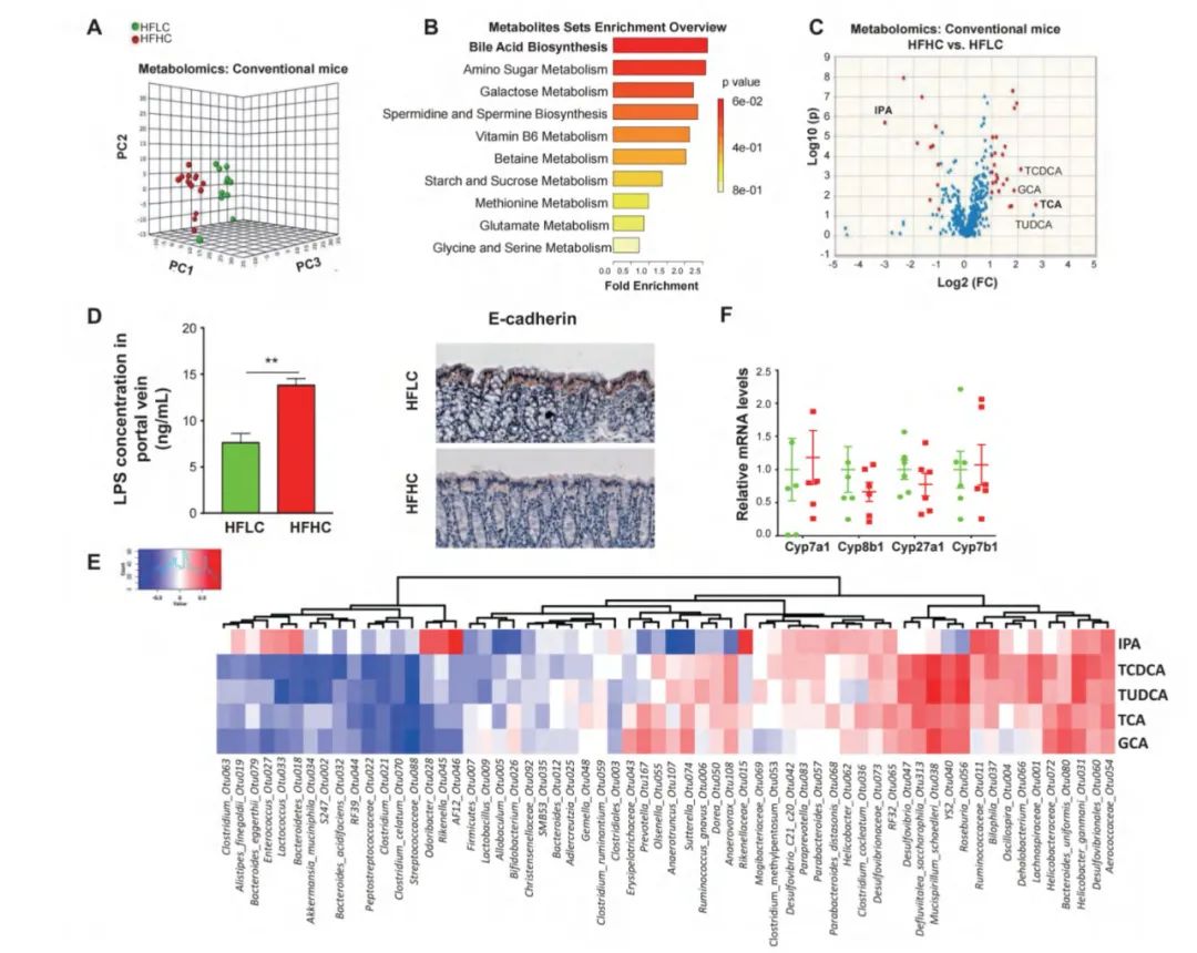
膳食胆固醇含量与血清代谢物有显著差异(图A)。胆酸生物合成是高胆饮食的小鼠改变的关键途径(图B)。在HFHC喂养的小鼠中,初级胆汁酸包括牛磺醛胆酸(TCA)、牛磺醛脱氧胆酸(TUDCA)、糖胆酸(GCA)和牛磺醛脱氧胆酸(TCDCA)等小鼠的代谢物异常上调(图C)。在微生物色氨酸代谢中,3-惰基丙.酸(IPA)是一种HFHC喂养的小鼠中异常下调的代谢物(图C)。与HFLC喂养的小鼠相比,HFHC喂养的小鼠血清脂多糖(LPS)浓度升高,结肠e-钙粘蛋白丢失(图D),表明膳食胆固醇可能损害肠道屏障功能。进行了相关性分析,确定了HFHC改变的微生物和代谢物之间的潜在关联(图E)。

参考文献