上海阿趣生物科技有限公司

13

手机商铺

qrcode
商家活跃:
产品热度:
  • NaN
  • 0.20000000000000018
  • 1.2000000000000002
  • 0.20000000000000018
  • 3.2
肠道菌群非靶标代谢组学
询价

上海阿趣生物科技有限公司

入驻年限:13

  • 联系人:

    官方电话

  • 所在地区:

    上海

  • 业务范围:

    技术服务、耗材、实验室仪器 / 设备

  • 经营模式:

    代理商 生产厂商

在线沟通

公司新闻/正文

合作文章 | 蜜蜂遗传学在社会传播中塑造肠道微生物群的菌株结构

440 人阅读发布时间:2022-06-24 12:55

新闻图片1

ef="https://book.yunzhan365.com/jtuc/djbs/mobile/index.html">文章标题:Honey bee genetics shape the strain-level structure of gut microbiota in social transmission

发表期刊:Microbiome

发表时间:2021.11

影响因子:14.65

合作客户:中国农业大学

百趣生物提供服务:GABA的靶向代谢组学分析

 

研究背景

通过社会互动传播的蜜蜂肠道微生物群有益于宿主健康。虽然微生物群落相对稳定,但已在蜜蜂中检测到个体差异和高应变水平多样性。尽管蜜蜂肠道菌群结构受环境因素的影响,但肠道成员的遗传性和宿主遗传学的贡献仍然难以捉摸。

 

研究结果

1、基因变异的蜜蜂的肠道群落差异更大

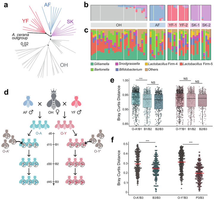
使用鸟枪宏基因组学采集了OH、AF、YF和SK4个亚种的57只蜜蜂的宿主基因组信息和微生物群落,发现共有33-77%的reads被定位到蜜蜂基因组,表明蜜蜂基因组覆盖13-57x,2255,909个位点被鉴定为多态性。从所有单核苷酸多态性(SNP)推断出的蜜环菌的进化树显示,四个类群有明显的聚类性(图1a)。而OH蜜蜂与其他三个亚种的亲缘关系较远。同样,当种群数量设置为K=4时,遗传共祖先的混合分析也将数据种群划分为四个定义的组(图1b)。

通过从蜜环菌肠道匀浆中分离了116株细菌和405个细菌基因组,并建立了新的基因组数据库和菌株水平基因组变异分析参考数据库。又使用midas估计了细菌系统类型和SDP的相对丰度,并将其定位到15个选定的基因组的标记基因中。结果表明所有个体肠道群落以5种核心细菌为主,吉利菌和乳酸菌Firm5含量最丰富,而部分AF和OH蜜蜂Bartonella的比例较高(图1c)。说明不同遗传背景的蜜蜂肠道群落组成不同,表明宿主遗传变异与肠道微生物群有关。

新闻图片2 图1. 不同基因蜜蜂的肠道微生物群组成不同

2、宿主基因型决定了传代肠道群落的组成

为了确定宿主基因型是否影响社会传播的微生物群,进行了两组菌落(每个三个重复蜂箱),由OH未交配蜂王领导,用AF或YF单个雄蜂的精液受精,杂交蜜蜂肠道微生物群连续传播的研究设计(图1d)。

通过对创始工蜂肠道微生物群(B1-B3)进行16SrRNA测序,测定宿主基因型对细菌群落传播的影响。通过检测每批个体相邻时间点之间的OTU级Bray-Curtis差异,发现具有更多相似遗传背景的杂种(B1/B2和B2/B3)的肠道群落随着时间的推移表现出相似的特征(图1e)。在SDP水平上,B3内部的组成比B3和创始工蜂之间的组成更相似(图1f)。

大多数SDPs的相对丰度差异无显著性差异,但Bifido-1.2和Bifido-1.4在遗传变化的宿主中存在差异分布(图2a)。与O-A相比,Bifido-1.2在O-A'的创始工蜂中富集。然而,在O-Y蜜蜂的B3中含量更为丰富(图2b)。相比之下,Bifido-1.4在O-A中含量更高,但在O-Y中含量更低(图2c)。对于乳酸杆菌Firm5,所有的创始工蜂在Firm5-1集群中所占的比例更高,而B3蜜蜂在肠道中拥有更多Firm5-4(图2d,e)。我们的研究结果表明,在不同遗传背景的宿主中,一些SDPs的相对丰度发生了变化,宿主基因型可能塑造了菌落内肠道微生物群的传播模式。

新闻图片3 图2. 杂交蜜蜂和创始蜜蜂之间细菌种类的相对丰度不同

3、IV型菌毛(T4P)结构成分编码基因的SNP分布导致Snodgrassella菌株水平差异

针对不同遗传背景的特征菌株组成,分析了创始工蜂和B3个体之间Snodgrassella基因组SNP分布的差异。利用每个基因组位点的次要等位基因频率的分布来表明不同菌株在不同宿主中的变异,对Snodgrassella蛋白编码基因SNP分布的检测发现,在52个蜜蜂个体中有1547个基因具有有效的覆盖范围。在这些基因中,两组蜜蜂共鉴定出1436个等位基因频率存在显著差异的基因。

利用wkB2的参考菌株,我们在pilD、pilF、pilT和pilU基因中鉴定了1017个SNPs,在系统发育距离较远的菌株中,普遍存在更多的SNPs。热图展示了根据所有O-A和O-A之间的错义SNP位点在两组之间的显著偏倚分布,并将SNP频率的树状图依据两者的宿主基因型显示了两个不同的聚类组(图3a)。这表明来自 Snodgrassella alvi系统发育型的不同菌株被遗传变异的宿主优先选择,并且来自不同宿主的菌株在IV型菌毛基因座中显示出显著的单核苷酸多态性分布。

新闻图片4 图3.IV型菌毛组成基因的SNPs在创始工蜂和B3蜂之间存在差异分布

4、GWAS结果显示,双歧杆菌的相对丰度与宿主的遗传变异有关

通过观察宿主基因型与肠道组成之间的相关性,估计每个分类单元的遗传力,并进行GWAS来确定哪个宿主基因最相关,分析了102个个体(包括68只纯蜜蜂,34只杂交蜜蜂)的宿主基因型和肠道群落组成数据。使用GLM和MLM的GWAS显示,与Bifido-14SDP的相对丰度具有最强关联的SNP位于位于13号染色体上的gluR-B基因内(图4a,b)。gluR-B基因被112个与Bifido-1.4SDP高度相关的SNPs富集(图4c)。相应地,携带TC/CC等位基因的蜜蜂个体的Bifido-1.4水平高于携带关联最强的TT等位基因的蜜蜂个体(图4d)。综上,双歧杆菌菌株簇的相对丰度与蜜蜂大脑中特异性表达的宿主谷氨酸受体基因有关。

新闻图片5 图4. Bifido-1.4的相对丰度与宿主的遗传变异有关

5、双歧杆菌改变了gluR-B的可变剪接,并提高了大脑中的GABA水平

使用靶向代谢组学对蜂蜜的大脑组织进行GABA检测,研究显示,Bifido-1.4单菌定植的(MC)蜜蜂大脑中GABA浓度显著高于Bifido-1.2定植的蜜蜂(图5a)。通过研究了Bifido-1.4的定植是否改变了基因表达谱,发现虽然表达水平没有变化,但RNA测序分析显示,gluR-b在与双歧杆菌相关的MC蜜蜂之间表现出不同的AS事件模式(图5b)。这些结果表明,脑中的谷氨酸受体可能受到GABA的调控。具有特定多糖利用位点的双歧杆菌单克隆影响gluR-B基因的可变剪接,这与大脑中GABA水平的增加有关。

新闻图片6 图5. Bifido-1.4具有独特的PUL-like基因,影响大脑中的基因表达和GABA浓度

研究小结

本次研究结果表明,宿主遗传影响蜜蜂的肠道组成,并表明肠道-脑连接与肠道菌株的偏好有关。蜜蜂已被广泛用作社会行为、遗传学和肠道微生物群的模式生物体。进一步鉴定宿主遗传功能作为微生物结构的塑造力量,将有助于我们对宿主微生物相互作用的理解。

文献下载链接:

https://pan.baidu.com/s/1NJolMR2oA11b_oe2r_oFtQ

提取码:0000

上一篇

文献分享 | 多组学在脂肪肝治疗方向的研究应用

下一篇

干货分享 | 请叫我“热图”君

更多资讯

我的询价