上海阿趣生物科技有限公司

13

手机商铺

qrcode
商家活跃:
产品热度:
  • NaN
  • 0.20000000000000018
  • 1.2000000000000002
  • 0.20000000000000018
  • 3.2
DIA定量蛋白质组学研究-百趣生物
询价

上海阿趣生物科技有限公司

入驻年限:13

  • 联系人:

    官方电话

  • 所在地区:

    上海

  • 业务范围:

    技术服务、耗材、实验室仪器 / 设备

  • 经营模式:

    代理商 生产厂商

在线沟通

公司新闻/正文

文献分享 | 多组学在脂肪肝治疗方向的研究应用

447 人阅读发布时间:2022-06-24 13:14

新闻图片1

文章标题:Proteomic analysis reveals exercise training induced remodelling of hepatokine secretion and uncovers syndecan-4 as a regulator of hepatic lipid metabolism

发表期刊:Molecular Metabolism

影响因子:7.422

研究背景

非酒精性脂肪肝病 (Non-alcoholic fatty liver disease, NAFLD)被定义为肝脏中脂质的过度积累,是一种普遍的慢性肝病,其病理表现包括肝脂肪变性、非酒精性脂肪性肝炎、纤维化等。

运动训练是在目前没有批准的药物疗法的情况下治疗NAFLD的首.选治疗方法,然而这一疗法的适用性并不广泛,尤其是对NAFLD发病率最高的肥胖人群而言,因而开发NAFLD的药物疗法十分紧要,而了解运动训练降低NAFLD严重程度的过程可能会为治疗这种疾病提供新的思路。

生物组织会分泌激素(尤其是蛋白质)、细胞因子、代谢物和核酸来诱导自分泌、旁分泌和内分泌作用,以调节营养代谢和全身能量稳态。而肝脏分泌的蛋白质也称为“肝因子”,是组织间的重要通信媒介,同时肝因子分泌失调也是 NAFLD的一个公认特征。
 

研究内容

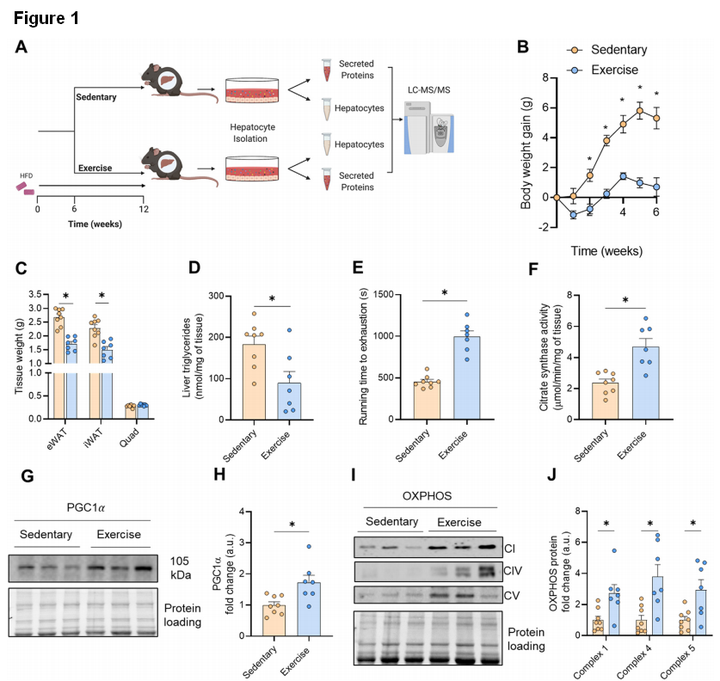
01.小鼠运动训练计划的验证

给12只小鼠喂食高脂肪饮食六周使其患得NAFLD,后将其分为久坐对照组和运动训练组,对六只运动训练组的小鼠进行6周的运动训练。在此期间,久坐组小鼠体重增加了约5.3克,而运动组的小鼠体重增加不明显;与久坐对照组小鼠相比,运动组小鼠体重的增加与较少质量的脂肪组织有关,同时其肝脏甘油三酯含量降低了约52%,最大跑步能力的显著改善,骨骼肌中电子传递链的各种亚单位的蛋白质表达也显著增加,空腹血糖更低,葡萄糖耐量也稍有改善,但两组之间的骨骼肌质量没有显著差异。

新闻图片2

02.运动训练重塑肝细胞内蛋白质组和肝因子分泌蛋白组

通过小鼠体内肝细胞分离后进行的细胞内蛋白组分析发现,相较于对照组,运动组共分析确定的2657种蛋白质中有57种蛋白质显着增加,80种蛋白质显著减少。运动组的线粒体功能也得到了改善,另外运动组中的数种肿瘤抑制蛋白(如 PTEN)、参与脂质代谢的蛋白(如RICTOR、PPARα)、抑癌基因(如MYC、MYCN)和氧化应激调节因子(如NFE2L2)上调。PCA分析显示运动组的重复性更好,而久坐组的变异性更大。

通过小鼠体内肝细胞分离后进行的肝因子分泌蛋白组分析发现,相较于对照组,运动组增加了26种经典分泌蛋白,减少了9种,同时参与脂质氧化和转运的分泌蛋白上调,而与肝脂肪变性、氧化应激和肝癌相关的蛋白下调,与硫酸乙酰肝素合成和5-羟色胺降解相关的通路上调,而胆固醇合成通路则相对下调。同时与细胞内蛋白质组相比,两个组别在PCA算法中都展现出较好的重复性。

这些结果表明运动训练可以调节肝细胞的细胞内蛋白质组和分泌蛋白组,而这些变化会进而调节脂质代谢的各个方面。

相关性分析结果发现,细胞内蛋白组的丰度与相应的分泌蛋白质之间存在显著负相关,说明运动干预导致的细胞内蛋白质变化并不能很好地预测肝细胞分泌蛋白质的变化。

新闻图片3

03.运动组小鼠的肝因子改善离体组织中的脂质代谢和胰岛素的作用

对健康小鼠的离体组织进行分组培养,发现运动组小鼠的肝细胞分泌因子不会改变附睾脂肪组织中脂肪的分解或受胰岛素调节的2-脱氧葡萄糖摄取情况。

而与久坐组小鼠相比,运动组小鼠的肝因子显著增加了骨骼肌中受胰岛素调节的 2-脱氧葡萄糖摄取,脂肪酸的氧化量也有所上升,同时降低了肝葡萄糖输出,而脂肪酸摄取、甘油三酯合成、磷脂合成、和肝脏中的总脂质合成在两组之间并没有显著差异。

新闻图片4

04.运动反应性肝因子syndecan-4的鉴定

蛋白组的检测分析结果发现,有55种蛋白质仅由运动组小鼠的肝细胞分泌,其中包括SDC4,而51种蛋白质仅由久坐组小鼠肝细胞分泌。

有文献表明,人体运动期间血浆SDC4升高,SDC4的多态性与腹部脂肪有关等。而转录组的分析结果表示,与久坐不动的小鼠相比,运动训练的肝脏中Sdc4的表达显着增加。

新闻图片5

05.NAFLD小鼠肝细胞的SDC4特异性过表达

通过6周的高脂肪饮食使小鼠患NAFLD,然后给小鼠静脉注射含有肝细胞特异性启动子(TBG)和SDC4(SDC4-AAV)载体或含有乱序DNA(Control-AAV)的相同载体。分析结果显示,与对照组相比,SDC4-AAV注射组的SDC4在肝脏中的表达增加了2倍,而在其他组织中的表达没有变化,肝切片中的SDC4分泌增加了80%,同时SDC类其他的因子的表达没有变化。

新闻图片6

06.SDC4的肝脏过表达不会改变能量稳态

实验结果表明,实验组SDC4-AAV和对照组之间在体重、个体组织重量、肥胖、食物摄入、每日能量消耗和底物分配上没有差异,并且肝脏中SDC4表达的增加并不会改变葡萄糖耐量、血浆中的胰岛素含量或胰岛素的全身作用。游离脂肪酸、总胆固醇和甘油三酯等血浆脂质在各组之间也没有差异。

新闻图片7

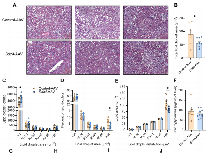
07.SDC4减少肝脏脂肪酸的摄取以及肝脏炎症和纤维化的标志物

与对照组肝脏相比,SDC4-AAV组中的大脂肪变性减少,总脂滴面积总体减少,较小脂滴的占比增加,而面积大于50mm2的较大脂滴减少了40%,较大脂滴的平均面积也有所减少,而肝脏总甘油三酯水平没有任何差异。脂滴大小和数量的重塑表明SDC4在调节肝脏脂质代谢中可能发挥作用。

虽然脂肪的生成情况在两组间没有差异,但SDC4-AAV组的脂肪酸摄取量显著降低,脂肪酸氧化也有所减少。而对基因表达情况的分析显示,Sdc4-AAV组中参与SDC4分泌的Caveolin-1的表达随着SDC4过表达而增加,促炎基因的表达则降低。

以上分析说明,增加肝脏中的SDC4可能会降低肝脏中脂肪酸的摄取率,并可能最终抑制NAFLD诱导的肝脏炎症和纤维化。

新闻图片8 新闻图片9

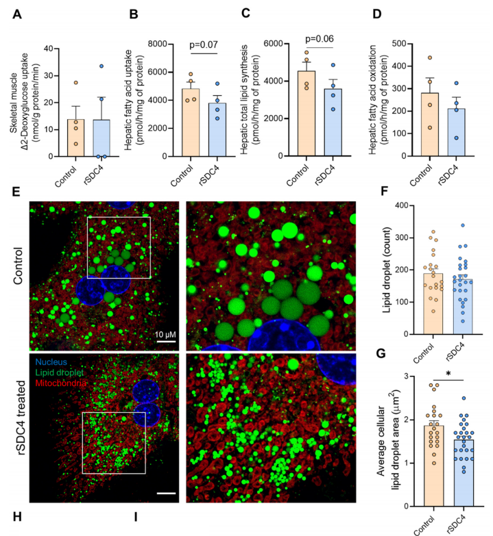
08.细胞外SDC4调节肝细胞脂肪酸的代谢和脂滴形态的变化

使用rSDC4培养比目鱼肌和离体肝细胞,并评估胰岛素作用和脂肪酸代谢。其结果显示rSDC4不影响完整比目鱼肌中胰岛素刺激的葡萄糖摄取,但会减少肝细胞中的脂肪酸摄取和脂质储存,同时脂肪酸氧化情况没有显著变化。脂质代谢方面,rSDC4处理显着重塑了脂滴大小,虽然不同条件下的脂滴数量没有差异,但rSDC4给药使细胞平均脂滴面积减少了20%,细胞内脂滴占据的总面积减少了25%,同时较大脂滴的数量减少。

以上数据说明细胞外的SDC4分泌会影响脂肪酸代谢并减小肝细胞中的脂滴大小。

新闻图片10 新闻图片11

研究小结

本研究通过蛋白组、转录组、代谢组等多组学的联合分析,发现运动训练使肝细胞内蛋白质组和分泌蛋白组发生显著变化,证明了来自受运动训练小鼠的肝因子对葡萄糖调节组织中的脂肪酸代谢及细胞的胰岛素的敏感度起改善作用,同时进一步确定了syndecan-4(SDC4)是一种能够调节肝脏脂肪代谢的运动反应性肝因子。

文献下载链接:

https://pan.baidu.com/s/1bs1gIsOlAQIzh_FAEUywkw

提取码:0000

上一篇

合作文章 | 机制探索不发愁,浅看真菌防治靶点研究思路

下一篇

合作文章 | 蜜蜂遗传学在社会传播中塑造肠道微生物群的菌株结构

更多资讯

我的询价