13 年
手机商铺
公司新闻/正文
813 人阅读发布时间:2022-09-08 07:52
文章标题:Distinct Roles of Honeybee Gut Bacteria on Host Metabolism and Neurological Processes
发表期刊:Microbiology Spectrum
影响因子:9.043
合作单位:中国农业大学
百趣生物提供服务:神经递质靶标检测
研究背景
蜜蜂拥有一个简单且具有宿主特异性的肠道菌群,该微生物群与宿主发生了特定的相互作用,有助于其宿主的代谢健康,而细菌共生体对宿主神经功能的影响仍不清楚。本研究建立了具有不同肠道细菌的单菌定植蜜蜂,以阐明蜜蜂肠道成员对宿主代谢和神经功能的不同作用。该研究结果证明了单个蜜蜂肠道物种是如何影响宿主行为的,突出了对蜜蜂神经生物学和生理状态重要的肠道-大脑连接。
研究结果
1、肠道细菌改变循环代谢谱
使用六种蜜蜂核心肠道细菌对新出现的蜜蜂进行了定植(图1A),然后对蜜蜂的血淋巴样本进行了准靶向代谢组学分析。分析表明,组间血淋巴样本的代谢特征显著不同(图1B)。进行了加权相关网络分析(WGCNA)发现,乳酸杆菌Firm4和Firm5均与富含氨基酸代谢的代谢产物的黑色M显著相关(图2A)。最相关的循环代谢产物是高香草酸(图2B和C)。包括赖氨酸降解和嘧啶、色氨酸和嘌呤代谢在内的途径在F4和F5定殖蜜蜂的血淋巴和肠道中持续上调(图2D)。表明不同的肠道成员调节特定的代谢途径。
图1. 不同蜜蜂肠道群体成员对血淋巴代谢组的影响

图2. Firm4和Firm5乳杆菌改变的血淋巴代谢曲线
2.肠道细菌影响大脑中的基因表达
由于血淋巴代谢组仅在Gi、F4和F5定殖的蜜蜂中调节,用这三组进行脑转录组分析。差异表达基因的富集分析表明,包括α-亚麻酸等在内的5条代谢途径,在F4和F5组的大脑中上调(图3)。糖酵解/糖异生和胰高血糖素信号通路仅在定植有Gilliamella菌的蜜蜂中上调。涉及剪接体RNA加工的KEGG途径在Gi和F4蜜蜂中上调。这些结果表明,在细菌定植组中,转录组程序发生了差异性改变。
进行皮尔逊相关分析发现在F4和F5组中,非索非那定、硫酸胆固醇酯和2-羟基-5-甲.基.苯乙酮与大脑中的上调基因呈显著正相关,而高香草酸和γ-己内酯与这些基因呈显著负相关。表明大脑中上调的基因与不同肠道细菌改变的特定代谢物相关,表明循环代谢在宿主-细菌相互作用中的潜在作用。
图3. 肠道微生物群影响蜜蜂大脑中的基因表达
3.肠道细菌影响大脑中基因的选择性剪接
研究肠道细菌定植的蜜蜂大脑是否与MF蜜蜂的大脑表现出不同的AS事件,结果表明多个AS事件可能发生在单个基因中,肠道成员导致不同的事件。
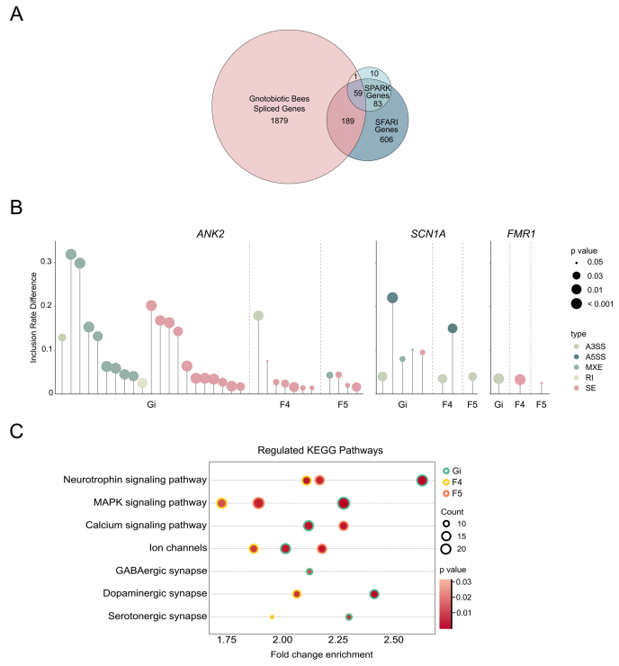
从SPARK和SFARI基因数据集中检测了表明MF和细菌定植的蜜蜂与ASD风险基因之间存在显著差异的基因重叠。结果显示MF蜜蜂中的2128个差异拼接基因中有59个与人类自闭症相关(图4A)。以上结果表明肠道微生物诱导差异基因表达谱并介导AS,从而在蜜蜂大脑中形成特定的基因亚型(图4B)。蜜蜂社会行为所必需的和与人类自闭症疾病相关的基因尤其受到Gilliamella菌的影响,证实了人类和蜜蜂社会反应性相关基因的相似性。
图4. 肠道微生物群影响蜜蜂大脑中高置信度ASD基因的选择性剪接
4.肠道微生物群改变大脑神经递质水平
差异剪接基因的富集分析表明,包括神经营养素等多条代谢通路在Gi、F4和F5组的大脑中受到调节(图5C)。测定了三种主要神经递质GABA、5-HT和多巴胺的浓度,结果表明抑制性递质GABA的浓度在F4蜜蜂的大脑中显著较高(图5A)。而单定植Gi、F4和F5的蜜蜂的多巴胺和5-HT浓度显著低于MF蜜蜂(图5B和C)。
图5. 肠道微生物群改变了大脑中神经递质的浓度和蜜蜂的行为
5.肠道细菌影响蔗糖反应性
喙伸展反应(PER)是一种味觉相关行为,是蜜蜂嗅觉辨别和群体表现的基础。测量MF蜜蜂、常规(CV)蜜蜂和单殖Gi、F4和F5蜜蜂的PER。与MF组相比,细菌定植蜜蜂的蔗糖敏感性显著提高(图5D)。与单殖蜂相比,CV蜂对低蔗糖浓度更敏感,这意味着肠道细菌对蜜蜂行为的综合影响。这些结果表明,正常肠道微生物群或单核心肠道成员的定植可以影响大脑中的神经递质水平,这可能与嗅觉敏感性的改变有关。
结论
本研究通过构建不同肠道单菌定植的蜜蜂,发现Gilliamella菌与碳水化合物和脂质代谢相关,两个乳杆菌菌属主要调节氨基酸代谢。通过大脑转录组分析,锁定到神经递质传递功能的变化,检测神经递质的浓度,验证了神经功能的变化。最终结果表明,这三种肠道菌属可影响宿主的认知能力。本研究从循环代谢组到大脑中的转录和神经化学变化解开了不同菌株对宿主的贡献,强调了肠道微生物群在蜜蜂行为中的重要作用,以及不同蜜蜂肠道成员对宿主生理的复杂相互作用。
百趣生物为本研究提供了神经递质靶标检测分析服务,定性定量准,构建物质标准曲线,提供物质的绝对含量;技术成熟稳定、分辨率高、选择性好;团队经验丰富,有专业的研发和数据分析团队。有兴趣采用定制靶标进行样本检测分析的老师,欢迎垂询服务热线:400-664-9912,也可在本文或微信公众号后台留言给我们。
2022已过半,在这过去的半年里,BIOTREE协助客户在代谢组学、蛋白质组学和多组学等相关领域取得了骄人的成绩。据不完全统计,截至目前百趣成功助力发表文章100+篇,平均IF为9.31,最高IF=46.297,其中5分以上的就有92篇,在数量和质量上均创造了历史高点!在这些研究中,百趣生物为研究者提供了发现代谢组学、GC-MS非靶标代谢组学、600MRM、蛋白质组学、中药非靶标代谢组学、植物MRM阿趣广靶®代谢组学、靶标代谢流、宏病毒组等服务。
文/阿趣代谢组学