13 年
手机商铺
公司新闻/正文
740 人阅读发布时间:2022-09-13 07:30
文章标题:Impact of prolonged withering on phenolic compounds and antioxidant capability in white tea using LC-MS-based metabolomics and HPLC analysis: Comparison with green tea
发表期刊:Food Chemistry
发表时间:2021.8
影响因子:7.514
合作单位:云南农业大学普洱茶学院
百趣生物提供服务:发现代谢组学—亲水版
研究背景
茶是世界上最.受欢迎和广泛消费的饮品之一。如果将中国茶叶按照加工工艺进行划分,可分为绿茶、白茶、黄茶、乌龙茶、红茶、黑茶六类。在中国河南省的信阳地区,生长着信阳品种茶叶,可以用于生产绿茶、白茶、红茶和黑茶。由于白茶具有特殊的品质和多种有益的作用,目前研究对探讨了白茶的健康功效和化学成分十分关注,并证实了白茶化学成分介于绿茶和红茶之间,但是绿茶和白茶之间的化学成分和抗氧化能力的差异尚未明确和定义。本文旨在采用LC-MS非靶向代谢组学,比较加工工艺和生产季节因素对白茶和绿茶代谢物的影响。并进一步采用铁还原能力(FRAP)、ABTS自由基清除能力(ABTS)、羟基自由基清除能力(HSA)和DPPH清除能力(DPPH) 4种方法评价白茶的体外抗氧化活性。
通过研究加工工艺和生产季节对茶的生物活性成分、代谢组学代谢物成分和抗氧化能力的影响,文章揭示了绿茶和白茶在化学成分和抗氧化活性方面存在明显差异,并证实了长时间萎凋对白茶中酚类化合物、氨基酸、糖和嘌呤生物碱有着显著影响。
研究结果
1加工工艺和生产季节对酚类化合物和嘌呤生物碱的影响
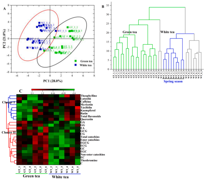
图1. 茶样中的生物活性化合物分析
根据加工工艺不同,将茶叶样本分为绿茶(GT)和白茶(WT)两组,再按生产季节将同样的样本分为春茶(ST)和夏秋茶(SFT)。
根据HPLC技术对20种生物活性化合物进行检测,PCA(图1A)和HCA(图1B)的结果体现出绿茶和白茶两组之间存在显着差异,所以依据加工工艺实现茶叶分类,对绿茶和白茶样本进行区分是可行的。此外,HCA显示春季生产的白茶可以单独归为一组,与夏秋季生产的白茶有着明显区分,这证实了生产季节确实会明显影响白茶的化学成分。热图(图1C)结果将20个化学成分分为2类。在第I类成分中,白茶的6种黄酮类、和茶碱的含量相对高于绿茶。而在第II类成分中,绿茶的儿茶素8种、酚酸2种、1,4,6-三烷基β-D-葡萄糖(GG)和可可碱的含量相对较高。
加工工艺使得绿茶和白茶之间有15种化合物呈显著差异(p<0.05,p<0.01,或p<0.001),包括6种儿茶素、2种酚酸、4种黄酮碘、GG和2种嘌呤生物碱。与绿茶相比,白茶有6种儿茶素(C、EC、ECG、GCG、CG和EGCG)、2种酚酸(GA和EA)、GG和可可碱含量较低,但4种黄酮类物质含量显著升高(p<0.05)。总体而言,结果表明,白茶的长时间萎凋促进了儿茶素和酚酸的降解,同时促进了黄酮类化合物和嘌呤生物碱的积累。
生产季节对儿茶素和类黄酮化合物的影响显著。与春茶相比,夏秋茶中4种儿茶素和3种黄酮类化合物的水平均有显著性增加,特别是EGC和杨梅素(p<0.001)。温度越高和光照强度越强促进了夏秋茶中儿茶素和黄酮类化合物的积累。
2茶的整体代谢组学代谢物分布特征分析
图2. 茶样中的整体代谢物分析
通过对非靶向代谢组学检测到的1189种代谢组学代谢物进行分析,PCA和HCA的结果同样体现出绿茶与白茶组之间差异明显,加工工艺是良好的分类准则,能够将茶分为绿茶组和白茶组(图2)。在PCA中可以了解到,春茶与夏秋茶也存在明显差异。而在HCA中,春季生产的白茶与绿茶聚集在一起(图2B),表示它们在化学成分上有高度相似性。尽管加工工艺和生产季节都影响着茶叶的化学成分,但结果来看大部分绿茶还是难以依据生产季节进行分类。
图3. 加工工艺和生产季节对茶中代谢物的影响
绿茶与白茶的对比结果中,有179种分化代谢物(图3C)的FC值小于0.1,表明白茶的长时间萎凋有助于特定代谢物的积累或产生,如游离氨基酸、类黄酮苷和茶黄素。KEGG代谢途径分析,强调了加工工艺和生产季节会显著影响氨基酸代谢,黄酮和黄酮醇的生物合成,以及类黄酮的生物合成。
3白茶的萎凋对代谢组学代谢物成分的影响
图4. 热图展示绿茶和白茶之间的显著差异代谢物,酚类化合物(A)、氨基酸、糖和嘌呤生物碱(B)
在代谢组检测到的1189种代谢物中,59种酚类化合物和45种氨基酸及其衍生物存在差异显著(VIP>1、p<0.05和FC>1.50或FC<0.66)。这可能是由于白茶萎凋时间长,部分保留了酶活性,如多酚氧化酶、漆酶和过氧化物酶。从热图(图4)结果上可以看出,绿茶和白茶之间酚类化合物、氨基酸、糖和嘌呤生物碱有着一定差异。
a)酚类化合物
如图4A所示,两种白茶中茶黄素、茶黄素3、3’-双甲酸酯和异茶黄素3’-没食子酸酯等茶黄素含量迅速升高,比绿茶高2.67-9.01倍,而大部分儿茶素水平显著下降。长时间萎凋导致了包括酯类儿茶素在内的儿茶素极显著的下降,黄酮类物质的显著上调证实发酵和酶水解促进类黄酮的产量,如皇后素。后续白茶加工过程中黄酮类和黄酮苷的代谢机制有待进一步研究。
b)氨基酸
以往的研究表明,绿茶中总游离氨基酸和几种游离氨基酸的含量较高。在红茶酶促发酵和红茶微生物发酵过程中,游离氨基酸总含量均呈下降趋势。由于在白茶过程中蛋白质的降解,白茶比绿茶和红茶含有更丰富的游离氨基酸。
相比之下(图4),白茶中亮氨酸、天冬氨酸和谷氨酸的趋势显著下降, 而其他游离氨基酸显示显著增加,特别是异亮氨酸、天冬酰胺、丙氨酸、脯氨酸、苯丙氨酸、酪氨酸和缬氨酸等增加了2倍以上,其中显著增加的代谢物主要来自于左-多巴3‘-葡萄糖苷的水解。此外,白茶中γ-氨基丁.酸的含量显著高于绿茶,其原因并不是由于在厌氧处理下的多胺降解途径产生γ-氨基丁.酸大量积累,γ-氨基丁.酸主要是由谷氨酸脱羧酶催化谷氨酸产生的。
c)糖和嘌呤生物碱
在代谢组学检测到的39种糖类中,有4种糖类含量在白茶中显著降低,特别是4-葡萄糖醛酸大幅下降。另外由于白茶在长时间萎凋过程中,纤维素和半纤维素发生了降解,使得有12种糖类的含量显著增加,且白茶中含量也呈上升趋势。由于氧化,茶碱、7-三甲基尿酸也显著升高,此外其他嘌呤生物碱、7-甲基黄嘌呤和3-甲基黄嘌呤均呈下降趋势。
4茶的抗氧化能力及其与生物活性物质的相关性
本研究采用FRAP、ABTS、DPPH和HSA4种抗氧化性检测实验,对茶的抗氧化活性进行了评价。绿茶和白茶之间,除HSA无显著性差异外,FRAP、ABTS和DPPH(图5a)结果都显示了显著差异。而且白茶则DPPH值显著高,这应该是由于白茶和绿茶中儿茶素、酚类酸和类黄酮等酚类化合物的差异所致。

图5. 绿茶和白茶的抗氧化活性及其与生物活性化合物的相关性分析
除了EGCG被认为是茶中最强的抗氧化剂外,GA和黄酮类物质,也有助于茶的体外抗氧化能力。双变量相关性分析(图5B)发现C、EC、EGC、ECG、CG、EGCG等儿茶素类物质与FRAP和ABTS呈显著正相关。
此外,杉木素与DPPH呈正相关,据此推测杉木素等类黄酮类物质能够提高白茶的DPPH自由基清除能力。GA对抗氧化活性有一定的影响,与FRAP呈显著正相关,但和DPPH呈负相关的情况。可可碱与FRAP、DPPH和HSA呈一定关联,显示嘌呤生物碱也影响抗氧化能力。正是这些化学成分使得绿茶和白茶的抗氧化活性差异显著。
结论
通过对河南信阳地区所产茶的研究,本文证实了加工工艺是影响化学成分的主要因素,可以根据加工工艺将茶叶划分为绿茶和白茶。春季生产的白茶与绿茶的化学成分相似,并且白茶长时间萎凋会导致茶叶成分发生显著差异变化,而这些特征成分和差异的代谢物可用于茶叶生产季节和加工工艺的鉴定。
结合白茶的抗氧化能力检测实验,发现绿茶和白茶的生物活性成分、代谢组学代谢物成分和抗氧化能力存在明显差异,白茶的长时间萎凋对其化学成分和抗氧化活性有着显著影响。
文/阿趣代谢组学