上海百趣生物科技有限公司

13

手机商铺

qrcode
商家活跃:
产品热度:
  • NaN
  • 0.7000000000000002
  • 0.7000000000000002
  • 2.7
  • 2.7
肠道菌群非靶标代谢组学
询价

上海百趣生物科技有限公司

入驻年限:13

  • 联系人:

    官方电话

  • 所在地区:

    上海

  • 业务范围:

    技术服务、耗材、实验室仪器 / 设备

  • 经营模式:

    代理商 生产厂商

在线沟通

公司新闻/正文

长生的秘密:肠道菌群代谢组学

428 人阅读发布时间:2023-06-13 10:11

欲遂长生志,但求千金方。长生不老是人类文明历程中苦苦追寻的目标之一,影响人类寿命的因素也复杂多样,包括但不限于遗传因素如性别、线粒体状态、染色体稳定性、端粒长短、疾病、干细胞活性;环境因素如肠道微生物、饮食、运动、空气质量以及生活环境;其他因素如情绪压力、社交爱情、目标成就、投入预防等。时至今日,越来越多的研究表明这长生之方就藏在人的肠道菌群之内。肠道菌群会随着年龄的增长发生显著变化,长寿老人拥有独特的肠道菌群组成,菌群及其代谢产物可以协助机体应对各种疾病风险。
新闻图片1
图1 老年菌群的变化特征[1]

背景介绍
在对都江堰地区、意大利的长寿人群队列研究中,发现长寿老人菌群多样性比年轻人更高,百岁老人的肠道菌群中,缺少普氏栖粪杆菌与直肠真杆菌,但富集了史氏甲烷短杆菌和青春双歧杆菌。关键的菌群代谢产物主要是石胆酸衍生物(isoalloLCA),色氨酸和苯丙氨酸的衍生物等,肠道菌群功能方面发现异生物质降解及代谢相关通路增加,而碳水化合物代谢相关通路减少[2-8]。无菌小鼠粪菌移植实验也表明长寿老人移植组小鼠的肠道菌群α多样性更高,乳杆菌属、双歧杆菌属和短链脂肪酸产生菌属的丰度也更高[8]。
长寿有关的菌群
浙江大学医学院王良静、康利军、姒健敏与团队的研究表明人肠道中青春双歧杆菌(Bifidobacterium adolescentis)的丰度均随年龄增长而显著下降。该菌可缓解小鼠脱毛、体重降低、骨质疏松及神经退行性变等衰老特征,并降低小鼠全身衰老指数评分(图2),同时影响早衰小鼠肠道中氧化应激相关的代谢产物的含量;该菌也可以通过改善模式生物的健康寿命指标延长黑腹果蝇、秀丽隐杆线虫的寿命[10]。
新闻图片2
图2 补充青春双歧杆菌改善早衰小鼠的衰老症状
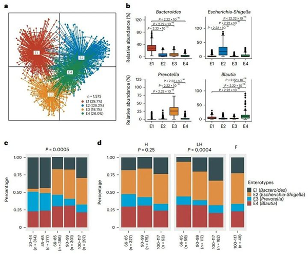
广西科学院王帅博士、罗卫飞博士领衔的研究团队从广西百岁老人的肠道菌群中,发现了长寿人群独特的肠道菌群结构(与年轻人相似又具有衰老特征)。研究根据优势菌群特征以及肠型分析将纳入的1575位广西本地人,划分为4种肠型:29.6%肠型1(拟杆菌属)、38.0%肠型2(埃希氏志贺菌属)、10.8%肠型3(普雷沃菌属)和21.6%肠型4(布劳氏菌属)。百岁老人肠道中占比最高的两种类型为肠型1和肠型2,兼具了年轻人和老年人的特征(图3)。百岁老人和年轻人共同特征:百岁老人中显著富集不同分类水平的拟杆菌门、科和属,同时伴随着厚壁菌门的消耗。具有潜在有害或促炎作用的肠道共生微生物,如克雷伯氏菌、链球菌、肠杆菌和红球菌,在老年人中的占比高于百岁老人或年轻人。此外,研究团队还对其中45位百岁老人进行时间队列的调查,每隔1.5年收集的粪便样本检测结果显示,上诉微生物组特征在百岁老人后续衰老过程中仍保持稳定或不断增强[11]。这表明肠道菌群与健康长寿具有一定的关联(图4)。
新闻图片3
图3 肠道中占主导地位的4种肠型
新闻图片4
图4 衰老过程中微生物组改变对宿主生理的功能影响[12]

长寿有关的病毒特征
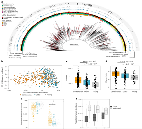
麻省理工学院、哈佛大学研究人员在Nature Microbiology发表最.新研究,评估了百岁老人肠道病毒群特征,发现肠道中多种病毒会增加细菌分解硫酸盐能力,可能有助于帮助百岁老人免受传染病的侵害(图5)。百岁老人的肠道病毒朝着裂解的方向转变(一生中裂解性和溶原性病毒的比例是一个动态变化过程:婴儿时裂解性噬菌体更多,此后其比例下降,直至成年阶段稳定在以溶原性噬菌体为主)。这项研究中百岁老人的肠道病毒再次向着裂解的方向变化,变得更接近婴儿时期。由于裂解性的病毒更活跃、会杀死其感染的细菌,因此这些百岁老人的肠道抵御细菌感染的能力可能更强[13]。
新闻图片5
图5 百岁老人肠道病毒的变化模式
主坐标分析表明个体肠道病毒群在年龄梯度上的分离,α-多样性指标也显示百岁老人病毒组更加多样化,丰富度更高,并且在vOTU参考数据库的基础上计算丰富度时,观察到病毒组多样性随着年龄的增长而增加。总的来说,这些数据表明百岁老人拥有丰富多样的肠道病毒组(图6)。
新闻图片6
图6 健康的百岁老人表现出更多样化和丰富的病毒组
器官衰老的代谢特征
华大基因研究所徐院长领导其研究团队发现了人体器官衰老速度的差异性:不同器官的衰老速度各不相同。研究人员招募了深圳当地4066名20-45岁(健康年轻成年人)的志愿者,从血液样本、粪便样本、体能检查和面部皮肤图像生成多组学数据[14]。共检测了403个特征,包括74个代谢组特征、34个临床生化特征、36个免疫系统特征、15个体成分特征、8个体能特征、10个脑电图特征、16个面部皮肤特征和210个肠道微生物组特征(图7)。研究发现人体内不同器官的衰老速度不同;器官与人体系统在以不同的速度衰老;不同器官和系统的生物年龄具有不同的相关性,特定的生物年龄可以预测相应器官的疾病,器官(如,肾脏)的衰老速度与肠道微生物组的衰老速度呈负相关。因此,拥有更加“年轻”的肠道菌群能够延缓肾脏等器官的衰老速度,进而延缓人体衰老。
新闻图片7
图7 通过不同技术收集多组学数据,并分为器官和系统组
长寿相关的粪便代谢物特征
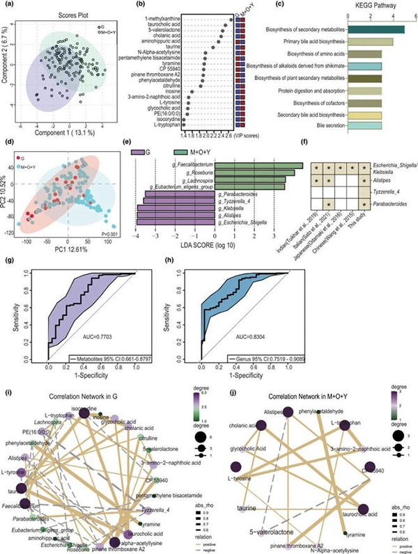
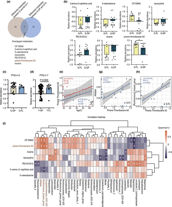
中山大学研究团队对通过对世界第七长寿之乡中国蕉岭县长寿群体进行研究,发现长寿个体拥有不同于一般人群的肠道微生物组特征[15],且其代谢物蒎烷血栓烷A2 (Pinane thromboxane A2, PTA2)的水平在家族性长寿个体及其年轻后代中始终高于普通人群并坚定了一系列标志物(发现1-甲基蒽、牛磺胆酸、5-戊内酯、胆烷酸、牛磺酸、N-α-乙酰赖氨酸等代谢物在M + O + Y组中富集,而氨基马尿酸、五亚甲基双.乙.酰胺、酪胺等代谢物在G组中富集)。在四个年龄组中,家族长寿成员中的PTA2比一般人群中的要丰富得多。Spearman相关分析显示G-FL组的PTA2与相对丰度呈显著正相关,PTA2可以增强小胶质细胞的Aβ40特异性吞噬效率并增强抗炎表型,并且这种保护作用与小胶质细胞中STAT6信号的激活有关(图8,图9)。
新闻图片8
图8 长寿个体中特定代谢组学和微生物组特征
新闻图片9
图9 PTA2在家族长寿人群中含量更高,且与年龄呈正相关

总结
肠道微生物组和肠道中的代谢组途径与个体的生命特征息息相关,但目前我们对肠道菌群内细菌、真菌、古菌和病毒与宿主细胞、组织和器官等水平的的综合作用机制尚不完全清楚。已有研究表明,菌群参与人的几乎整个生命过程并扮演着重要的代谢调控角色,在长寿人群的研究中发现了一些重要的细菌和病毒特征以及菌群代谢标志物,但确切机制仍需要继续完善。百趣新推出的“4K”微生态之肠道菌群深度宏基因组,同时涵盖宏病毒组、宏细菌组、宏古菌组、宏真菌组共四种单独的组学产品,帮助客户深入探究肠道菌群与宿主的互作机制。         
                 
参考文献:
[1]. DeJong, Erica N.; Surette, Michael G.; Bowdish, Dawn M.E. (2020). The Gut Microbiota and Unhealthy Aging: Disentangling Cause from Consequence. Cell Host & Microbe, 28(2), 180–189. 
[2]. Fanli Kong, Feilong Deng, Ying Li & Jiangchao Zhao (2019) Identification of gut microbiome signatures associated with longevity provides a promising modulation target for healthy aging, Gut Microbes, 10:2, 210-215.
[3]. Wu L, Zeng T, Zinellu A, et al. A Cross-Sectional Study of Compositional and Functional Profiles of Gut Microbiota in Sardinian Centenarians[J]. mSystems, 2019, 4(4).
[4]. Rampelli S, Soverini M, D'Amico F, et al. Shotgun Metagenomics of Gut Microbiota in Humans with up to Extreme Longevity and the Increasing Role of Xenobiotic Degradation[J]. 2020.
[5]. Wilmanski T M, Diener C, Rappaport N, et al. Gut microbiome pattern reflects healthy ageing and predicts survival in humans[J]. Nature Metabolism, 2021, 3(2).
[6]. Sonowal Robert, Swimm Alyson, Sahoo Anusmita, et al. Indoles from commensal bacteria extend healthspan[J]. Proc Natl Acad Sci U S A, 2017, 114: E7506-E7515.
[7]. Rampelli Simone, Candela Marco, Turroni Silvia, et al. Functional metagenomic profiling of intestinal microbiome in extreme ageing[J]. Aging (Albany NY), 2013, 5: 902-12.
[8]. Sato, Y., Atarashi, K., Plichta, D.R. et al. Novel bile acid biosynthetic pathways are enriched in the microbiome of centenarians. Nature (2021).
[9]. Chen Y, Zhang S, Zeng B, et al. Transplant of microbiota from long-living people to mice reduces aging-related indices and transfers beneficial bacteria. Aging (Albany NY). 2020; 12:4778-4793.
[10]. Chen, S., Chen, L., Qi, Y. et al. Bifidobacterium adolescentis regulates catalase activity and host metabolism and improves healthspan and lifespan in multiple species. Nat Aging 1, 991–1001 (2021). 
[11]. Pang, S., Chen, X., Lu, Z. et al. Longevity of centenarians is reflected by the gut microbiome with youth-associated signatures. Nat Aging 3, 436–449 (2023).
[12]. Ghosh, T.S., Shanahan, F. & O’Toole, P.W. The gut microbiome as a modulator of healthy ageing. Nat Rev Gastroenterol Hepatol 19, 565–584 (2022). 
[13]. Johansen, J., Atarashi, K., Arai, Y. et al. Centenarians have a diverse gut virome with the potential to modulate metabolism and promote healthy lifespan. Nat Microbiol (2023).
[14]. Li,Z. et al. Distinct biological ages of organs and systems identified from a multi-omics study. [J]Cell Rep 10(1970):110459.
[15]. Gong J, Liu S, Wang S, Ruan H, Mou Q, Fan P, Chen T, Cai W, Lu Y, Lu Z. Identification of fecal microbiome signatures associated with familial longevity and candidate metabolites for healthy aging. Aging Cell. 2023 May 2:e13848.
 

上一篇

非靶代谢组学+肠道菌群测序:改善乳腺癌相关性疲劳——针灸!

下一篇

百趣代谢组学 | 党参远志散对记忆障碍大鼠学习能力和肠道菌群的影响

更多资讯

我的询价