13 年
手机商铺
公司新闻/正文
456 人阅读发布时间:2024-08-13 10:45
文章标题:Gut microbially produced tryptophan metabolite melatonin ameliorates osteoporosis via modulating SCFA and TMAO metabolism
发表期刊:Journal of Pineal Research
影响因子:8.3
百趣提供技术服务:氧化三甲*胺、短链脂肪酸靶向代谢组学
骨质疏松症(Osteoporosis, OP)是一种以骨质减少和骨骼微结构恶化为特征的慢性代谢性骨骼疾病。褪黑素(Melatonin,MLT)是一种重要的内源性激素,调节骨代谢,维持骨稳态,并改善OP的进展。研究表明,MLT参与调节肠道微生物和肠道屏障功能,但肠道微生物代谢物MLT在OP中的作用仍不清楚。
2024年3月29日,Journal of Pineal Research杂志上发表了题为Gut microbially produced tryptophan metabolite melatonin ameliorates osteoporosis via modulating SCFA and TMAO metabolism的研究论文,揭示了MLT以肠道微生物群依赖的方式重塑肠道TMAO和SCFA代谢减轻炎症和骨量丢失,影响M1/M2巨噬细胞平衡和肠道通透性改善OP小鼠的骨质量丢失,表明肠道微生物产生的MLT通过“肠-骨”轴在OP进展中起着重要作用,这可能为治疗OP的新型药物开发提供新的见解。百趣生物为此研究提供了氧化三甲*胺,短链脂肪酸靶向代谢组学检测服务。
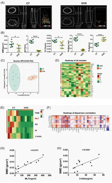
首先,为了确定肠道微生物依赖的色氨酸代谢是否与OP的进展有关,构建卵巢切除(Ovariectomized, OVX)诱导的小鼠OP模型(图1)。Micro-CT图像显示,OVX小鼠与对照组相比骨质量显著丢失(图2A),主要表现为骨矿物质密度(bone mineral density, BMD)降低、骨体积/组织体积比(bone volume/tissue volume ratio, BV/TV)降低、骨小梁数量(trabecular number, Tb.N)减少、骨小梁厚度(trabecular thickness, Tb.Th)增加以及骨小梁间距(trabecular separation, Tb.Sp)增加(图2B)。接下来,色氨酸靶向代谢组学分析显示两组之间有明显差异(图2C)。热图结果显示,29种与色氨酸相关的代谢物,包括血清素通路、吲哚乙*胺通路和芳香烃受体通路中的代谢物(图2D),其中有5种代谢物有显著差异,包括3-羟基***** (3-Hydroxyanthranilic acid, 3-HAA)、色胺、色醇、3β-吲哚丙稀酸和褪黑素(Melatonin, MLT)(图2E)。值得注意的是,褪黑素(Melatonin, MLT)和 3-羟基****(3-Hydroxyanthranilic acid, 3-HAA)水平与BMD显著正相关(图2F)。其中与3-HAA相比,MLT与BMD之间有更好的线性关系(图2G,H)。这些结果表明,在OP小鼠中,粪便中MLT水平的降低与骨质量下降有关。

图1. 实验研究程序

图2. 肠道微生物来源的MLT随着OP的进展而降低
进一步探讨补充MLT是否可以改善OP进展过程中的骨丢失(图3A)。MTL明显减轻OVX小鼠的骨质流失(图3B),Tb.Th显著降低,BMD、BV/TV、Tb.N和Tb.Sp以及TMD显著升高(图3C)。此外,H&E和Masson染色表明,MTL显著增加骨面积、骨体积和密度(图3D、E)。同时,骨髓中TRAP+细胞数量明显减少,表明MLT对成骨细胞分化具有抑制作用(图3F、G)。还检测血清骨吸收指标Ⅰ型胶原C端裂解肽(C-telopeptide of type I collagen, CTX-1)的水平,发现MLT处理后显著降低(图3H)。综上所述,这些结果表明MLT在体内具有显著的抗骨质疏松症作用,有效改善OVX引起的骨丢失。

图3. MLT显著改善OVX诱导的骨丢失
通过对OVX小鼠进行抗生素(antibiotics,ABX)处理明确MLT对OP的作用是否依赖肠道微生物(图4A)。发现两组小鼠骨相关指数无显著差异(图4B、C)。即MLT对OVX诱导的OP的保护作用与肠道微生物有关。进一步通过OVX+NS或OVX+MLT小鼠进行粪便微生物群移植(Fecal microbiota Transplantation, FMT)到ABX处理的OVX小鼠中(图4D)。与FMT(OVX+NS)相比,FMT(OVX+MLT)中BV/TV、Tb.N水平显著增加,Tb.Sp水平降低(图4E、F)。结果表明,MLT通过依赖肠道微生物改善骨丢失。

图4. MLT以肠道微生物依赖的方式减轻OP的进展
进一步对粪便样本进行16S rDNA基因测序分析,覆盖度和香农指数表明,与对照组相比,MTL处理小鼠肠道微生物的丰富度和多样性更高(图5A),主成分分析(principal coordinate analysis, PCoA)发现两组存在显著差异(图5B)。KEGG结果显示,与OVX+NS组相比,氨基酸代谢、能量代谢、其他氨基酸代谢、生物毒素生物降解和代谢以及核苷酸代谢的能力增加,而癌症、衰老、折叠、排序和降解以及耐药性的能力减少(图5C),以及MLT处理降低有氧和形成生物膜类型,同时增加厌氧、含有可移动元件和潜在病原体的类型(图5D)。门水平中,拟杆菌门(Bacteroidetes)的丰度在MLT处理后增加,但厚壁菌门(Firmicutes)和F/B(Firmicutes/Bacteroidetes)比率无显著差异(图5E-H)。
如图6A-C所示,肠道微生物在属水平上的组成和结构明显不同。其中,uncultured_bacterium_f_Muribaculaceae,Allobaculum和Parasutterella丰度显著升高,Akkermansia显著降低,这可能对OP的进展具有显著影响(图6D-H)。进一步通过线性判别分析效应大小和进化树分析发现,在OVX+MLT小鼠中富集到8种细菌,OVX+NS中富集7种细菌(图6I-J)。Akkermansia与Allobaculum、uncultured_bacterium_f_F082和Escherichia‐Shigella呈负相关,Allobaculum与Escherichia‐Shigella与Coriobacteriaceae_UCG‐002呈正相关,与 Lachnospiraceae_UCG‐006呈负相关(图6K)。以上结果表明,MLT可以重塑肠道微生物并逆转OVX诱导的肠道微生物失调。

图5. MLT减轻OVX诱导的OP小鼠的微生物群失调

图6. MLT重塑肠道微生物群的组成和结构
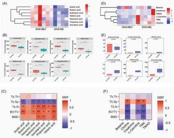
OVX+MLT显著增加乙酸、异*丁*酸、异戊酸、戊酸、丁*酸和丙*酸的水平,虽然己*酸无差异,但SCFAs总量显著升高(图7A-B)。进一步通过TMAO靶向代谢组学,发现TMAO相关代谢物存在差异,其中三甲*胺(trimethylamine, TMA)和胆碱(choline)显著降低(图7D-E)。为了进一步确定肠道微生物代谢物与OP进展之间关系,通过关联分析7种SCFA相关代谢物与5种骨相关指标发现,异*丁*酸和戊酸与BMD、BV/TV和Tb.N呈正相关,但与Tb.Sp呈负相关(图7C)。胆碱和TMA与BMD、BV/TV和Tb.N呈负相关,而与Tb呈正相关(图7F)。综上所述,MLT可通过增加代谢物SCFA和降低TMAO丰度来改善OP。

图7. MLT改变OP小鼠代谢物TMAO和SCFA
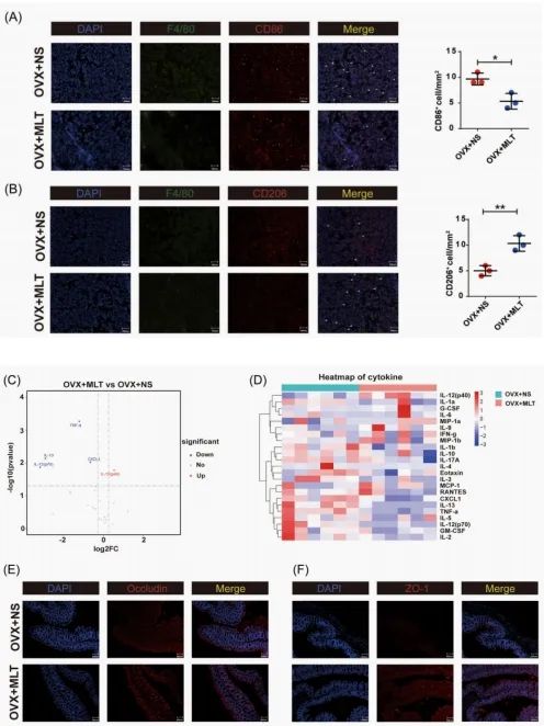
6. MLT调节M1/M2巨噬细胞平衡,恢复肠道屏障功能
为了研究MTL是否通过调节M1/M2巨噬细胞平衡来挽救骨丢失,通过胫骨免疫荧光检测发现,与NS组相比,MTL组小鼠的M1型巨噬细胞(CD86+F4/80+)百分比显著减少,同时,MTL组小鼠的M2型巨噬细胞(CD206+F4/80+)百分比显著增加,表明M1向M2表型的转变(图8A、B)。通过小鼠炎症阵列中发现,OVX+MLT组中促炎细胞因子IL-12(p70)、TNF-α、CXCL1和IL-13明显减少(图8C、D)。此外,MLT显著增加紧密连接蛋白(Occludin、ZO-1)的表达(图8E、F)。总之,MLT显著下调M1/M2比值,降低促炎细胞因子的水平修复肠屏障功能,这可能与SCFA水平的增加和TMAO水平的降低有关。

图8. MLT调节M1/M2巨噬细胞平衡,恢复肠道屏障功能
研究结果表明,MLT治疗可以通过重塑肠道微生物组合和结构以及代谢物(包括SCFAs和TMAO)来缓解OVX介导的骨丢失,其潜在机制可能与M1/M2平衡和改善肠道屏障功能有关。这些发现为MLT作为OP治疗的新候选药物提供了见解,并为肠道微生物群作为OP进展的关键靶点提供了证据。