13 年
手机商铺
公司新闻/正文
359 人阅读发布时间:2025-03-24 13:14
近日,中国科学院上海免疫与感染研究所孟广勋研究员及上海交通大学医学院附属新华医院刘辰莹研究员共同担任通讯作者在nature immunology发表题为“Short IL-18 generated by caspase-3 cleavage mobilizes NK cells to suppress tumor growth”的研究论文。该研究发现,由caspase-3切割产生的短IL-18能够动员自然杀伤(Nature Killer,NK)细胞,从而抑制肿瘤生长,这一发现为癌症免疫治疗提供了新的思路。

英文标题:Short IL-18 generated by caspase-3 cleavage mobilizes NK cells to suppress tumor growth
中文标题:Caspase-3切割产生的短IL-18动员NK细胞抑制肿瘤生长
发表期刊:nature immunology
影响因子:27.7
客户单位:中国科学院上海免疫与感染研究所
合作产品:蛋白冠-DIA
研究摘要
IL-18,一种在免疫应答中扮演重要角色的细胞因子,通常以18-kDa的成熟形式发挥作用,由caspase-1切割产生。然而,除了这种成熟形式,IL-18还可以被其他蛋白酶处理,生成不同功能的片段。本研究发现在癌细胞中,caspase-3能够切割IL-18,产生一个15-kDa的短IL-18。与成熟IL-18不同,短IL-18不分泌,不与IL-18Rα结合,而是转移到细胞核中,通过CDK8促进STAT1在Ser727位点的磷酸化,并增强ISG15的表达和分泌。这一发现揭示了短IL-18在肿瘤免疫中的潜在作用,为癌症治疗提供了新的视角。

成熟IL-18和短IL-18抗肿瘤功能机制的示意性模型
研究结果
1、Caspase-3切割产生的短IL-18不会分泌,而是定位在细胞核中
研究发现,仅caspase-3能将重组IL-18切割成15kDa的短IL-18,而其他凋亡相关caspase(例如caspase-7、-8、-9)则无此功能(图1a-b)。MEROPS 数据库预测小鼠IL-18中caspase-3的切割位点为D69,人IL-18中为D71/D76,且caspase-1和caspase-3的切割位点在不同物种中高度保守。当这些天冬氨酸位点被丙氨酸取代时,突变体在HEK293T细胞中经raptinal刺激后抵抗caspase-3切割(图1c)或在与活性rhCASP3孵育时抵抗切割,但仍对caspase-1切割敏感。因此,caspase-3在D69(小鼠)和 D71/D76(人)位点切割IL-18产生短IL-18(图1d)。有趣的是,只有成熟 IL-18,而不是短IL-18片段,能诱导NK细胞分泌IFNγ(图1e),表明短IL-18的功能与成熟IL-18不同(图1e)。并且短IL-18仅在细胞裂解物中存在,上清液中未发现其被分泌(图1f-g)。此外,作者进一步研究了短IL-18的细胞定位,与定位于细胞质的pro-IL-18或N-IL-18不同,短IL-18仅定位于细胞核(图1h-i),Co-IP实验证实其不会与IL-18Rα互作(图1j)。

图1 由Caspase-3切割产生的短IL-18不会分泌,而是定位在细胞核中
2、短IL-18不依赖IL-18R抑制肿瘤生长
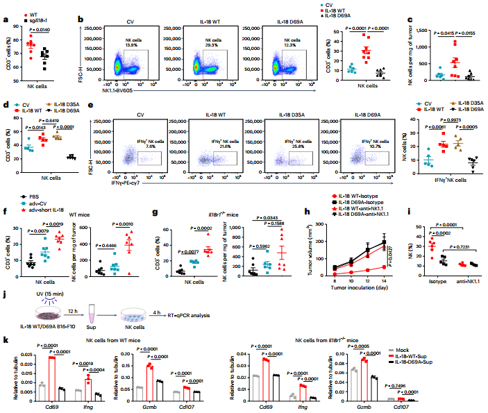
首先,作者检测了不同癌细胞系中IL-18的表达,发现小鼠乳腺癌(E0771)和结肠腺癌(MC38)细胞中可检测到IL-18,但B16-F10黑色素瘤、LLC肺癌、4T1乳腺癌或EG7 T淋巴瘤细胞中未检测到(图2a)。敲除或敲低IL18会加速免疫正常小鼠的肿瘤生长,而野生型(WT)IL-18在sgIL18-MC38细胞中重新表达则显著抑制了肿瘤生长(图2b)。同样,IL-18 WT在B16-F10细胞中的异位表达抑制了肿瘤生长,而IL-18 D69A则没有(图2c)。免疫印迹确认在IL-18表达完整的肿瘤样本中存在短IL-18,但不存在成熟IL-18(图2d)。过表达caspase-1抗性IL-18 D35A的肿瘤仍保留肿瘤抑制活性(图2e),表明癌细胞内源性IL-18的抗肿瘤功能是由短IL-18而非成熟IL-18介导的。接下来,作者在B16-F10细胞中稳定表达短IL-18和N-IL-18,并评估了免疫正常小鼠的肿瘤生长情况。结果表明,过表达短IL-18的B16-F10肿瘤比过表达N-IL-18的肿瘤表现出更强的监视和抑制肿瘤进展的能力(图2f)。此外,作者设计了腺病毒载体以直接将短IL-18递送至肿瘤中,与adv-CV相比,瘤内注射adv-短IL-18显著抑制了肿瘤生长并提高了小鼠的存活率(图2g-i)。因此,癌细胞内源性短IL-18在免疫正常小鼠中抑制了肿瘤生长。在IL18受体缺陷的IL18r1−/−小鼠中,过表达IL-18 WT的B16-F10细胞仍能抑制肿瘤生长,而IL-18 D69A突变体则不能(图2j)。另外,瘤内注射adv-短IL-18在IL18r1−/−小鼠中仍能显著减少肿瘤生长,效果与WT小鼠相当(图2h-k)。这些结果表明,癌细胞内源性短IL-18独立于成熟IL-18/IL-18R轴抑制肿瘤生长。

图2 癌细胞中IL-18的Caspase-3切割可延缓肿瘤发生,而不依赖于Caspase-1或IL-18R
3、短IL-18通过动员NK细胞抑制肿瘤生长
随后作者深入研究了短IL-18的抗肿瘤机制。首先作者评估了短IL-18过表达对肿瘤细胞的影响,包括其对增殖和凋亡反应的影响。结果表明,短IL-18的肿瘤抑制作用是通过完整的宿主免疫系统实现的。然后作者还分析了肿瘤微环境(TME)中的免疫细胞,发现IL-18缺陷的MC38和E0771肿瘤中肿瘤浸润的NK 细胞显著减少(图3a),而表达IL-18 WT的B16-F10肿瘤表现出更多的肿瘤浸润NK细胞(图3b-c)。过表达IL-18 WT或IL-18 D35A的B16-F10肿瘤中NK细胞群增加,IFNγ+ NK细胞比例高于IL-18 D69A(图3d-e)。瘤内注射adv-短IL-18在WT和IL18r1−/−小鼠中均支持NK细胞群(图3f-g)。事实上,当我们在小鼠中植入IL-18 WT和IL-18 D69A过表达的B16-F10肿瘤并进行NK细胞耗竭时,短IL-18 的抗肿瘤效应基本被消除(图3h-i)。此外,作者用紫外线(UV)照射IL-18 WT和IL-18 D69A过表达的B16-F10细胞,并收集这种条件培养基刺激WT或IL18r1−/−NK细胞(图3j)。结果表明,与IL-18 D69A突变体培养基相比,含有IL-18 WT过表达细胞的培养基显著增强了NK细胞(WT或IL18r1−/−)的活化,表现为Cd69、Ifng、Gzmb和Cd107的上调(图3k)。因此,这些发现证实NK细胞在介导短 IL-18的抗肿瘤功能中起核心作用,独立于IL-18R介导的信号。

图3 癌细胞中IL-18的Caspase-3切割通过NK细胞增强抗肿瘤免疫力
4、短IL-18延缓AOM/SS CRC模型中的肿瘤发生
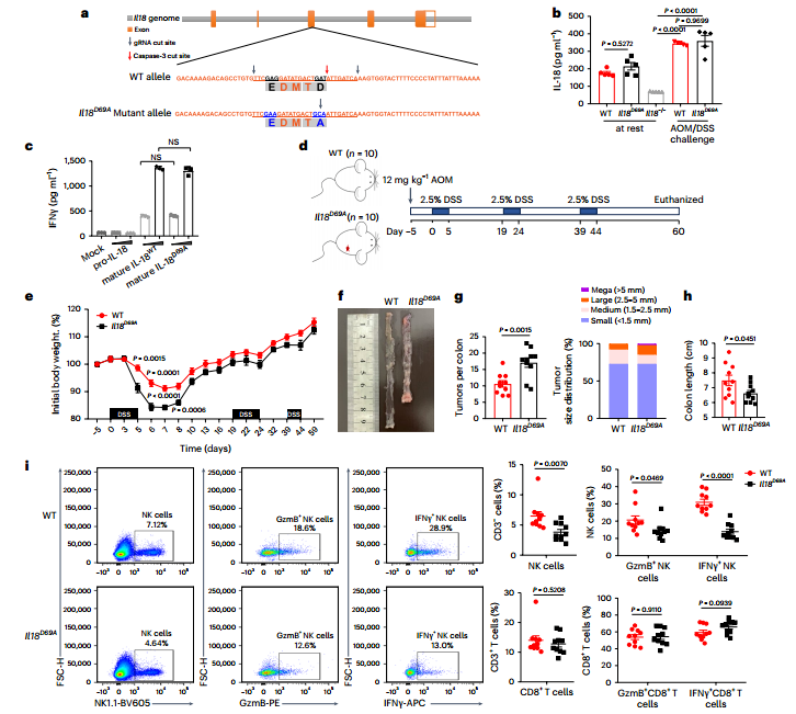
为研究短IL-18在体内的内源性功能,作者构建了IL18D69A小鼠系(图4a)。与体外数据一致,IL18D69A突变仅影响短IL-18的生成,而不影响成熟IL-18的生成和功能(图4b-c)。接着作者使用慢性AOM+DSS诱导的结肠炎相关结直肠癌(CRC)小鼠模型(图4d),发现与WT小鼠相比,IL18D69A小鼠在第一个周期中的结肠炎严重程度显著更高,表现为体重减轻(图4e)。此外,在实验终点,IL18D69A小鼠表现出显著更多和更大的肿瘤以及结肠缩短(图4f-h)。因此,Il18D69A小鼠由于缺乏短IL-18而更易患CRC。一致地,在该模型中,从Il18D69A小鼠结肠的固有层淋巴细胞(LPLs)中分选的NK细胞、GzmB+NK细胞和IFNγ+NK细胞的百分比显著低于WT小鼠;而CD8+T细胞的数量相当(图4i)。这些发现强调了短IL-18在抑制肿瘤发展和增强CRC中NK细胞的抗肿瘤功能中的关键作用。

图4 短IL-18延缓AOM/SS CRC模型中的肿瘤发生
5、短IL-18通过促进STAT1磷酸化动员NK细胞
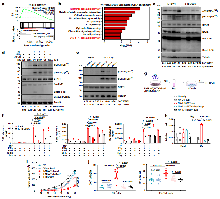
为深入了解短IL-18动员NK细胞的分子作用机制,作者进行了RNA-seq分析,结果发现IL-18 WT样本中上调的基因与NK细胞功能密切相关(图5a)。值得注意的是,与IFN和JAK-STAT信号通路相关的转录本在表达IL-18 WT的样本中明显富集(图5b)。随后,作者评估了IL-18 WT和IL-18 D69A过表达的 B16-F10肿瘤中STAT1在Ser727和Tyr701位点的磷酸化情况。值得注意的是,与IL-18 D69A突变体相比,IL-18 WT过表达肿瘤中STAT1在Ser727位点的磷酸化显著增加,而Tyr701位点的磷酸化没有增加(图5c)。此外,典型STAT1目标基因ISG15 在IL-18 WT过表达样本中的表达也明显上调(图5c)。因此,STAT1信号在体内被激活,并在IL-18 WT过表达的肿瘤中显著增强。此外,作者还发现IFNγ加TNF联合处理后,癌细胞中的pro-IL-18被切割成短IL-18,促进了STAT1在Ser727位点的磷酸化,而在Tyr701位点的磷酸化则无变化;这一效应完全被caspase-3抑制剂z-DEVD阻断(图5d)。进一步研究发现短IL-18还促进了STAT1的激活和下游ISG的表达(图5e-f)。用来自IL-18 WT过表达的B16-F10细胞的条件培养基培养NK细胞可以增强NK细胞的激活,而STAT1沉默则消除了这一效应(图5g-h)。与这些体外实验一致,当在同种肿瘤小鼠模型中敲低STAT1表达时,短IL-18的抗肿瘤功能显著受损(图5i)。在IL-18 WT过表达的B16-F10肿瘤中,当Stat1被敲低时,TME中的NK细胞百分比以及IFNγ分泌的NK细胞显著减少(图5j)。上述这些结果共同表明,癌细胞内源性短IL-18与STAT1协同作用,动员NK细胞。

图5 短IL-18促进癌细胞中Se 727上的STAT1磷酸化以动员NK细胞
6、短IL-18与CDK8互作激活STAT1
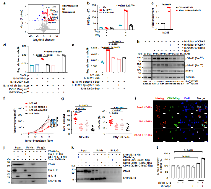
作者对肿瘤细胞上清液进行了质谱分析(图5g)以确定癌细胞上清中受短IL-18-STAT1轴调控的分子。结果显示,短IL-18显著增强了ISG15蛋白的分泌(图6a-b)。此外,由于短IL-18显著增强了STAT1与ISG15启动子的结合(图6c),它促进了肿瘤细胞中 ISG15的表达和分泌。用重组ISG15补充肿瘤细胞条件培养基中的ISG15可以恢复NK细胞的活化(图 6d)。同样,用来自IL-18 WT过表达的B16-F10细胞的条件培养基培养NK细胞增强了NK细胞的激活,但在这些细胞中敲除ISG15显著减少了这一效果(图6e)。这些发现表明,短IL-18通过促进STAT1活化和ISG15分泌来支持TME中NK细胞的功能。此外,短IL-18对ISG15的促进作用显著减少了NK细胞和IFNγ产生NK细胞在TME中的数量(图6f-g)。另外作者还发现用CDK8抑制剂而非CDK4或CDK7抑制剂能有效减少短IL-18诱导的STAT1在Ser727位点的磷酸化(图6h)。接下来的研究发现短IL-18 和CDK8在核内有明显的共定位(图6i-j)。短IL-18 可能主要与CDK8的激酶域中的三个区域互作:29-34、194-198和236-246位点,并且值得注意的是,删除最后两个基序几乎消除了CDK8与短IL-18的相互作用(图6k)。进一步的研究表明,短IL-18增强了CDK8的激酶活性(图6l),导致STAT1在Ser727位点的磷酸化增加。

图6 短IL-18与CDK8相互作用促进STAT1活化和ISG15分泌
7、短IL-18/pSTAT1(Ser727)/CD56轴的临床意义
人类蛋白质图谱(Human Protein Atlas)数据库显示与健康人群相比,CRC患者的IL-18核内定位较少。为进一步研究,作者首先确认了四种人类CRC细胞系中不同IL-18形式的细胞定位。与小鼠细胞系的发现一致,人类pro-IL-18也定位于细胞质中,而只有由caspase-3切割产生的短IL-18转位到核内(图 7a-d)。因此,核内IL-18仅是短IL-18。为评估短IL-18在CRC中的临床相关性,作者对包含117对CRC和正常组织的组织阵列进行了IL-18的免疫组化(IHC)染色。结果表明,CRC组织中核内IL-18(短IL-18)的蛋白水平较低(图7e-f)。此外,核内定位的IL-18蛋白水平较低与CRC患者较短的总生存期相关(图7g),表明短IL-18的增加与CRC患者较好的预后相关。作者还发现STAT1在Ser727位点的磷酸化水平与短IL-18的趋势一致(图7e-h)。短IL-18的蛋白量与CRC组织中pSTAT1(Ser727)的蛋白量显著相关(图7j)。此外,约30%的CRC组织表现出短IL-18和pSTAT1(Ser727))的高表达(图7i)。并且短IL-18蛋白水平也与CRC组织中的NK细胞标志物CD56水平显著相关(图7k)。这些发现表明,短IL-18/pSTAT1(Ser727)/CD56轴可能在抑制人CRC肿瘤进展中发挥重要作用。

图7 核内短IL-18产生升高与CRC患者的更好预后相关
研究小结
1、短IL-18的产生与特性:研究发现,caspase-3在D69位点切割IL-18,生成短IL-18。与成熟IL-18不同,短IL-18不分泌到细胞外,而是定位于细胞核内。这一特性使得短IL-18能够通过与CDK8相互作用,促进STAT1在Ser727位点的磷酸化,从而增强ISG15的表达和分泌。
2、短IL-18对NK细胞的激活:短IL-18通过上调ISG15的表达,增强NK细胞的活性和细胞毒性。ISG15能够与NK细胞表面的LFA-1α结合,促进NK细胞的活化和IFNγ的产生。这一机制在多种肿瘤模型中得到了验证,显示出短IL-18在抑制肿瘤生长中的重要作用。
3、临床意义:在结直肠癌患者中,短IL-18在细胞核中的高表达与更好的预后相关。这表明短IL-18可能作为一种潜在的生物标志物,用于评估肿瘤患者的预后和治疗效果。