13 年
手机商铺
公司新闻/正文
222 人阅读发布时间:2025-06-17 13:13
文章标题:Integrative phenomics, metabolomics, and flavoromics reveal key quality indicators during the formation of flavor and bioactive compounds in Alpinia hainanensis (Zingiberaceae) fruit
发表期刊:Food Chemistry
影响因子:8.5
合作单位:中国热带农业科学院热带作物品种资源研究所
百趣提供服务:精准植物广泛靶标代谢组学
研究背景
草豆蔻(Alpinia Hainanensis)原产于中国和东南亚国家,尤其是中国海南省。因其具有独特的风味价值和药用价值,被广泛应用于调味品加工和中药材相关产业,年产值约2,800万美元。然而,目前关于其风味和生物活性成分的形成机制研究较少。代谢组学作为一门新兴技术,有助于发现植物特定阶段的特征代谢产物,并从代谢水平上对生物量积累机制提供新见解。
中国热带农业科学院于福来研究员团队经过苦心钻研,采用表型组学-代谢组学-风味组学相结合的方法,以高效液相色谱-串联质谱(UPLC-MS/MS)和气相色谱-质谱(GC-MS)为基础,对草豆蔻挥发性和非挥发性代谢产物进行了研究,确定了影响草豆蔻风味的主要成分;通过表型-代谢产物相关性分析,揭示了草豆蔻果实风味和生物活性物质形成过程中的关键品质指标,为草豆蔻的优化采收、加工利用和综合开发提供了科学依据。
技术路线

研究结果
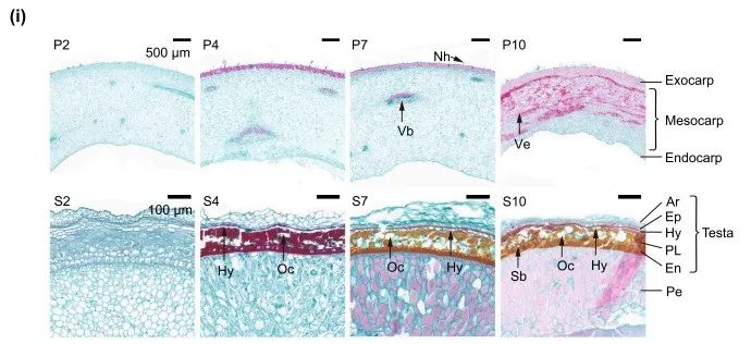
1.果实发育成熟过程中的形态和显微结构变化
在形态学上,开花后2-11周,果实的颜色、大小和重量呈现时空变化,随着发育的进行,果皮由绿色变为黄色,而种子由白色变为灰色(图1a-c)。果实或种子的颜色变化通常反映了潜在的代谢转变,并标志着从发育到成熟的过渡。发育期跨越2-7周,在此阶段果实大小(包括果皮厚度和种子长度)和重量(鲜重和干/鲜比)会不断增加(图1d-g)。成熟期为7-10周,假种皮液化,大小和重量明显变小(图1a, d, h)。此外,外果皮从7-10周变薄可能意味着水分流失。显微结构上,番红染色的紫红色区域的增加表明外果皮、果皮中的维管束和种子中的色素层的木质化增加,外果皮在第7周时达到最大厚度,此后变薄(图1i)。


图1. 草豆蔻果皮和种子在发育和成熟过程中的形态和显微结构
2.精油积累的微观定位与发育动态
冷冻切片结果表明,挥发油主要分布在油细胞中,具有时空特异性,在S10阶段达到峰值(图2a)。超临界CO2萃取试验支持了这一观点,在同一阶段显示出5.5%的峰值产率(图2b)。研究发现,种子中的油细胞密度显著高于果皮,种子中油细胞密度从S2到S4这一阶段下降,可能与果实膨胀有关(图2c)。四氧hua锇染色的半薄切片进一步揭示了精油积累的空间分布。随着发育的进行,锇染色的油细胞从浅蓝色变暗为灰色,表明精油积累增加(图2d)。超微结构观察表明,果皮和种子中的细胞质、质体、高尔基体、线粒体和液泡中都含有嗜锇物质,果皮中的油细胞明显大于种子中的油细胞(图2f-g)。开花后2-4周,油细胞的颜色从无色到深棕色发生明显变化,亮度明显下降,黄色增加(图2f,h,i)。这些引人注目的视觉变化可能反映了精油的积累和成分的转变。


图2. AHF精油在发育成熟过程中积累的微观特征
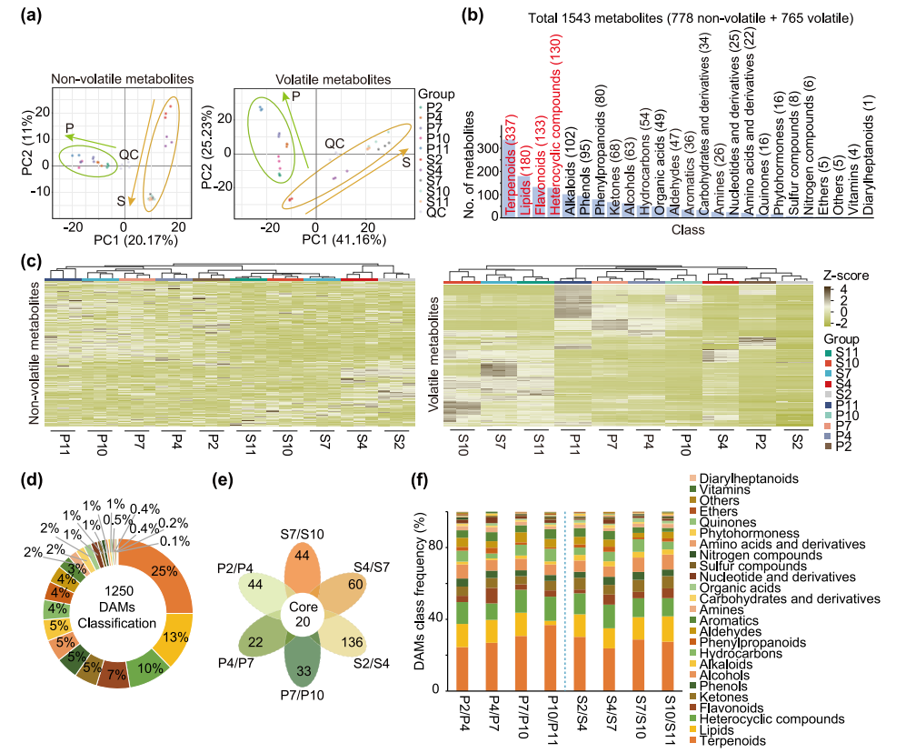
3.代谢组学分析与差异代谢物积累
基于代谢组学数据的PCA揭示了挥发性和非挥发性代谢物的不同时空模式(图3a)。在PCA结果中,果皮和种子样本之间明显分离。通过代谢组学检测共鉴定到了778种非挥发性和765种挥发性代谢物,并将其分为25类,其中萜烯,脂类,类黄酮含量最高(图3b); 层次聚类分析将果皮和种子样本各自分为不同的簇,进一步说明它们的组织特异性和阶段特异性代谢分化(图3c)。进一步通过差异代谢物筛选,共得到1250种差异代谢物,其中萜类、脂质和类黄酮是最富集的类别(图3d)。尽管特定化合物类别的比例略有不同,但在不同发育和加工阶段,差异代谢物分类模式基本一致(图3e-f)。采后加工导致果皮中萜类化合物的多样性和相对含量大幅增加(图3f)。这些发现足以说明发育阶段和加工处理对代谢物表达谱的影响。

图3. AHF果皮和种子的代谢组学和差异代谢物累积分析
4.风味感知、代谢组学和组织特异性的综合分析
感官评价表明,果皮和种子都表现出辛辣感,这种辛辣感在发育和成熟过程中增强,加工后辣味略有增强。假种皮随着成熟而出现明显的甜味,加工后甜味下降。苦味在种子中较低,在果皮中适中,加工降低了果皮的苦味(图4a)。这些结果表明草豆蔻果实风味特征的时空特异性,其中辛辣味是最突出的属性,而苦味可能会对消费者的接受产生负面影响。加工提高了辣味,同时降低了甜味和苦味,从而改善了草豆蔻在火锅和调味品应用中的特征风味。因此,采后加工可以改善草豆蔻在火锅底料等菜肴中的功能性风味质量,同时也提高了其抗菌潜力和货架期。风味感知数据和代谢产物谱之间的相关性分析进一步确定了有助于味道和香气的关键化合物。11种关键的非挥发性化合物与种子的风味性状显著相关:香芹酮和水杨酸有助于香料的辛辣感(图4b);乙酸糠酯、苯/酚、棉子糖和2-(4-羟基苯/基)乙醇影响假种皮的甜度(图4c);和柚皮素、非瑟酮、根皮素、松属素和染料木黄酮与苦味相关(图4d),其中11种代谢产物与辛香味相关(图4e),19种代谢产物与甜香味相关(图4f)。桑基图分析突出了10种挥发物,它们在不同的发育阶段对特定的香气具有重要贡献(图4g-h)。


图4. AHF果皮和种子的感官评价和rOAV分析
5.生物活性代谢物的时空积累模式及其对收获和利用的影响
本研究共鉴定出74种生物活性成分,呈现出不同的时空累积模式。其中,小豆蔻素、松属素等8个代表性成分表现出较强的生物活性和最高的相对含量(图5a-h)。四种主要的非挥发性代谢物,特别是小豆蔻素,麦角甾醇和儿茶素,主要富集在种子中,峰值在第4周。这些是已知的黄酮类化合物和二芳基庚/烷类化合物,具有抗氧化、抗氧化和抗菌活性,可能是草豆蔻药效的关键贡献者。精油是草豆蔻中的另一组特征性代谢产物,主要包括具有广谱活性的单萜和倍半萜,包括抗菌、抗炎和抗癌作用,显微分析表明,挥发油主要分布在果皮的中果皮和种子的色素层中,并在发育的早期开始积累。果皮中萜类化合物的多样性和丰富性,其中β-蒎/烯和α-蒎/烯的含量最高,明显超过种子中的含量,这突出了加工果皮作为有价值的精油来源的潜力。加工后单萜含量增加可能归因于热处理过程中倍半萜的降解及其转化。总之,这些研究结果表明,草豆蔻果实的风味质量是由具有时空特异性的代谢物协调网络决定的。 层次聚类分析表明,辛辣和甜味代谢物在种子和假种皮中在第10周时达到峰值,表明该阶段是风味的最佳收获时期。相反,苦味和毒性相关代谢物在成熟期间主要积累在果皮中,加工可能通过水解或结构转化进一步减少了有毒代谢物。为获得最佳香料品质,建议在开花后第10周采收果实,这一阶段的果实大、种子含油量高、果皮黄,种子深褐色,具有明显的甜味和辛辣味。


图5. 卡通风格的热图显示了AHF中关键生物活性成分的积累模式及其与表型指标的相关性
6.表型指标与关键生物活性成分积累之间的相关性
为了探索生物活性化合物积累的潜在表型预测因子,在形态性状、显微特征、感官属性和八种代表性生物活性代谢物之间进行相关性分析(图5i)。鉴定了几种表型-代谢物关联,特别是在种子中,这表明了用于代谢物预测的潜在发育生物标志物。在表型指标中,假种皮的甜香和种子油细胞颜色的深浅均与种子中3-Carene含量呈显著正相关,种子油细胞大小与小豆蔻素和松属素呈显著正相关,种子苦味与松属素也呈极显著正相关。种子苦味与松属素之间的强相关性表明,感官苦味可以作为与苦味相关的代谢物积累的表型指标。类似的苦味-活性成分相关的情况也在另一种姜科药用植物益智中被观察到:苦味与活性物质圆柚酮含量显著相关。总之,这些相关性为监测发育过程中的关键化学变化提供了实用的表型标记,油细胞形态成为草豆蔻果实质量控制的特征性状。
7.与风味和生物活性相关的潜在代谢途径
KEGG富集分析结果揭示了与风味和生物活性相关成分的时空积累模式(图6)。种子中的辛香和辛辣与苯丙素类生物合成有关,而果皮中的单萜和倍半萜生物合成有助于辛辣。假种皮中的甜味与半乳糖和酪氨酸代谢有关,甜味与脂肪酸,单萜,苦味与香豆素降解、类黄酮和三萜的生物合成有关。果皮中的单萜和种子中的类黄酮在相关的生物合成通路中富集,恰好与草豆蔻中已报道的抗菌、抗氧化和抗病毒活性功能一致。随着果实成熟,油细胞密度增加,果皮和种子颜色加深,假种皮开始变厚。发育缓慢,伴随着叶酸和生物素代谢增加,脂肪酸和甘油脂质周转增加。这些变化促使膜重组和精油积累。同时,淀粉和蔗糖的代谢和聚酮的生物合成产生的单糖,有助于假种皮甜味。苯丙氨酸和脂质代谢进一步丰富了风味特征。二萜生物合成也变得活跃,产生具有抗菌和抗炎作用的生物活性成分。研究还发现,通过改变糖、脂肪酸和类固醇生物合成途径中的富集模式来处理重塑的代谢物表达谱。煮沸处理可以溶解水溶性甜味代谢物,导致甜味降低,生物活性成分的生物合成增多,同时煮沸和干燥处理有效地抑制了微生物生长,这表明传统的采后处理可以防止果实发酵或腐败。

图6. 草豆蔻果皮和种子中风味物质和生物活性成分形成的关键途径预测
研究结论
本研究表明,发育阶段、成熟和采后处理显著影响了草豆蔻的宏观和微观形态、化学组成和感官特性。通过非靶代谢组学,共鉴定到了1543种代谢物,表现出不同的时空积累模式。在41种关键风味活性成分中,大多数在第10周时在种子中积累,表明其作为香料的最佳用途。相反,不同的生物活性成分在第4周和第10周之间显示出阶段特异性富集,其中小豆蔻素和麦角甾醇在第4周时达到峰值,而松属素在第10周时达到峰值,表明在种子发育过程中不同的药用潜力。感官相关代谢物呈现特异性空间分布:种子的辣味主要由水杨酸和苄叉丙酮引起,假种皮的甜味主要由乙酸糠酯、乙酸乙酯、3-蒈烯和β-罗勒烯引起,果皮的苦味主要由黄毒素、苦艾素和木犀草素引起。
富集分析将这些感官性状与特定的代谢途径联系起来:种子辛辣到苯丙素类生物合成,假种皮甜味到半乳糖代谢,果皮苦味到香豆素降解和黄酮/黄酮醇生物合成。此外,活性成分与单萜、倍半萜、黄酮和黄酮醇的生物合成途径密切相关,这些见解为草豆蔻果实的质量评价、精准收获和利用提供了科学依据。未来的研究应该调查发育、成熟和采后处理对化合物动态的协同作用,探索延长货架期的策略,并在不同地区扩大取样,以全面评估草豆蔻果实质量和商业价值的变化。