13 年
手机商铺
公司新闻/正文
273 人阅读发布时间:2025-06-20 11:51

英文标题:Exercise-driven gut microbiota alterations enhance colonization resistance against methicillin-resistant Staphylococcus aureus
中文标题:运动驱动的肠道微生物群改变增强了对耐甲氧西林金/黄/色/葡/萄/球/菌的定植抗性
发表期刊:Cell Reports
影响因子:7.5
客户单位:扬州大学
百趣提供服务:非靶标代谢流
研究背景
肠道微生物群在抵抗病原体入侵方面起着至关重要的作用,特别是对公众健康构成重大威胁的多药耐药(multidrug-resistant, MDR)细菌。虽然运动提供了许多健康益处,但其对宿主定植抗性的影响在很大程度上尚不清楚。最近,扬州大学刘源教授和王志强教授研究团队在权威期刊Cell Reports发表了题为“Exercise-driven gut microbiota alterations enhance colonization resistance against methicillin-resistant Staphylococcus aureus”的研究论文。研究发现适度运动可显著减少耐甲氧西林金/黄/色/葡/萄/球/菌(methicillin-resistant Staphylococcus aureus, MRSA)的肠道定植,MRSA是一种临床上重要的MDR病原体。此外,研究者还鉴定了一种未充分研究的肠道益生菌Dubosiella newyorkensis(L8)菌株作为介导运动诱导的抗MRSA定植抗性的关键因子。从机制上讲,L8增强了岩藻糖的剥夺,是MRSA生长和致病性所必需的关键碳源。这一过程依赖于丙酮酸对L8中乳酸脱氢酶的ILE257位点的高结合亲和力。总之,该项研究强调了适度运动在维持宿主定植抗性中的重要性,并证明了L8作为益生菌在保护免受MRSA定植中的作用。
研究结果
1、适度运动可减少小鼠肠道中耐甲氧西林金/黄/色/葡/萄/球/菌的定植
为探讨不同运动水平对肠道耐药菌感染的影响,本研究首先采用八通道跑轮疲劳装置建立小鼠正常运动(E)和过度运动(EE)模型,并对模型小鼠进行运动负荷试验(图1A)。研究者监测了三组雌性和雄性小鼠的体重,发现没有显著差异(图1B)。同时,研究者分析了小鼠运动后的血糖水平,结果显示 E 组和 EE 组的血糖水平低于正常组(N组),证实了小鼠运动模型的成功建立。随后,选取两种代表性多重耐药菌株(MRSA T144和大肠杆菌B2)感染小鼠,建立小鼠感染模型(图1C)。在雄性小鼠中,在48h时观察到N组和EE组之间的显著差异,相比之下,N和EE组雌性动物无显著变化(图1D),这表明过度运动可能会削弱雌性小鼠对MRSA T144的抗性。相反,在雄性或雌性小鼠中,大肠杆菌B2的肠道定植在各组之间没有显著差异(图1E)。热图可视化证实了可变的MRSA T144负荷,但对于大肠杆菌B2没有,这表明适度的运动可以减少肠道MRSA T144定植(图1F)。紧接着,使用含抗生素饮用水的5天方案建立了肠道菌群清除模型(图1G)。正如所预期的,在没有肠道菌群的情况下,雄性和雌性小鼠中所有组的MRSA T144负载量相当(图1H),表明运动引起的肠道微生物群改变有助于小鼠肠道对MRSA T144的定植抗性(colonization resistance, CR)。这些发现强调了适度运动在增强宿主对MRSA感染的定植抗性中的作用。

图1. 运动减少小鼠中MRSA T144的肠道定植
2、适度运动小鼠肠道中D. newyorkensis丰度增加
为了研究运动介导的肠道微生物群组成的改变,研究者进行了16S rRNA测序分析。在门水平上,观察到三个组之间的组成差异。在属的水平上,确定了前20个属,其中Lactobacillaceae、Muribaculaceae和Erysipelotrichaceae是最丰富的科(图2A-B)。Erysipelotrichaceae包含Faecalibaculum、Dubosiella和Turicibacter属,是物种最丰富的科。其中,E组中的Dubosiella明显多于N组,并且Dubosiella在属水平上的p值也最小(图2D)。 此外,使用线性判别分析(LDA)评分(图2E)和物种水平的p值构建维恩图,使用Dubosiella属作为筛选条件,仅从15个物种中筛选出了D. newyorkensis(图2F)。通过比较E和EE组与N组之间的LDA发现Dubosiella是一种常见细菌,提示其可能为潜在生物标志物。并且通过维恩图(图2G)整合随机森林分析、物种丰度百分比分析和LDA评分,表明三个群体中均存在D. newyorkensis和uncultured_bacterium_g_Dubosiella。
有趣的是,在三组小鼠中,在两种性别中,E组丰度高于N组(图2H)。在雄性小鼠中,EE组的丰度高于E组,而在雌性小鼠中,则恰恰相反(图2H)。一致地,相关性分析证实了在雄性和雌性小鼠中D. newyorkensis丰度和MRSA T144载量之间的显著负相关性(图2J)。这些结果表明,运动小鼠中的D. Newyorkensis丰度可能对调节宿主对MRSA T144感染的CR至关重要。

图2. D. newyorkensis丰度与MRSA T144的肠道定植呈负相关
3、D. newyorkensis的预定植加速MRSA从肠道的清除
为了确定D. newyorkensis对MRSA的保护作用,研究者从小鼠粪便中分离出D. newyorkensis(L8),并在MRSA感染前连续灌胃给小鼠3天(图3A)。结果发现,在感染后24h和48h,L8处理组中的MRSA T144细菌载量与对照组相比显著降低(图3B)。此外,研究者还评估了肠道病理学,发现对照组的小肠显示粘液质地和显著出血(图3C)。在MRSA T144灌胃后48h,H&E染色显示对照组的十二指肠绒毛破裂,伴有炎性浸润;相反,L8组保持完整的绒毛结构并表现出较低的组织学评分(图3D-E, 图3G)。通过免疫组化评估ZO-1的蛋白表达(图3F),而通过WB评估闭合蛋白和紧密连接蛋白-1的表达(图3H)。与对照组相比,L8组中这些紧密连接蛋白的蛋白质和mRNA水平均明显更高(图3I-K)。酶联免疫分析显示对照组十二肠中的抗炎因子水平降低,促炎因子水平升高(图3L-M)。进一步通过H&E染色评估了结肠病理学,结果显示对照组结肠褶皱萎缩、肠壁变薄和大量炎症性渗透;相比之下,L8组保持了完整的褶皱结构(图3N)。阿尔新蓝染色发现对照组中结肠杯状细胞减少(图3O)。免疫荧光(图3P-Q)和RT-qPCR分析(图3R)所示,由杯状细胞分泌以维持粘液稳态并支持肠壁微生物群的Muc2蛋白在对照组中显著减少。结肠的酶联免疫分析结果也表明对照组的抗炎因子减少,促炎因子增加(图3S-T)。总而言之,这些发现表明L8的预定植有助于维持肠道屏障完整性并减少小鼠肠道中的MRSA T144定植。

图3. L8补充剂减少MRSA定植并维持肠道健康
4、MRSA肠道定植高度依赖碳源
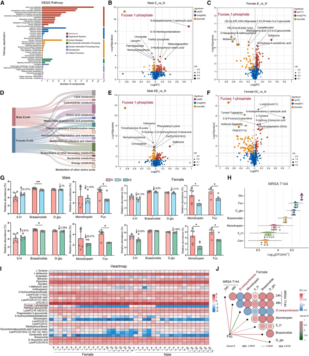
为了确定支持MRSA T144在肠道中持续存在的关键营养来源,研究者进行了代谢组学分析。对雄性和雌性小鼠的粪便代谢物进行KEGG分析,揭示了它们参与各种途径,包括新陈代谢,药物开发和细胞过程等(图4A)。火山图鉴定了N组和E组雄性和雌性小鼠中的差异代谢物(图4B-C)。并且考虑到代谢途径的优势,利用Sankey图描绘E和N组中雄性和雌性小鼠的代谢途径中差异代谢物的次级分类途径(图4D)。由于糖脂代谢物是细菌的主要能量来源,研究者将重点放在与MRSA T144正相关的糖脂代谢物上(图4G)。为了确定MRSA T144对特定代谢物的依赖性,研究者在CM/M9基本培养基中培养了细菌。结果表明,岩藻糖是最有效的促生长代谢物,与葡萄糖的作用相似(图4H)。火山图还显示,与N组相比,E组和EE组雄性和雌性小鼠的岩藻糖均显著下调(图4B-C, 图4E-F)。热图表明E组和EE组的岩藻糖水平相对较低,这表明岩藻糖被运动小鼠中丰度显著增加的细菌耗尽(图4I)。此外,岩藻糖与金/黄/色/葡/萄/球/菌T144载量表现出显着的正相关性(图4J)。总而言之,这些发现表明,岩藻糖作为碳源是支持小鼠肠道中耐药性金/黄/色/葡萄球菌T144持续定植的关键因素。

图4. MRSA T144的肠道定植取决于碳源
5、岩藻糖有利于MRSA的生长和毒力
紧接着,研究者在CM培养基中添加了不同浓度的岩藻糖和葡萄糖作为碳源。结果发现,在营养有限的环境中,MRSA T144对岩藻糖的依赖性大于葡萄糖;相反,在营养丰富的培养基中,发现岩藻糖和葡萄糖的促生长作用相当(图5A)。为了评估岩藻糖对MRSA T144的代谢影响,研究者定量了NAD+、NADH和ATP水平。结果发现,岩藻糖的存在导致ATP显著增加(图5B),NADH升高(图5D),NAD+降低(图5D),NAD+/NADH比率降低(图5C)。鉴于NADH是在三羧酸(TCA)循环中由NAD+产生的,这些结果表明岩藻糖增强了MRSA T144中通过TCA循环的代谢通量,从而激活细菌代谢。流式细胞术进一步证实岩藻糖促进MRSA T144的活力(图5E-G)。此外,研究者还研究了岩藻糖补充对MRSA T144毒力和致病性的影响。结果发现,显著增强生物膜完整性并增加活菌载量(图5I-J)。超高分辨率共聚焦显微镜还揭示了在岩藻糖存在下MRSA T144加速的生物膜形成(图5H)。MRSA毒力的直接介质被岩藻糖上调,增强了细菌对全血和H2O2的抗性(图5K-M)。在体内,岩藻糖降低了MRSA T144的半数致死剂量(图5N-P)并增加了MRSA T144的肠负荷,同时加剧了由MRSA T144诱导的肠屏障损伤。总之,这些体外和体内的验证结果共同强调了岩藻糖作为MRSA生长和毒力的碳源的重要性。

图5. 岩藻糖有利于MRSA T144的生长和毒力
6、L8的DH特异性结合位点ILE 257驱动CR对抗MRSA
细菌生长曲线的结果表明,添加岩藻糖也有助于L8的生长(图6A)。为了研究L8和MRSA T144之间是否存在碳源竞争,两种菌株分别在CMF和CMCF培养基中在缺氧条件下共培养。结果均表明,在培养基中存在L8时,MRSA T144的细菌载量显著降低(图6B),表明L8和MRSA T144之间存在竞争。
为了进一步探索L8如何竞争性地利用岩藻糖,将C13标记的岩藻糖添加到CM培养基中,并在4h和16h使用稳定同位素技术通过非靶标代谢流分析L8中岩藻糖的细胞内流动(图6C)。预测了L8中岩藻糖的细胞内流动,发现岩藻糖在L8胞质中代谢为丙酮酸,然后分别进入由乳酸脱氢酶(LDH)和丙酮酸脱氢酶(PDH)催化的糖酵解和TCA途径(图6D)。与16h相比,4h时丙酮酸相对丰度的趋势与乳酸一致,与TCA循环的中间体相反(图6D-E)。此外,岩藻糖的添加降低了L8的丙酮酸含量(图6F),表明通过LDH催化的糖酵解的高丙酮酸消耗。为了更深入地了解其作用机制,研究者将L8菌株的LDH与MRSA T144菌株的LDH进行了氨基酸序列比较,发现两者的相似性仅为61.73%(图6J),表明LDH是物种特异性的。此外,研究者通过分子对接分析了丙酮酸和LDH的氨基酸结合位点(图6K-L),结果显示LDH的CYS256和ILE257结合位点是唯/一的。
为验证ILE257是导致L8中较高LDH活性的关键氨基酸位点,研究者通过同源重组技术将来自L8的LDH引入大肠杆菌BL21中,并将ILE257突变为VAL257,然后将其与MRSA T144共培养(图6M)。结果发现在需氧和厌氧环境中,与大肠杆菌BL21-pET28a组相比,大肠杆菌BL 21-pET 28a-LDH组中MRSA T144的细菌载量显著降低(图6N)。然而,在将ILE突变为VAL后,这种抑制作用被消除(图6N)。总之,研究结果表明L8中的LDH特异性ILE257位点增强了丙酮酸的利用,从而赋予了针对MRSA的竞争优势和肠道CR。

图6. L8中乳酸脱氢酶和丙酮酸之间的高结合亲和力介导针对MRSA的肠道定植抗性
研究结论
肠道微生物群介导的定植抗性在抵御入侵病原体方面起着至关重要的作用。本研究发现适度运动可以通过重塑肠道微生物群来增强机体对耐药菌感染的定植抗性。其中,L8通过竞争关键碳源岩藻糖来抑制MRSA的生长和致病性。这一过程依赖于L8乳酸脱氢酶(LDH)中丙酮酸与ILE257位点的高结合亲和力。本研究强调了适度运动在维持宿主定植抗性中的重要性,并提出了一种基于微生物组的营养耗竭策略,以对抗多重耐药细菌感染。