13 年
手机商铺
公司新闻/正文
127 人阅读发布时间:2025-06-23 13:08

文章标题:Preventive mechanisms of Chinese Tibetan medicine Triphala against nonalcoholic fatty liver disease
发表期刊:Phytomedicine
影响因子:6.7
合作单位: 青海大学
百趣提供服务:短链脂肪酸高通量靶标代谢组学
研究背景
三果汤(Triphala, TLP)是一种传统中藏药,由余甘子(Emblica Officinalis, EO)、诃子(Terminalia Chebula, TCH)和毛诃子(Terminalia Bellirica, TB)三种成分组成。它具有抗炎、抗氧化、降血脂等多重功效,并已被推荐用于治疗高血压、高血糖、高血脂以及功能性胃肠道疾病等多种病症。特别是TLP对肠道微生物群的调节作用,以及其抗炎和降脂的潜力,提示了它可能在预防非酒精性脂肪性肝(Nonalcoholic Fatty Liver Disease, NAFLD)方面具有重要作用。本研究旨在探究TLP是否能够在体内预防由高脂饮食(High-Fat Diet, HFD)引起的NAFLD,并从肠道微生物群、代谢物和肝脏炎症反应几个方面揭示其潜在的作用机制。
技术路线

研究成果
1.化学特征分析
采用非靶标代谢组学技术,对TLP提取液成分进行鉴定,共鉴定得到25种代谢物,其主要成分为没食子酸、芦丁和诃黎勒酸。初步试验表明,低剂量的没食子酸、芦丁和诃黎勒酸可以抑制油酸(OA)诱导的HepG2人肝癌细胞脂质形成,而不影响其细胞活性(图1D-I)。

图1 TLP提取液的UPLC-TOF/MS色谱图
2.代谢紊乱和肝损伤
在体内实验中,研究人员将大鼠分为六组,分别给予不同的饮食和药物补充剂:(1)常规饮食+0.9%生理盐水补充(ND),(2)HFD+0.9%生理盐水补充(MOD),(3)HFD+辛伐他汀3.5 mg/kg/d(SIM),(4)HFD+TLP 430 mg/kg/d(TLP-L),(5)HFD+TLP 860 mg/kg/d(TLP-M),(6)HFD+TLP 1720 mg/kg/d(TLP-H),在第6周进行相关取材(图2A-B)。发现在第6周时,MOD喂养的大鼠肝脏重量和附睾脂肪重量显著高于ND组(图2C-D)。相较MOD组,SIM组和HFD+TLP组大鼠的肝脏和附睾脂肪重量均有下降,其中TLP-H组较其他各组下降幅度最大(p<0.05)。附睾脂肪指数对应于附睾脂肪组织的重量与体重之比,HFD+TLP和SIM处理的大鼠附睾脂肪指数均低于MOD组(图1F)。HFD通过肝脏脂质积累诱导NAFLD,其中脂肪酸过载会产生更多的脂毒性物质,从而诱导氧化应激和肝损伤。与ND组相比,MOD处理的大鼠肝脏TC、TG、血清ALT和AST水平较高,HFD+TLP和SIM治疗组大鼠的肝脏和血清标志物水平显著降低(图2H-K)。

图2 TLP对HFD诱导的NAFLD大鼠代谢及肝脏健康的影响
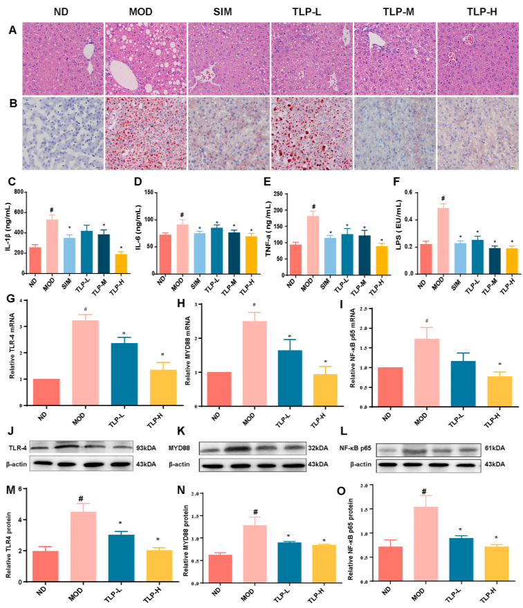
3.肝脏脂肪变性和炎症
肝脏组织学检查发现,与ND组相比,MOD组的大鼠表现出肝脂肪变性和细胞肿胀(图3A-B)。通过HFD+TLP治疗,观察到大鼠肝脂肪积累和细胞肿胀的减少呈现出剂量依赖性,且TLP-H组治疗效果与SIM组相当。此外,观察到MOD组的特征表现为肝脏炎症因子(IL-1β,IL-6和TNF-α)和血清LPS浓度的增加(图3C-F)。HFD+TLP及SIM治疗,均可显著降低肝脏炎症反应,并伴有脂肪沉积。

图3 TLP对HFD诱导的NAFLD大鼠肝脏炎症的作用
4.肠道微生物群和SCFAs
通过16s测序及短链脂肪酸(Short-chain fatty acids, SCFAs)高通量靶标代谢组学对粪便中的微生物及SCFAs进行检测分析。Shannon指数显示,MOD组大鼠的肠道菌群多样性大于ND组及TLP-H组。主成分分析(PCA、PCoA)显示,MOD组、HFD+TLP组及SIM组聚类明显,均有各自的群落特征,由此推断出它们的β多样性存在显著差异(图4E-F)。
在门水平的物种组成上,ND、SIM及TLP-H组中Bacteroidota的相对丰度较高,MOD、TLP-L和TLP-M组Firmicutes的相对丰度更高。在属水平上,unclassified Firmicutes、Ligilactobacilli、Romboutsia、Lachnospiraceae NK4A136、Akkermansia和Ruminococcus在TLP-H组及HD组中的相对丰度相似(图4H、L-Q)。MOD、SIM、TLP-L和TLP-M组中,unclassified Firmicutes、Romboutsia和Lachnospiraceae NK4A136的相对丰度要高于ND组及TLP-H组,Ligilactobacilli的相对丰度要低于ND组及TLP-H组。菌群相关性分析显示,Ligilactobacillus的相对丰度与Prevotellaceae UCG-001呈正相关,与unclassified Firmicutes、Lactobacillus、unclassified Desulfovibrionaceae、Oscillibacter和Lachnospiraceae NK4A136呈负相关;Akkermansia的相对丰度与Desulfovibrio、Ruminococcus、Colidextribacter和Lachnospiraceae NK4A136呈正相关,与Escherichia-Shigella和Parabacteroides呈负相关(图4X)。
挑选菌群与关键代谢物及炎症因子进行相关性分析,分析显示给予TLP处理的大鼠组,表现为微生物含量及SCFAs分泌增加,特别是TLP-H处理组,其SCFAs的分泌增加更为显著。此外,Ligilactobacillus的丰度与SCFAs呈正相关,尤其是乙/酸和丙/酸的含量,但与血清ALT水平、肝脏总胆固醇(TC)、白细胞介素-1β和肿瘤坏死因子-α水平、体重、肝脏重量、附睾脂肪重量和附睾脂肪指数呈负相关。Akkermansia的丰度与丁/酸的含量呈正相关,但与血清ALT水平呈负相关(图4Y)。


图4 HFD诱导的NAFLD大鼠肠道菌群调节作用
5.肠道通透性和炎症
与TLP-L相比,TLP-H处理大鼠组的Liilactobacillus丰度显著提高。图5C显示了MOD喂养组大鼠的肠道组织病理学特征,在HFD喂养后,固有层中可见炎症细胞密集浸润及水肿。HFD+TLP治疗的大鼠肠道claudin-1和ZO-1表达增加(图5D-G;P<0.05)。TLP保持了肠道屏障的完整性,且TLP-H显示出比TLP-L更强的改善作用。

图5 TLP对HFD诱导的NAFLD大鼠肠道通透性及炎症的影响
研究结论
TLP主要成分由没食子酸、芦丁和诃黎勒酸组成,具有抗炎、抗高脂血症、保护肝脏和调节肠道微生物群的作用。实验研究显示,TLP可以抑制由高脂饮食引起的大鼠NAFLD,TLP可以降低肝脏胆固醇和甘油三酯水平的积累,以及相关的炎症反应。接受TLP处理的大鼠,表现为Firmicutes/Bacteroidota比值降低,Ligilactobacillus、Akkermansia的丰度增加,并伴随着SCFAs(乙/酸/丙/酸/丁/酸)的分泌增加,进而降低肠道通透性和炎症反应,最终达到预防NAFLD的目的。该研究为TLP的应用提供了理论基础,也为开发新型防治NAFLD的药物提供了思路。