13 年
手机商铺
公司新闻/正文
191 人阅读发布时间:2025-07-16 11:36

文章题目:Unraveling the shifts in the belowground microbiota and metabolome of Pinus pinaster trees affected by forest decline
发表期刊:Science of the Total Environment
影响因子:8.2
研究背景
地中海松林地正遭受着广泛退化的困扰,这归因于其分布区域内多次衰退事件,有研究表明,外部干扰可以改变植物相关的微生物群落和代谢组,最终可能导致宿主正常生长的中断。然而,对于受衰退影响的松树中微生物群落和代谢组的变化知之甚少。
近期,西班牙高等科研理事会(CSIC)萨伊丁实验站研究团队在Science of the Total Environment上发表了题为“Unraveling the shifts in the belowground microbiota and metabolome of Pinus pinaster trees affected by forest decline”的研究论文。本研究旨在揭示西班牙内华达山脉国家公园中表现出衰退症状并受到Matsucoccus feytaudi感染的海岸松,其根际和根内生层中的细菌、真菌群落是否发生了结构、分类学特征和关联模式的变化。
技术路线

研究结果
1. 揭示健康树木与衰退病树木根系相关微生物群多样性和结构差异
研究人员对健康松树(NPH)、染病松树(NPD)样本分别进行根际土壤,根内微生物检测。结果显示,病症树木的根际区域,细菌和真菌群落的多样性显著高于健康树木,且前者的分布均匀性也更为显著;另一方面,健康树木根内圈细菌群落的丰富度显著高于病态松树,而内生真菌种群的各类α多样性指标均未呈现显著差异。NMDS分析显示,NPD与NPH的根际细菌和根内圈真菌样本在NMDS第一轴向上呈现明显分离(图1A和D),且两类微生物种群结构差异具有统计学显著性。根内圈细菌群落的结构差异虽小但显著(图1B);此外,对比健康与病态树木时,其根内圈和根际土壤中的真菌群落结构均呈现显著差异(图1C和D)。

图1.根际区细菌群落的非度量多维尺度分析(NMDS)
2. 解析根际微生物群分类谱系变化
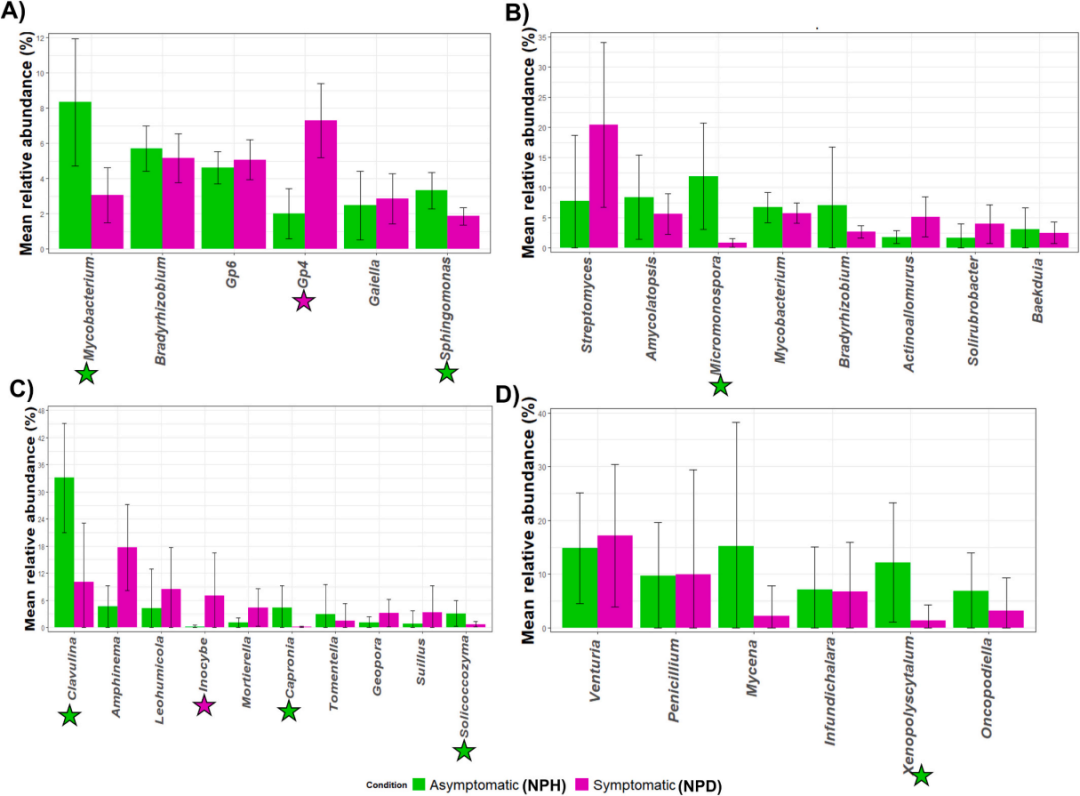
分析发现,根际与根内层细菌群落分别由15个和14个不同门类构成。属水平分析显示,分枝杆菌属、慢生根瘤菌属及酸杆菌门Gp6和Gp4在根际土壤中相对丰度最高(两类样本合计占比超20%,图2A);其中分枝杆菌属在健康树根际显著富集,Gp4则呈现相反趋势;根内层中,链霉菌属在病树样本占比(20.4±13.64%)虽高于健康树(7.8±10.99%),但数据离散度高导致差异不显著(图2B);小单孢菌属在健康树根内层占据显著优势(图2B)。
此外,真菌分析显示,NPD与NPH的根际主要由棒瑚菌属和两丝菌属主导,分别占总序列数的33%和17%以上(图2C)。值得注意的是,暗梗霉属和金孢菌属在患病松树的根际和根内圈丰度均高于健康松树,而冠孢菌属、玻壳霉属、瓶头霉属、赛吉诺霉属、异多孢菌属以及外生菌根真菌棒瑚菌属和瘤孢属则呈现相反趋势(图2D)。

图2.根际主要细菌属的平均相对丰度
3. 揭示根系相关微生物群的组装特征
网络分析表明,松树健康状况不同会形成差异化的微生物群落组装方式,这种模式在植物不同区室中均呈现一致性,分析后研究人员得知,健康树木的根部微生物群形成了比染病个体更为紧密复杂的网络结构,这些网络具有更多的节点数量、连接数量及更高的平均度数(avgK),且平均聚类系数(avgCC)显著高于染病树木的网络(表1)。

表1.微生物共现网络的主要拓扑特性
4. 树木衰退的代谢响应
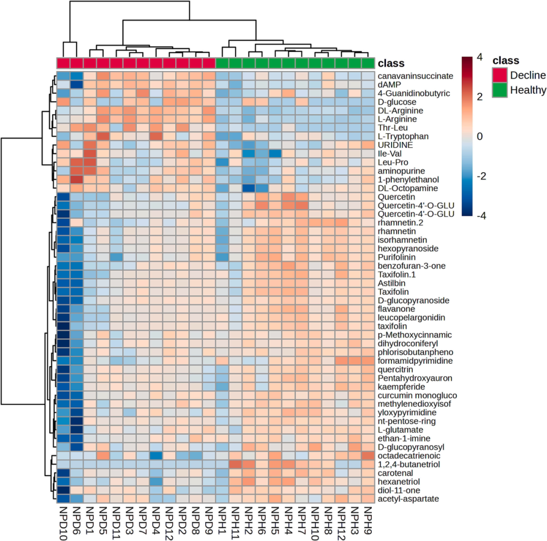
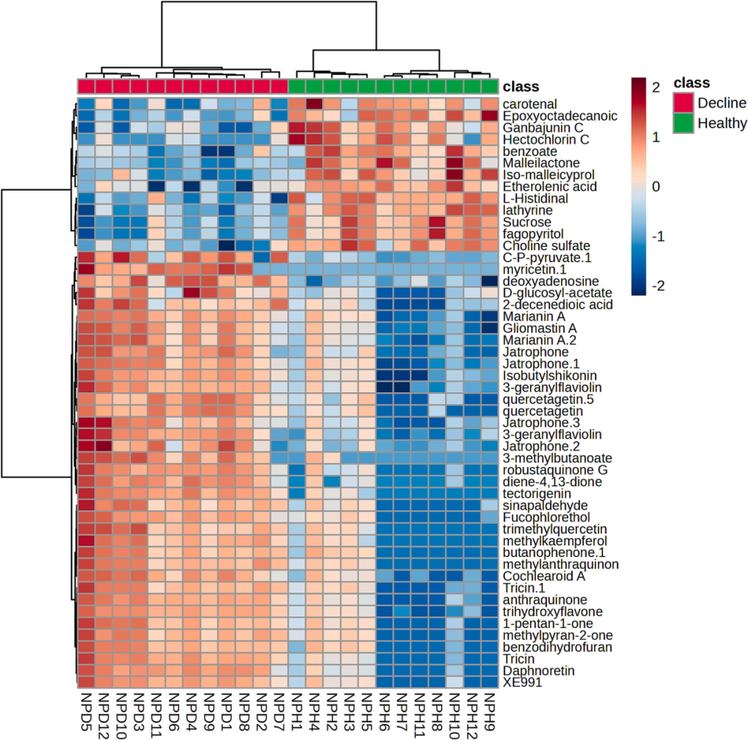
根系与根际样本的代谢谱分析表明,在健康与衰退树木的根区及根际区室中均存在显著差异,基于倍数变化分析,12种化合物在患病树木根部显著富集(log2FC≥1.5),而30种化合物在健康树木中含量更高(图3A和B)。两种类型树木的代谢通路分析显示:受衰退影响树木富集的通路涉及精氨酸代谢相关的降解过程,健康树木则主要富集类黄酮(尤其是槲皮素及其衍生物)生物合成通路(图4)。两类树木根际代谢谱的比较表明:受衰退影响的树木通过积累类黄酮等次级代谢物,显著上调针对生物胁迫的防御相关代谢产物;健康松树则在根际积累更多脂质、有机酸等初级代谢物(图5)。

图3.NPD和NPH根和根际土壤中差异丰富的代谢物火山图

图4.NPH和NPD根部样本代谢物质热图

图5.NPH和NPD根际样本代谢物质热图
5. 海岸松根部微生物组与代谢组的关联
进一步关联分析显示,在根际土壤中,衰退病树显著富集的多种代谢物与ASV00055(酸杆菌门Gp4属)和/或ASV00618(Spartobacteria科未分类属)呈显著正相关(图6A);同时,该ASV与L-精氨酸脱氨基产物5-胍基-2-氧代戊酸呈负相关(图6B)。此外,属于拟无枝酸菌属的一个ASV与化合物地衣酚酮D建立了显著正相关,而该化合物在无症状树木中丰度显著更高。

图6.土壤根际(A)和根部样本(B)的微生物-代谢产物共存网络
研究结论
本文中,研究人员利用微生物组学结合代谢组学分析,揭示了受森林衰退影响并受到Matsucoccus feytaudi感染的海岸松根际和根内生区微生物组和代谢组的变化。结果显示,松树衰退和虫害侵袭对根系微生物组和代谢谱具有显著影响,更揭示了植物响应机制的内在机理,这些研究成果为筛选应对海岸松衰退过程中具有重要功能的微生物奠定了基础。