13 年
手机商铺
公司新闻/正文
952 人阅读发布时间:2025-07-15 11:34

英文标题:A metabolic atlas of blood cells in young and aged mice identifies uridine as a metabolite to rejuvenate aged hematopoietic stem cells
中文标题:年轻和老年小鼠血细胞的代谢图谱确定尿苷是一种使衰老造血干细胞恢复活力的代谢产物
发表期刊:nature aging
影响因子:17
客户单位:浙江大学医学中心
百趣提供服务:新一代代谢组学NGM 2
研究背景
造血是一个高度调控的动态过程,造血干细胞(Hematopoietic Stem Cells, HSCs)通过增殖持续供应各种成熟血细胞,维持氧气运输、免疫功能等关键生理功能。然而,随着年龄增长,造血系统功能逐渐衰退,导致血液系统恶性肿瘤风险增加。衰老的HSCs表现出自我更新能力下降、髓系偏斜和植入能力缺陷等问题,同时T细胞老化加速免疫衰老,影响免疫功能。
尽管已有研究揭示了造血系统在转录组学、表观遗传学和蛋白质组学水平上的年龄相关变化,但衰老血细胞的系统代谢谱仍不明确。代谢在调节细胞功能和命运决定中起关键作用,尤其是HSC在缺氧环境中依赖厌氧糖酵解供能。然而,由于代谢组学研究通常需要大量细胞,且自然衰老小鼠模型成本高、耗时长,衰老血细胞的代谢研究面临挑战。
本研究通过免疫磁性富集和荧光激活的细胞分选技术(Fluorescence-Activated Cell Sorting, FACS)来分离15种造血细胞,这些造血细胞含有超过9×108的造血细胞个数,来自200只年轻小鼠和150只老年小鼠,范围从HSC和定向祖细胞到成熟的谱系细胞不等,采用非靶标代谢组学技术检测,在每个细胞群中鉴定出约2,000个代谢产物,这有助于定义细胞特异性代谢物特征并绘制了衰老血细胞的代谢图谱。研究还筛选出尿苷作为恢复衰老HSC活力的关键代谢物,并构建了开源平台MetaB,为公众提供数据浏览和分析服务。
技术路线

研究结果
1、小鼠血细胞的综合代谢图谱
为了获得血细胞的代谢组谱图,研究者收集了来自年轻和老年C57BL/6小鼠的180个造血样品,包括造血干细胞和祖细胞(Hematopoietic Stem and Progenitor Cells, HSPCs)、普通淋巴祖细胞(Common Lymphoid Progenitors, CLPs)、普通髓系祖细胞(Common Myeloid Progenitors, CMPs)等15种造血细胞类型。每组使用6个生物学重复,每个样品至少包含5×106个细胞。通过免疫磁性富集和FACS纯化后,利用UPLC-MS/MS非靶代谢组学分析描绘代谢特征。
获得代谢组学数据后,研究者首先分析了年轻小鼠各血液谱系的代谢组。成功鉴定出约2,000种代谢物,涵盖脂质、有机酸、苯丙素等多种类别(图1b-d)。研究发现,不同血细胞的代谢特征差异显著:髓样细胞与淋巴样细胞在t-SNE聚类中明显分离,而淋巴样细胞(如CD4 T细胞、CD8 T细胞、B细胞和NK细胞)代谢特征高度相似(图1e)。与公开转录组数据相比,代谢数据集的细胞类型辨别能力较弱,但仍能有效区分不同细胞类型(图1f-g)。这一高质量代谢数据集为造血过程中的细胞身份定义提供了关键参考,揭示了血细胞代谢的复杂性与多样性。

图1. 衰老过程中不同血细胞类型的代谢组
2、细胞特异性代谢特征的鉴定
研究发现,不同血细胞类型在代谢水平上表现出独特的特征,这些代谢模式可作为细胞身份的“指纹”。通过对年轻小鼠血细胞的代谢组分析,鉴定出每种细胞类型的特异性代谢物,揭示了它们在谱系定型和细胞命运决定中的潜在作用(图2)。
造血干细胞和祖细胞:超过150种代谢物在HSPCs中显著富集,包括3-磷酸甘油酸、胞苷和尿嘧啶,主要参与缬氨酸、亮氨酸和异亮氨酸生物合成、糖酵解/糖异生及嘧啶代谢。这些代谢途径对HSPCs的存活和自我更新至关重要,例如缬氨酸缺乏会导致HSPCs植入能力丧失。
T细胞:CD4和CD8 T细胞中富集多种脂质,如LPC(16:0)和LysoPC(20:3(5Z,8Z,11Z))。这些脂质不仅是能量来源,还参与T细胞活化、分化和抗肿瘤功能的调控,为免疫治疗靶点开发提供了新方向。
红细胞:红细胞特异性代谢物主要参与戊糖磷酸途径、丁/酸盐和丙/酸盐代谢。其中,戊糖磷酸途径是还原型烟酰胺腺嘌呤二核苷酸磷酸(NADPH)的唯/一来源,其功能异常会导致红细胞功能缺陷。
这项研究为小鼠血细胞定义了一个高质量的代谢组参考基准,不仅深化了对造血细胞身份调控机制的理解,也为未来抗衰老代谢物筛选和免疫代谢治疗提供了重要数据支撑。

图2. 细胞特异性代谢特征的鉴定
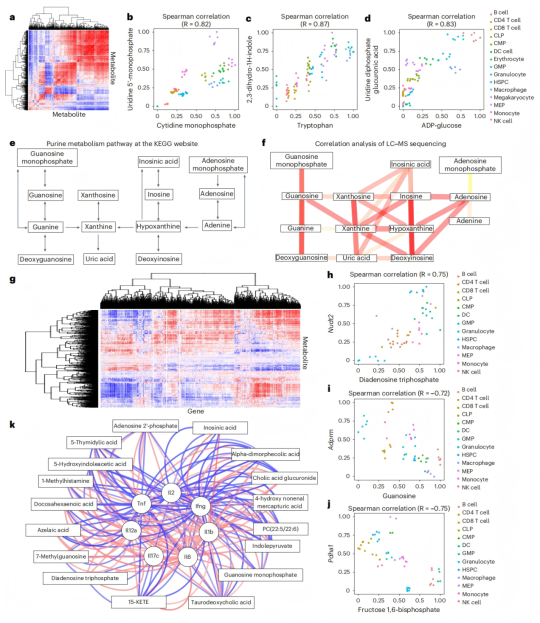
3、基于代谢组和转录组的相关性分析
通过Spearman相关性检验分析代谢物之间的相互作用,揭示了血细胞代谢网络的复杂性。结果显示,嘧啶核苷酸如胞苷单磷酸与尿苷5'-单磷酸呈高度正相关(图3a-b),色氨酸与其下游代谢物2,3-二氢-1H-吲哚也显著相关(图3c-d)。在嘌呤代谢网络中,代谢物间的相关性与KEGG数据库中的已知通路高度吻合(图3e-f),验证了数据集的可靠性,并凸显其预测代谢转化过程的潜力。
进一步将代谢数据集与外部转录组数据集关联分析发现,代谢物水平与基因表达存在显著关联。例如,三磷酸二腺苷丰度与Nudt2基因表达呈正相关,而鸟苷与Adprm、果糖 1,6-二磷酸与Pdha1基因表达呈负相关(图3g-j)。此外,肌苷酸、2′-磷酸腺苷、胆酸葡萄糖醛酸等代谢物与炎症信号通路关键基因(如Il2、Tnf)密切相关(图3k),为解析炎症调控机制提供了新靶点。

图3. 基于代谢物数据和转录组学数据的代谢物与基因的相关性分析
4、衰老过程中血细胞代谢组的动态变化及关键通路重塑
研究比较了年轻和老年小鼠血细胞的代谢组,发现衰老重塑了造血系统的代谢特征:年轻与老年血细胞之间存在大量差异代谢物,其中脂质、有机酸、苯类化合物、核苷占代谢改变的80%(图4a)。鸟苷、尿苷、牛磺胆酸等核苷和胆汁酸类代谢物在年轻血细胞中显著富集(图4b),而老年血细胞中不饱和脂肪酸(如FA(16:2))、溶血磷脂(如LPI (16:0))等脂质成分高度富集(图4d)。
通路分析显示,衰老导致嘧啶代谢、嘌呤代谢、维生素B6代谢和初级胆汁酸生物合成通路显著下调(图4c),而鞘脂代谢、D-谷氨酰胺和D-谷氨酸代谢、组氨酸代谢、氨基酰-tRNA生物合成通路显著上调(图4e)。在HSPCs中,年轻与老年样本间鉴定出754种差异代谢物(图4f):年轻HSPCs富集鸟苷、尿苷、视黄酸等,与自我更新和低氧化应激状态相关;老年HSPCs则富集棕榈酸、植物鞘氨醇等,伴随嘧啶代谢、视黄醇代谢和花生四烯酸代谢通路下调(图4g-h)。
这些结果表明,衰老伴随血细胞代谢组的广泛重编程,为理解衰老相关代谢疾病(如脂肪肝、动脉粥样硬化)与造血功能衰退的关联提供了新线索。

图4. 衰老相关代谢物的鉴定
5、尿苷治疗使衰老的HSCs恢复活力
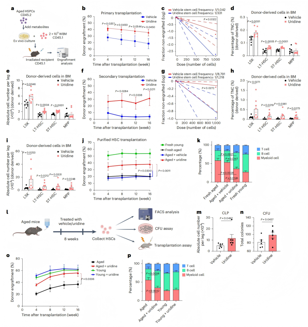
为了寻找能够恢复衰老造血干细胞功能的代谢物,研究人员基于代谢组检测数据,通过无血清培养系统筛选出17种年轻HSPCs中上调的代谢物作为候选,包括鸟苷、尿苷、癸酸、视黄酸等。体外实验显示,尿苷和鸟苷显著增加衰老HSPCs(Lin-Sca1+c-Kit+,LSK)的比例和绝对数量,尤其是长期造血干细胞(LT-HSCs)(图5b-e)。进一步浓度梯度实验确定,尿苷的最佳作用浓度为200 μM,可抑制对称分化,促进不对称自我更新,并维持细胞处于静息态(G0期)(图5h,k-l)。值得注意的是,鸟苷处理会增加细胞内活性氧水平,而尿苷处理无此效应,凸显了尿苷的安全性优势。
在体内移植实验中,尿苷处理的衰老HSPCs表现出多维度功能改善:
(1)初次移植:干细胞频率提升3.1倍,供体来源HSPC在受体骨髓中的频率和绝对数量显著增加(图6b-e);
(2)二次移植:尿苷处理的衰老HSPCs仍能维持较高的干细胞频率和供体来源HSPC数量,证明其长期重建造血能力的持续性(图6f-i);
(3)纯化LT-HSCs移植:尿苷处理的衰老LT-HSCs可有效重建受体小鼠的B细胞、T细胞和髓系细胞,逆转衰老相关的髓系偏斜(图6j-k);
口服尿苷的体内验证显示,老年小鼠连续8周饮用含尿苷的饮用水后:
(1)骨髓中CLPs的绝对数量显著增加(图6m);
(2)衰老HSPC的克隆形成能力(甲基纤维素集落实验)提升(图6n);
(3)移植后供体来源细胞的多系重建比例接近年轻对照组,且年轻小鼠补充尿苷无明显影响(图6o-p)。
综上所述,尿苷在体外和体内均能显著恢复衰老HSPCs的自我更新能力和植入能力,为抗衰老治疗提供了潜在的新策略。

图5. 代谢物筛选发现尿苷是衰老HSPCs恢复活力的调节因子

图6. 尿苷在体内改善衰老HSCs的功能
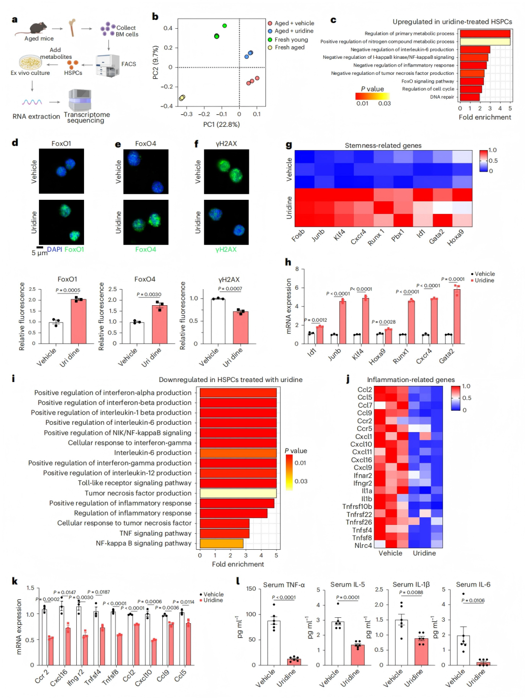
6、尿苷增强自我更新和抑制炎症
研究人员通过批量细胞RNA测序分析了尿苷处理的衰老HSPCs的转录变化(图7a),发现尿苷处理的HSPCs在转录模式上与年轻HSPCs更为相似(图7b)。功能富集分析显示,尿苷处理上调了与初级代谢调控、炎症反应负调控、FoxO信号通路和DNA修复相关的基因(图7c)。FoxO信号通路在维持HSC静止、保护免受DNA损伤和调节细胞周期中发挥重要作用。免疫荧光染色和γ-H2AX染色结果表明,尿苷处理的HSPCs表现出更高的FoxO家族转录因子表达水平和更低的DNA损伤指标(图7d-f)。此外,与HSC自我更新相关的基因(如Gata2、Hoxa9、Fosb和Id1)在尿苷处理的HSPCs中显著上调(图7g),而炎症相关基因(如IL-1、IL-6、IL-12和TNF)则显著下调(图7i-k)。在老年小鼠中,口服尿苷还降低了全身炎症水平,包括TNF-α、IL-1β、IL-6和IL-5(图7l)。这些结果表明,尿苷通过上调FoxO信号通路、增强DNA修复能力和抑制炎症反应,恢复了衰老HSPCs的功能,显示出其在抗衰老和治疗衰老相关造血疾病中的潜力。

图7. 尿苷治疗通过增强自我更新,同时抑制炎症,使衰老的HSPCs恢复活力
研究结论
本研究通过代谢组学技术构建了年轻和老年小鼠血细胞的代谢图谱,发现年轻造血干祖细胞富集嘌呤、嘧啶和视黄醇代谢,而老年HSPCs中谷氨酸和鞘脂代谢显著活跃。通过筛选和验证发现,尿苷可通过上调FoxO信号通路、增强DNA修复能力并抑制炎症反应(如下调IL-1β、TNF-α等炎症因子),显著恢复衰老造血干细胞的自我更新能力,改善其移植重建效率。研究还构建了开源平台MetaB,为血细胞代谢数据的公共分析提供资源。本研究系统揭示了造血系统衰老的代谢特征,为抗衰老代谢物筛选及衰老相关血液病治疗提供了新方向。