13 年
手机商铺
公司新闻/正文
511 人阅读发布时间:2025-07-14 15:20

英文标题:The underappreciated diversity of bile acid modifications
中文标题:胆汁酸修饰中未被充分认识的多样性
发表期刊:Cell
影响因子:45.5
研究背景
胆汁酸及其相关甾体脂质在动物包括人类的生物学过程中扮演着关键角色,不仅参与营养运输和细胞器功能调节,还通过多种受体参与信号传导,并在免疫调节和多种疾病中起重要作用。尽管胆汁酸可经宿主和微生物代谢发生多种修饰,如脱共轭、氧化、异构化等,但目前对这些修饰的种类仍未完全阐明。此前研究虽已发现一些氨基酸与胆汁酸的酰胺化物,但对于含氮共轭以外的修饰,如多胺等非传统胺类与胆汁酸的结合形式知之甚少。同时,大量公共非靶标代谢组学数据中蕴含着未被挖掘的胆汁酸修饰信息,而如何有效利用这些数据资源揭示胆汁酸修饰的多样性,成为亟待解决的科学问题。基于此,本研究旨在通过挖掘公共质谱数据,系统揭示胆汁酸修饰的多样性,探索其生物学意义。
研究结果
1、基于MassQL的胆汁酸MS/MS光谱库构建及修饰多样性解析
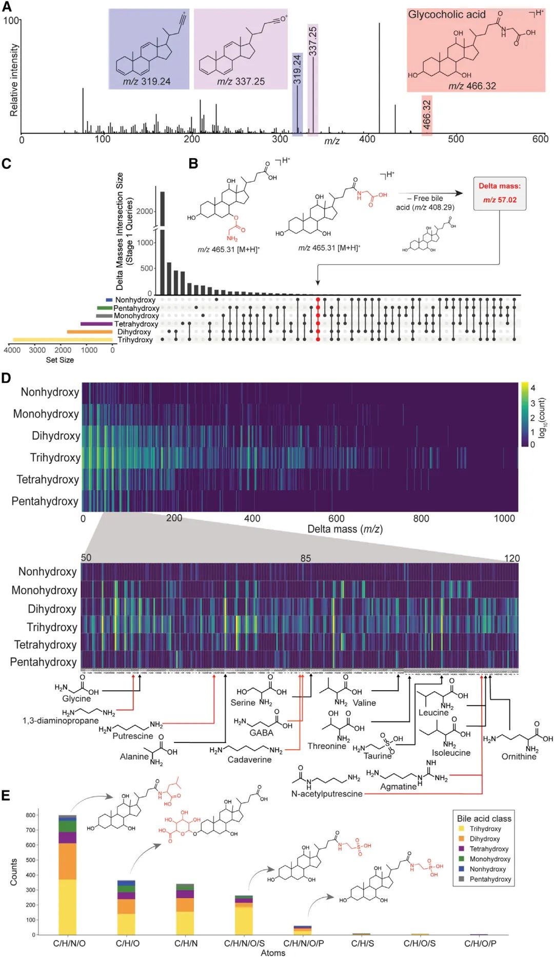
为构建MS/MS光谱库,研究者借助MassQL工具从GNPS/MassIVE公共数据库中检索出所有可能源自胆汁酸的MS/MS光谱,因该数据库中超过90%的数据以正离子模式采集,故仅挖掘此模式数据。通过手动解析GNPS胆汁酸光谱库中4,533条胆汁酸参考光谱,获得胆汁酸诊断离子,进而开发可复用的MassQL查询,如针对三羟基化胆汁酸,鉴定出m/z 319.24和m/z 337.25两个诊断碎片离子(图1A),并设计相应查询,同时为0至5个羟基化胆汁酸创建查询,以获取潜在胆汁酸MS/MS光谱。将查询得到的594,365条光谱与587,449条已知结构注释的参考光谱比对,计算得出错误发现率FDR为0.27%,表明查询对胆汁酸光谱有高选择性。
利用MassQL筛选Orbitrap数据,经400核CPU计算后,二/三羟基化胆汁酸查询分别获得137,381/320,370条光谱。分子网络分析显示光谱按羟基化类别聚类(糖基化除外)。5,576个delta质量分布如图1C,其中三羟基化占3,839个、二羟基化1,746个(图1D),多数含氮(以C/H/N/O为主,图1E),仅含C/H/N的修饰(如多胺酰胺)较为常见。

图1. MassQL查询及数据库搜索结果
2、胆汁酸修饰的生物分布分析及数据库应用验证
为验证胆汁酸MS/MS光谱库的实用性,研究人员开展研究。鉴于微生物培养物中存在胆汁酰胺,借助microbeMASST探究MassQL衍生光谱库是否包含与微生物修饰胆汁酰胺匹配的MS/MS光谱。搜索前优化阶段1的MassQL查询,针对胺或氨基酸质子化离子丢失对应的MS/MS碎片离子过滤,得到阶段2查询,并使用MS-cluster对冗余光谱聚类生成共识光谱,减少计算量。
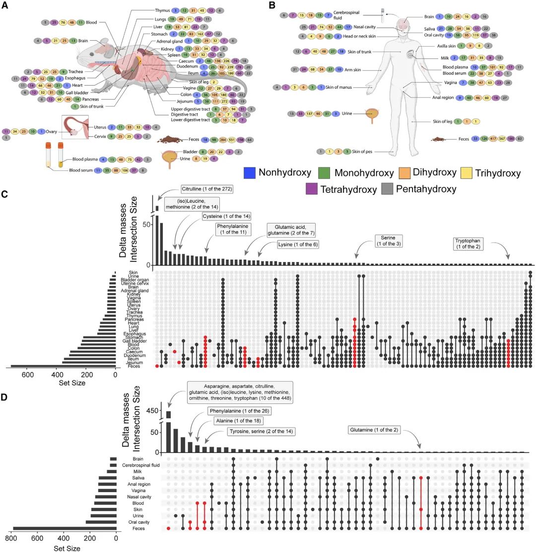
值得注意的是,文献中尚无仅含C/H/N共轭修饰的胆汁酸(不含胆汁酸本身)的报道,且硫原子(S)掺入修饰虽常见,但数量少于非硫类似物。研究人员汇编所有MassQL衍生光谱,通过MS-cluster合并相同光谱以加速下游计算。最后,利用fastMASST搜索GNPS数据库,结合Uber-anatomy ontology分析,发现候选胆汁酸修饰在啮齿动物和人类中广泛分布(图2A-B),其独特delta质量在不同器官和生物流体中的分布通过UpSet图呈现(图2C-D),突显大脑等器官中修饰胆汁酸的丰富性。

图2. 从fastMASST搜索中获得的delta质量在不同生物流体和器官中的分布
3、胆汁酸MS/MS光谱库在微生物修饰胆汁酰胺研究中的应用验证
为突出胆汁酸MS/MS光谱库的实用性,研究人员开展了微生物修饰胆汁酰胺的相关研究。利用microbeMASST工具,针对从超过60,000种微生物单培养物中获取的LC-MS/MS数据的参考数据库进行搜索。在搜索前,通过阶2的MassQL查询优化,针对与胺或氨基酸的质子化离子丢失相对应的MS/MS碎片离子进行过滤,并使用MS-cluster对冗余光谱聚类生成共识光谱,以此减少计算量。
单次MS/MS搜索对应苯丙氨酸三羟基化胆汁酰胺匹配的典型输出如图3A所示,该光谱存在于肠道微生物群中含量丰富的放线菌纲等细菌类群中。分类树显示,15,160条MS/MS光谱对应92种潜在修饰,与约四分之一的微生物培养物匹配,约三分之二的成功搜索结果未与先前表征的微生物胆汁酰胺的MS/MS文库匹配(图3B)。常见匹配细菌门包括放线菌门等,而与子囊菌门真菌的匹配少于10个(图3C)。
对小鼠粪便样本分析显示,饮食改变胆汁酸修饰类型,高脂饮食中包括牛磺酸共轭物在内的十八种delta质量更普遍(图3D)。宿主衍生的牛磺酸共轭物在施用抗生素组合后减少(图3E),未用抗生素处理的小鼠中许多胺未与胆汁酸共轭。不过,用户使用该光谱资源时仍需考虑交叉反应的可能性。

图3. 微生物源胆汁酸的证据
4、基于胆汁酸资源的新型多胺胆汁酰胺发现及生物相关性研究
为突出胆汁酸资源在发现未知胆汁酸中的重要性,研究人员通过将δ质量与数据库匹配,发现多胺生物合成途径的候选物(图4A),这与微生物将GABA共轭至脱氧胆酸的研究结果一致。对2020年数据集的重新分析显示,食肉动物中鸟氨酸等多胺共轭物的光谱匹配数显著高于杂食动物,而食草动物体内未检测到此类共轭物(图4B),同时食肉动物的牛磺酸胆汁酰胺水平更高。
研究团队通过多重有机合成获得二羟基和三羟基胆汁酸的多胺酰胺合成标准品(图4A),其MS/MS光谱匹配满足2级注释要求。镜像图分析验证了公共数据与标准品光谱的一致性,但研究发现仅靠MS/MS无法区分同分异构体,例如三羟基GABA酰胺的光谱存在重叠现象。因此,目前该类化合物只能按羟基化程度命名,这是缺乏物理样本时可达到的最高注释级别。

图4. 候选多胺胆汁酰胺的发现
5、候选多胺胆汁酰胺的一级鉴定与生物样本验证
为实现代表性多胺胆汁酰胺的1级鉴定,研究团队通过多重有机合成获得10种胆酸酰胺和7种鹅去氧胆酸酰胺的合成标准品(图5A-C),并从公共数据集获取小鼠粪便(2017年社会挫败应激研究)和狮子、狼等食肉动物粪便样本(2020年沉积)。在两种色谱条件下,通过保留时间与MS/MS光谱匹配验证发现:4种胆酸酰胺(胆酰腐胺、胆酰亚精胺等)和3种鹅去氧胆酸酰胺(N-乙酰亚精胺、N-乙酰腐胺等)在小鼠与狮子粪便中均被检测到(图5B-D),部分酰胺存在异构体相关额外峰(图5D)。
此外,狮子粪便中还检出3种小鼠样本未出现的酰胺,其中腐胺和N-乙酰尸胺胆汁酰胺与标准品保留时间匹配,而鹅去氧胆酸的尸胺等酰胺因保留时间和离子强度差异,提示存在结构相关异构体(图5D)。该验证在老虎、鬣狗等其他食肉动物中也观察到多胺胆汁酰胺的广泛存在,进一步支持其在肉食性动物中的特异性分布。

图5. 利用合成标准品对多胺胆汁酰胺进行匹配
6、多胺胆汁酰胺的定量分析及饮食对其水平的影响研究
研究人员对非洲狮、非洲狞猫、猎豹等专性食肉动物样本中的多胺胆汁酰胺进行定量分析,通过获取胆酰-1,3-二氨基丙/烷等单个多胺胆汁酰胺的纯合成标准品,对腐胺、N-乙酰腐胺和尸胺胆汁酰胺相对于经典的甘氨酸和牛磺酸共轭物进行定量(图6A)。不同动物中三种多胺胆汁酰胺含量存在差异,浓度范围为0.05至59.71 ng/mg(干重),总体水平低于牛磺胆酸。其中猎豹体内多胺共轭物含量最高,胆酰腐胺浓度约为牛磺胆酸的三分之一,较胆酰甘氨酸高约10 倍。
考虑到饮食的影响,分析了人类粪便数据集:36名志愿者分别食用典型美式饮食和三种含不同瘦牛肉量的地中海饮食,通过保留时间匹配发现,地中海饮食期间鹅去氧胆酰氨基戊酸、胆酰N-乙酰腐胺等多胺胆汁酰胺水平显著下降,部分微生物源胆汁酸水平也随之降低,而鹅去氧胆酰甘氨酸水平同样下降,胆酰甘氨酸和牛磺酸共轭物未随饮食改变(图6B-D)。这些发现证实人体存在多胺胆汁酰胺且其水平受饮食调控,相关合成多胺胆汁酰胺在药物递送、代谢综合征治疗等领域具有潜在应用价值。

图6. 猫科动物中多胺胆汁酰胺的定量分析及随机人类饮食研究中酰胺的观察
研究结论
本研究聚焦胆汁酸MS/MS光谱库的实用性,通过微生物修饰胆汁酰胺和多胺胆汁酰胺两大研究模块,揭示了胆汁酸在微生物代谢及饮食调控中的关键作用。在微生物研究中,借助microbeMASST工具结合优化的MassQL查询策略,发现15,160条MS/MS光谱对应92种潜在胆汁酸修饰,其中约三分之二为未被表征的微生物胆汁酰胺,主要富集于放线菌门等肠道菌群中。动物实验证实,食肉动物粪便中多胺胆汁酰胺(如胆酰腐胺)浓度显著高于杂食动物和食草动物,在猎豹体内其含量可达牛磺胆酸的三分之一。人类饮食干预研究进一步表明,地中海饮食可降低鹅去氧胆酰氨基戊酸等多胺胆汁酰胺水平,且这类修饰产物在药物靶向递送及代谢综合征治疗中展现出潜在应用价值。研究通过合成标准品匹配和多组学分析,为胆汁酸功能挖掘及饮食-微生物互作研究提供了创新性技术路径和理论支撑。