13 年
手机商铺
公司新闻/正文
296 人阅读发布时间:2025-04-08 15:26

英文标题:Probiotics and their metabolite spermidine enhance IFN-γ+CD4+T cell immunity to inhibit hepatitis B virus
发表期刊:Cell Reports Medicine
影响因子:11.7
合作单位:山东大学
百趣提供服务:新一代代谢组学NGM 2
研究背景
这篇文章探讨了益生菌及其代谢产物亚精胺(Spermidine, SPD)如何增强IFN-γ+CD4+T细胞免疫反应以抑制乙型肝炎病毒(Hepatitis B Virus, HBV)。全球约有2.96亿人慢性感染HBV,这增加了肝硬化和肝细胞癌的风险,使HBV成为最严重的传染病之一。世界卫生组织的目标是到2030年将HBV发病率减少95%,死亡率减少65%。理想的HBV抗病毒治疗目标是实现功能性治愈,即持续抑制HBV DNA并使血清乙型肝炎表面抗原(Hepatitis B surface Antigen, HBsAg)消失。然而,实现慢性HBV感染的功能性治愈是困难的,自然历史成功率不到1%,即使长期治疗,现有抗病毒药物的成功率也不到5%。因此,恢复T细胞免疫和实现HBV感染的功能性治愈是研究的重点。
研究结果
1.益生菌促进HBV清除并改善肠道共生菌群的稳态和屏障功能
在5周龄的C57BL/6小鼠体内通过水动力注射(Hydrodynamical Injection, HDI)腺相关病毒/HBV1.2(AAV/HBV1.2)质粒制备了HBV携带者小鼠模型,从HDI前2周(BLE Pre组)或注射后3天(BLE组)开始,每天灌胃BLE(图1A)。如图1B-E所示,BLE和BLE Pre均能显著抑制HBV复制,表现为血清HBsAg、HBV DNA以及肝脏前基因组RNA(pgRNA)和HBV RNA水平降低。与此一致的是,在注射后6周内,给药BLE显著降低HBsAg阳性小鼠的百分比(wpi)(图1F)。

图1.补充BLE可促进小鼠清除HBV
2.益生菌对肠道微生物组的影响
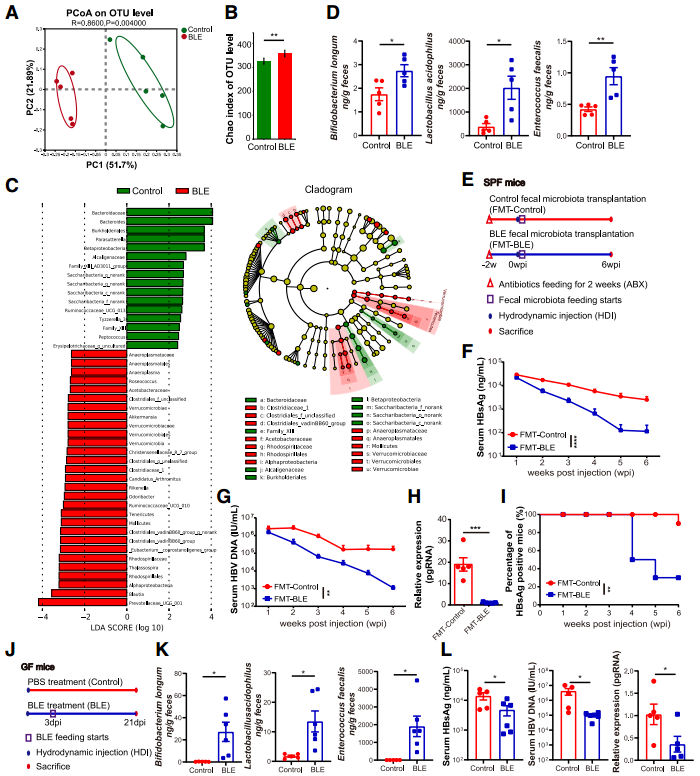
通过16S rRNA测序,研究者发现益生菌处理的小鼠肠道微生物组发生了显著变化,包括Prevotellaceae、Clostridiaceae、Akkermansia和Ruminococcaceae等家族的富集(图2C),这些家族被认为有助于通过抗PD-1或CTLA-4抗体恢复耗尽的CD8+T细胞。此外,益生菌处理的小鼠粪便中BLE(B. longum, L. acidophilus, 和E. faecalis)的丰度显著增加(图2D),表明益生菌在肠道中的积累。
收集PBS或BLE处理的HBV携带小鼠(供体小鼠)的粪便。使用受体小鼠进行FMT实验,在5周龄时,用抗生素混合物(ABX)治疗14天,然后用HBV HDI对其进行肠道消毒(图2E)。如图2F-2H所示,移植BLE小鼠粪便微生物群(FMT-BLE)可显著促进受体小鼠对HBV的清除,与接受对照粪便微生物群(FMT-Control)的小鼠相比,血清HBsAg和HBV DNA水平明显降低,肝脏pgRNA表达明显降低。同样,FMT-BLE小鼠中HBsAg阳性小鼠的百分比明显低于FMT-Control小鼠(图2I)。
为了进一步验证BLE在HBV清除中的直接作用,引入无菌(GF)小鼠,通过HDI建立HBV模型,然后给予益生菌(图2J)。与无特定病原体(SPF)小鼠的结果一致,添加BLE大大增加了GF小鼠粪便中BLE的数量(图2K),降低了血清HBsAg、HBV DNA和肝脏pgRNA的水平(图2L)。综上所述,这些数据表明BLE的积累有助于小鼠的HBV清除。

图2.BLE的积累有助于肠道菌群稳态和HBV清除
3.益生菌通过CD4+T细胞依赖性方式促进HBV清除
进一步探究CD4+T细胞亚群在BLE介导的HBV清除中的作用(图3D-L),RT-qPCR与FCM检测显示,BLE处理使小鼠肝脏Th1细胞相关转录因子和细胞因子表达上调,(T-bet)+Th1细胞增多。ELISA和FCM分析表明,肝脏匀浆IL-21、IFN-γ水平,以及Th1细胞中二者表达显著增加。此外,BLE处理提升了脾脏CD8+T细胞IFN-γ产量,增加无菌小鼠肝脏和脾脏IFN-γ+CD4+T细胞数量。上述结果表明,给予BLE能够使宿主通过增强CD4+Th1细胞中IL-21和IFN-γ的产生来清除HBV。

图3.CD4+T细胞的消耗和IL-21或IFN-γ的失活消除了益生菌引起的抗HBV作用
4.益生菌衍生的亚精胺促进HBV清除
研究者发现,益生菌影响宿主的微生物代谢。通过飞行时间质谱联用系统(GC-TOF-MS)检测了BLE处理小鼠粪便中的代谢物变化。结果显示,38种代谢物在对照组和BLE处理组小鼠之间存在显著差异,其中包括亚精胺(SPD)(图4A)。进一步的靶向代谢组学分析表明,SPD在BLE处理的小鼠肝脏中积累,并且其浓度高于腐胺(putrescine)。重要的是,亚精胺在BLE处理的GF小鼠的粪便、外周血清和肝脏中积累(图4B),表明BLE产生的亚精胺可能通过血液循环从肠道转移到肝脏。
采用传统的细菌培养方法获得培养上清并检测SPD浓度。发现在含精氨酸的培养基中,培养的BLE在pH 5.0时产生的SPD水平明显高于pH7.0(图4C)。此外,给药BLE在抗生素(ABX)处理小鼠的粪便、肝组织和血清中产生的SPD水平明显较高,而单独的粪肠杆菌在体外和体内都不能有效产生SPD(图4C)。因此,BLE能有效地产生SPD并增强抗HBV免疫,粪肠杆菌能在长芽胞杆菌和嗜酸乳杆菌的协同下产生SPD。
进一步研究SPD在HBV清除中的作用。发现SPD单独给药可显著降低HBV携带者小鼠血清HBsAg、HBV DNA和肝脏pgRNA水平(图4D-4F)。综上所述,这些结果表明,BLE来源的SPD通过外周循环从肠道积累到肝脏,这有助于小鼠的HBV清除。

图4.BLE衍生亚精胺促进HBV清除
5.亚精胺通过自噬增强Th1细胞免疫
研究者进一步探索了SPD介导的HBV清除背后的机制,包括肠道稳态和T细胞免疫。结果显示,亚精胺喂养的小鼠显示出肠道紧密连接蛋白表达的显著增加,伴随着血清FITC-葡聚糖和iFABP水平的明显降低。此外,SPD喂养导致肠道IL-17A、IL-21和IL-22表达的显著增加,以及肠道IL-17A+CD4+T细胞、IL-21+CD4+T细胞和IL-22+CD4+T细胞的百分比和MFI的增加。亚精胺还增强了HBV携带小鼠肝脏和脾脏中IL-21+CD4+T细胞和IFN-γ+CD4+T细胞的频率(图4G和4H),ELISA证实SPD小鼠肝脏匀浆中IL-21和IFN-γ水平显著升高(图4I),提示SPD增强了HBV携带者小鼠的CD4+T细胞免疫。
用有或没有SPD的ovabumin(OVA323-339)肽刺激OT-II小鼠的体外脾细胞。FCM证实SPD以剂量依赖性方式增强ova刺激的OT-II CD4+T细胞中IFN-g的产生(图5A)。同时,SPD剂量依赖性地促进了OT-II CD4+T细胞中自噬体的积累(图5B),而自噬抑制剂3-甲基腺嘌呤(3-MA, 1 mM)进一步增强了SPD诱导的自噬体积累(SPD+3-MA,图5C),提示SPD处理的CD4+T细胞中自噬活化。值得注意的是,3-MA显著降低SPD诱导的CD4+T细胞中IFN-g的增加(图5D)。
SPD是真核翻译起始因子5A(eIF5A)的已知底物,elf5a通过选择性翻译调控tfeb蛋白表达。用GC7(SPD+GC7)(eIF5A的特异性抑制剂)处理,减少了SPD诱导的自噬体的积累(图5C),并完全破坏了SPD诱导的IFN-γ在CD4+T细胞中的积累(图5D)。与此一致的是,SPD诱导HBV携带者小鼠肝脏CD4+T细胞中的自噬体积累(图5E)。更重要的是,SPD显著促进了来自HBV患者外周血的CD4+T细胞中自噬体和IFN-γ的积累,而GC7的治疗在很大程度上破坏了这种诱导(图5F和5G)。综上所述,这些数据表明SPD以自噬依赖的方式增强CD4+T细胞的功能。

图5.SPD通过体内和体外自噬增强CD4+T细胞功能
6.益生菌加速人类菌群相关小鼠和HBV患者血清HBsAg的下降
为了评估益生菌在自然微生物组中是否会引起类似的改变,并评估BLE和亚精胺在HBV清除中的临床治疗潜力,研究者通过用HBV患者的粪便样本重建GF小鼠的微生物群,构建了人类菌群相关(HFA)小鼠模型。结果显示,BLE和SPD在HFA小鼠中显示出显著的HBV清除能力。与对照组相比,BLE/亚精胺处理的HFA小鼠血清HBsAg、HBV DNA和肝内pgRNA水平显著降低(图6B-D)。BLE和亚精胺显著促进了肝内CD4+T细胞中自噬体的积累(图6E),并增强了肝脏和脾脏CD4+T细胞中IFN-γ的产生(图6F)。更重要的是,BLE和SPD都显著增强了肝脏和脾脏HBV特异性CD4+T细胞中IFN-γ的产生,表明BLE和SPD对HBV特异性免疫的潜在贡献(图6G)。
对血清HBsAg持续低水平(低于2000 IU/mL)的HBV患者进行BLE联合抗病毒治疗的临床效果进行了初步观察,这些患者通常被认为是功能治愈的有利人群趋势(图6h)。与对照组相比,接受BLE治疗6个月的患者血清HBsAg和HBeAg明显下降(图6I)。正如预期的那样,补充BLE显著促进外周血单核细胞(PBMCs)CD4+T细胞中自噬体的积累和IFN-γ的表达(图6J和6K)。

图6.益生菌可加速HFA小鼠和HBV患者的HBsAg清除
7.亚精胺增强恩替卡韦的抗HBV效果
基于SPD在T细胞激活和HBV清除中的作用,研究者进一步确定亚精胺是否能够增强恩替卡韦(ETV)的治疗效果。结果显示,与ETV单药治疗相比,ETV和亚精胺的联合治疗组在HBsAg和pgRNA水平上显示出更显著地降低,同时对HBV DNA的抑制效果与单药治疗相当(图7A-D)。

图7.SPD联合用药可促进HBV携带者小鼠的HBV抑制
研究结论
这项研究表明,益生菌和其代谢产物亚精胺通过自噬增强IFN-γ+CD4+T细胞免疫反应,有效促进HBV的清除。这些发现为使用益生菌和亚精胺与抗HBV药物联合治疗慢性HBV感染提供了可能的治疗线索。尽管这项研究在人类中的样本量较小,但数据仍然显示了益生菌在实现HBV功能性治愈方面的潜力。未来的研究需要通过前瞻性随机对照试验来验证这些初步观察结果,并进一步探索益生菌和亚精胺在HBV治疗中的作用机制。